Alternator charging question?

2015 CHEVROLET SUBURBAN
190,000 MILES • 5.3L • V8 • 2WD • AUTOMATIC
Avatar
BLAZ85
  • MEMBER
  • 54 POSTS
The above vehicle belongs to my son. The original GM alternator failed, the battery ran down and the vehicle stalled. We replaced the original alternator with a new top of the line alternator from Oreilly's. At the same time, we installed a new battery thinking maybe the incident had damaged the existing battery. In addition, because of something he had read, we replaced the negative and positive battery cables with genuine OEM units. The negative cable has what appears to be an "amp meter ring" around the cable with a socket for plugging in a connector. It is my understanding that this vehicle has a "charge on demand" charging system. After this work, the vehicle runs excellent, and the battery stays fully charged.

Now for my question. My son says that when driving the vehicle, the in-dash voltmeter varies, sometimes it will be 12.5V other times it will be 14.5V. He doesn't remember this variation in the past. Immediately after the work was completed, we tested the alternator, and it was putting out 14.5V. Is it normal for the voltage to vary on this type of charging system? If not, what could be causing this variation? We checked for codes but there are none. One other detail, the new alternator is 150A (largest available after market) while the original was 170A but I wouldn't think that small amount would make much of a difference.

Also, could you explain just how these "charge on demand" charging systems work compared to what I would call an "old style" charging system.

Thank you in advance for your reply and thanks again for your help in the past!!
Aug 1, 2024 at 10:13 PM
Advertisement
Avatar
AL514
  • CERTIFIED EXPERT
  • 5,465 POSTS
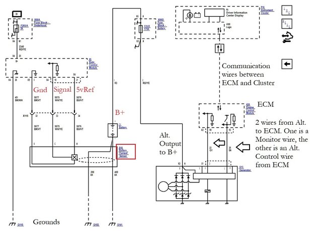
Hello, the charging system for more modern vehicles, even one that's already 10 years old, have a pretty accurate method for charging and also do have different modes of charging depending on ambient outside temperatures, how much current is actually being used at the time, and some other criteria the Body Control module looks at to determine the duty cycle of the alternator, there is a Voltage reduction mode that will go down to even 12.9-volts, this all puts less load on the alternator at certain times. 12.5v is a little on the low side and that might be because this is an aftermarket alternator and not am OEM. I will post the operations of the charging system here for you, but there is a current sensor on the negative cable near the battery that should be plugged into a 3-wire connector that goes into the wiring harness, is the connector missing completely?

But the charging system has a bunch of different modes it will enter depending on different criteria and electrical loads, voltages are also much different than the old days where we would see 12.6-8v and think something was wrong. The BCM can actually set codes and store them for the current sensor/charging system if there's something wrong with it. Everything is monitored through the vehicles networks now; you can get a full system scan of the vehicle somewhere and see if any codes are stored in other modules besides the engine computer. But installing an aftermarket alternator is risky, when it comes to important electrical components going with the OEM is always best. Much more critical than brake pads for example. That might be why he's seeing it drop down to 12.5v, have him try turning on the head lights when it goes that low and see if the voltage level increases, putting an electrical load on it should cause it to react and up the charging voltage. Let me get some operating info here for you though.
Aug 2, 2024 at 9:34 AM
Avatar
AL514
  • CERTIFIED EXPERT
  • 5,465 POSTS
This is the Charging system operations and service info, it shows the different modes of operations depending on certain conditions. I added the OEM Charging system wiring diagram to show the Current Sensor wires. It works on a 5volt reference feed like many other 3 wire sensors. There might be a connector for it somewhere there that either may have fallen down or was wrapped up in the harness, although I'm not sure why anyone would do that. Does this vehicle have Dual batteries by chance? Some of these Suburban's come with two battery setups.
You could put a multimeter from the Alternator main charging post and battery negative to see what the output voltage is when the dash is reading low and see if that is actually accurate, that's what I would do, check it at idle, then turn on some electrical loads and recheck it, it should rise with head lights on, AC, defrost, etc.
You can also check from the positive post on the Alternator to Battery positive at idle and electrical loads on to see if there is any voltage drop occurring on the positive side of the charging system and do the same with the negative side, Alternator case ground to Battery negative. You shouldn't see much for voltage at all, but current needs to be flowing to read voltage drop, so have electrical loads on.
Here are a few guides to help if needed.

https://www.2carpros.com/articles/how-to-use-a-voltmeter

https://www.2carpros.com/articles/how-to-check-a-car-alternator

https://www.2carpros.com/articles/car-battery-load-test
Aug 2, 2024 at 10:13 AM
Advertisement
Avatar
BLAZ85
  • MEMBER
  • 54 POSTS
Thank you for your quick response.
The Current Sensor is plugged into the negative cable. The vehicle only has one battery, although there is another battery box on the opposite side of the engine compartment.

We will do some of the load testing you suggested and get back to you with the results.

Thanks again for your assistance.
Aug 4, 2024 at 9:50 PM
Avatar
AL514
  • CERTIFIED EXPERT
  • 5,465 POSTS
Okay, glad to help another good test to do, if I didnt mention it already, is a cranking test, With a multimeter just across the battery, (positive and negative), see how low the voltage drops when cranking the engine, its a good test because the starter motor is a huge load on the battery. And if you do it first thing in the morning before the vehicle has been started for the day where the battery would have been charged up some, it will give a good indication of the batteries state of charge. It will drop down to 9-10volts roughly, and that's okay, when it drops down below 9volts then you know something is going on. I use my oscilloscope for this test because it will catch the lowest voltage the battery drops to. If your multimeter has a min/max feature on it, that can also tell you the lowest that the battery voltage dropped. The reason for using a scope is it's much faster than a multimeter when it comes to catching voltage readings, but a meter will do.

One other thing, make sure not to over tighten the battery hold down, if it's the type that goes over the top of the battery, and its over tightened, it can crush the battery and short out the cells inside and the new battery is damaged at that point. Many places such as AutoZone or other parts stores seem to crank down the battery holding bracket as much as possible, not knowing the damage it causes. So, if the battery looks squished down, that's not good.
Aug 5, 2024 at 10:45 AM
Avatar
BLAZ85
  • MEMBER
  • 54 POSTS
We finally got to do some testing and now I am even more confused.

Before starting the vehicle which had set for about 36 hours, battery voltage was 12.51V. I had my meter on the battery when we started it and it only fell to about 11V but then my meter does not have the min/max feature so it could have fallen more momentarily.. Now the strange part to me. With my meter on the battery when the vehicle started, observed voltage at start-up was battery voltage 12.51V. The voltage slowly increased up to 15.01V. It stayed at that level briefly then started slowly decreasing finally stabilizing at 14.35V. At that time I checked from alternator output post to negative battery terminal and it also was 14.35V. At this time the only electrical load was the running lights.

Next we started to load the system. The following loads were gradually applied: headlights, A/C with front and rear blowers on max, interior lights, radio, rear window defroster. Before the end of testing, the radiator cooling fan can on briefly. As more loads were added, the voltage at the battery gradually decreased until it stabilized at 12.89V. Also engine idle speed increased under this load. We raised engine speed to approximately 2000 RPM but it seemed to have little effect on loaded battery voltage.

We shut off the vehicle and waited a several minutes. At this time, battery voltage was 12.85V. We started the vehicle and again starting voltage was battery voltage (12.85 V). Voltage started to slowly climb as before but this time peaked at 14.71 V then slowly decreased until it stabilized again at 14.35 V. Seems like battery voltage at start-up may affect peak voltage.

We also checked the in-dash voltmeter compared to my digital volt-ohm meter and they are showing pretty much the same.

The vehicle is running fine and battery stays fully charged. The in-dash volt meter still varies under normal driving conditions usually from approximately 13 V to 14.5 V. My son still says that the variation was not there with the GM OEM alternator.

Please give us your thoughts on what we tested. I read the system description you provided and it is indeed a sophisticated system.

Thanks again for all you help!!
.
Aug 11, 2024 at 10:51 PM
Avatar
AL514
  • CERTIFIED EXPERT
  • 5,465 POSTS
Just looking through service info, they really have this battery in a tight location. Being under the fuse block. 15volts is not unheard of these days, as long as it stabilized like you noticed. I agree that a multimeter won't catch the lowest voltage reading, 12.85volts at roughly 75f outside temp is a 100% charged battery, (the service spec is actually 12.75v for a 100%), This is the Battery voltage chart from service info. Granted sometimes a battery can be damaged if its fully discharged, but it doesn't sound like you're having any real issues with the battery itself, you may just be seeing that variation due to it being an aftermarket alternator. With pretty much every electrical load being on, and this alternator is below the amperage rating of the OEM, that's most likely the cause of the difference he's seeing.

You can try a voltage drop test from positive on the alternator to positive on the battery during cranking and also running with all the accessories on again and see if there's any excessive voltage drop occurring on the positive cables, you can do the same test on the negative side going from the alternator case to battery negative. Voltage drop testing while loaded is just measuring how much voltage is being lost between the two points, but it has to be done during cranking and then while running with electrical loads on, because voltage drop cannot occur without current flowing.

You want a reading as close to zero as possible, so for example from the hot post on the alternator to B+, but you will probably see something around 0.4v to 0.5v (400-500mv) or so,
If you see something higher than 1volt, that's indicating resistance somewhere on the positive cable, or ground wiring, depending on which side you're testing at the moment.
Voltage drop testing is the proper method vs resistance testing because the circuits are loaded and that's when you would see an issue if one is present. (ie corrosion in a connector or battery terminals).

Something else to check is that the battery hold down is not too tight, too often I see a battery changed at AutoZone or some other parts store and they will crank down the battery hold down bar as tight as they can get it, and it actually crushes the battery and shorts out the cells inside,, And a brand new battery is junk at that point. I see that a lot.
But try some voltage drop testing and see what you come up with, try it loaded, then unloaded, you can also check from Battery negative to the frame, body and engine block as well. the GM ground braided body straps are known for looking ok, but have excessive voltage drop on them, I prefer to use a larger gauge ground wire instead of those braided type of grounds.
Check these main power cables as well for any green corrosion down inside the connectors where they are crimped (diagram 2). Once corrosion starts, it doesn't stop, it's like gangrene, it just travels down inside the wiring insulation. Just things to keep an eye out for.

Check out our YouTube page as well, there's a ton of great videos and info on there. There is an entire playlist for Chevy.
https://www.youtube.com/@2carpros

Sorry for the long post.
Aug 12, 2024 at 1:21 PM
Avatar
AL514
  • CERTIFIED EXPERT
  • 5,465 POSTS
I received an email that you posted today, but I am not seeing anything.
Aug 12, 2024 at 3:04 PM
Avatar
BLAZ85
  • MEMBER
  • 54 POSTS
Well, I think we have solved our problem. The vehicle with the aftermarket alternator had been running fine and keeping the battery fully charged but my son was not happy with the fluctuating voltmeter.

So today we "bit the bullet" and installed a new OEM 170A GM alternator. At startup (vehicle had been sitting 2 days) voltage climbed to 14.9V briefly then stabilized at 14.7V with no load except running lights. We then loaded the system with headlights, AC with front and rear blowers on Max, sound system and interior lighting. The voltage only fell to 14.4V with the engine speed at idle. With the same loading on the aftermarket alternator the voltage fell to about 12.85V.

You had stated that you felt the aftermarket alternator was the cause and as usual you were correct. We also checked (as you had suggested) for voltage drop on the negative side of the circuit. With my voltmeter probes on the alternator case and negative battery post, we had a reading of .02V which I assume is good. Tomorrow the vehicle will make a 100-mile trip so we should know if the fluctuations have been corrected.

Thank you so much for your help. I better understand the complexity of modern charging systems and why you always recommend OEM parts for them. Thanks again, you guys are the greatest!!

Aug 18, 2024 at 10:18 PM
Avatar
AL514
  • CERTIFIED EXPERT
  • 5,465 POSTS
That's great news, I'm glad you got it sorted out, yeah when it comes to really important components such as alternator, sensors, or computer modules such as ECM, BCM etc., the OEM is the best way to go unless you really can't afford it, I know they can cost a lot more, your voltage drop of 20mv is nothing at all, you can do that same test on the positive side, which might be slightly higher, so you would go from the Alternators positive post (the larger gauge wire) and battery +, load the system and you should have less than 0.5v (500mv) roughly. That OEM made a big difference, I think you would have seen that aftermarket alternator fail sooner than later and possibly leave him stuck somewhere. So that wouldn't be a good situation. Enjoy your little road trip, hope it goes well for you.
Aug 19, 2024 at 9:18 AM