blower motor does not work, I can confirm power 12v

2007 TOYOTA CAMRY
100,000 MILES • 2.4L • 4 CYL • 2WD • AUTOMATIC
Avatar
KELLON BRISPORT
  • MEMBER
  • 23 POSTS
My blower motor does not work, I can confirm power 12v and ground, but no power or signal on red wire.
Sep 19, 2020 at 12:28 PM
Advertisement
Avatar
JACOBANDNICKOLAS
  • CERTIFIED EXPERT
  • 110,175 POSTS
Hi,

On the right side of the dash is the AC amplifier. Check for power at that point to the red wire. This guide can help

https://www.2carpros.com/articles/blower-fan-motor-works-on-high-speed-only

I attached two pics. Pic 1 shows where the red wire is coming from and pic 2 simply shows the blower motor and the fuse. I suspect you are referring to the white wire when you say there is 12v.

Let me know.
Joe
Sep 19, 2020 at 5:57 PM
Avatar
KELLON BRISPORT
  • MEMBER
  • 23 POSTS
Correct the white wire has 12v. There is no power from the red wire at the A/C amplifier.
Sep 20, 2020 at 5:37 AM
Advertisement
Avatar
JACOBANDNICKOLAS
  • CERTIFIED EXPERT
  • 110,175 POSTS
On the amplifier, check for ignition voltage at the violet wire (Pin 1). See pic 1.

Joe
Sep 20, 2020 at 5:28 PM
Avatar
KELLON BRISPORT
  • MEMBER
  • 23 POSTS
Yes, violet wire has 12 volts when I turn ignition on.
Sep 21, 2020 at 2:43 PM
Avatar
JACOBANDNICKOLAS
  • CERTIFIED EXPERT
  • 110,175 POSTS
It sounds like the amplifier may be bad. One last test. Check for continuity to ground at the red wire.

If there is continuity, check if the ohms/resistance changes when you change fan motor speed.

Sorry for all the tests. I don't want to misguide you.

Joe
Sep 21, 2020 at 6:23 PM
Avatar
KELLON BRISPORT
  • MEMBER
  • 23 POSTS
Hey, thank you for every response and all the test that I’m doing. I’m enjoying this far as I gain more knowledge about my car. I will check tomorrow and keep you updated.
Sep 21, 2020 at 6:28 PM
Avatar
JACOBANDNICKOLAS
  • CERTIFIED EXPERT
  • 110,175 POSTS
Not a problem. Let me know what you find.

Take care,
Joe
Sep 21, 2020 at 6:37 PM
Avatar
KELLON BRISPORT
  • MEMBER
  • 23 POSTS
Hey, there was a change in ohms when I change the speed. So I’m guessing it may be my motor is bad.
Sep 25, 2020 at 3:37 PM
Avatar
JACOBANDNICKOLAS
  • CERTIFIED EXPERT
  • 110,175 POSTS
If you have power to it and it won't run, it does sound like it's bad. The only way to confirm it would be to remove the blower motor and run power directly to it to see if it operates.

Here is a link that explains in general how to replace one. Let me know if it helps or if you have other questions.

https://www.2carpros.com/articles/blower-fan-motor-works-on-high-speed-only

Let me know.
Joe
Sep 25, 2020 at 9:42 PM
Avatar
KELLON BRISPORT
  • MEMBER
  • 23 POSTS
Okay, i Will do that.
Sep 27, 2020 at 3:47 PM
Avatar
JACOBANDNICKOLAS
  • CERTIFIED EXPERT
  • 110,175 POSTS
Sounds like a plan. If you have a chance, let me know what you find.

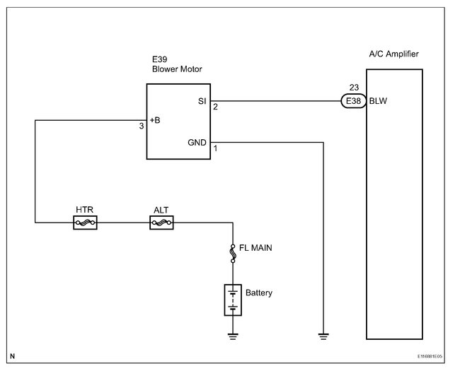
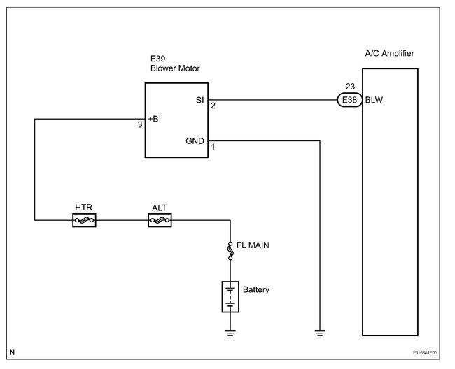
Also, I wanted to add the diagnostics for the entire blower motor system. The attached pics correlate with the directions.

The blower motor is operated by signals from the A/C amplifier. The blower motor speed is controlled using various duty ratios.

Duty Ratio: The duty ratio is the ratio of the blower motor ON time (A) to the total of the blower motor ON and OF time (A + B).

The blower motor controller controls the blower motor speed

INSPECTION PROCEDURE

HINT:
- AUTO A/C: Start inspection from step 1.
- MANUAL A/C: Start inspection from step 2.

Check out the diagrams (Below). Please let us know what happens.
Sep 27, 2020 at 6:32 PM