AE111 A/C amplifier connection?

2001 TOYOTA COROLLA
212,633 MILES • 1.6L • 4 CYL • 2WD • MANUAL
Avatar
GYAN
  • MEMBER
  • 1 POST
I purchased my car listed above with the A/C amplifier removed and replaced with a mechanical thermostat by the previous owner. My problem is idle drops whenever I turn the A/C on, so I decided to buy a surplus A/C Amplifier and plug it in but when I turn the A/C on only the blower fan works the compressor is not engaging. I've already cleaned the throttle body and replaced IACV.
Nov 15, 2023 at 8:37 AM
Advertisement
Avatar
STRAILER
  • CERTIFIED EXPERT
  • 53,855 POSTS
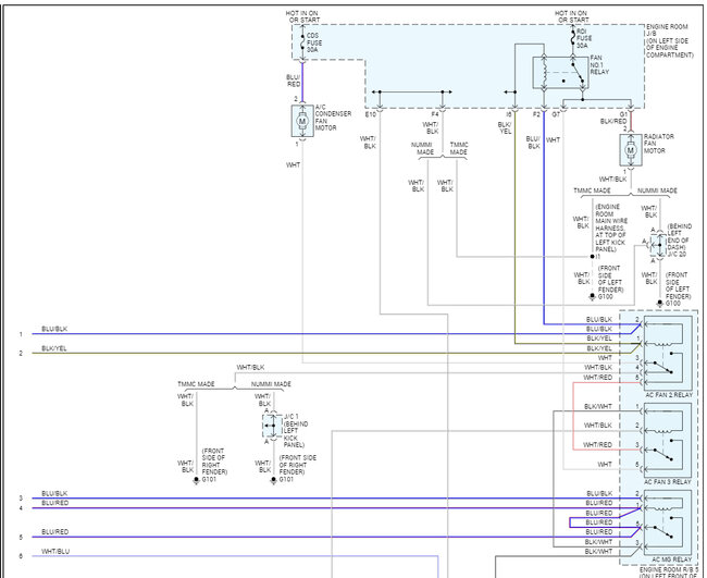
It sounds like you may have a bad ground, here is a guide to help you test the connections. Also, the engine may not be getting a signal that the A/C is on, this is why the idle speed does not kick up a little when the system is on.

Please go over this guide:

https://www.2carpros.com/articles/how-to-check-wiring

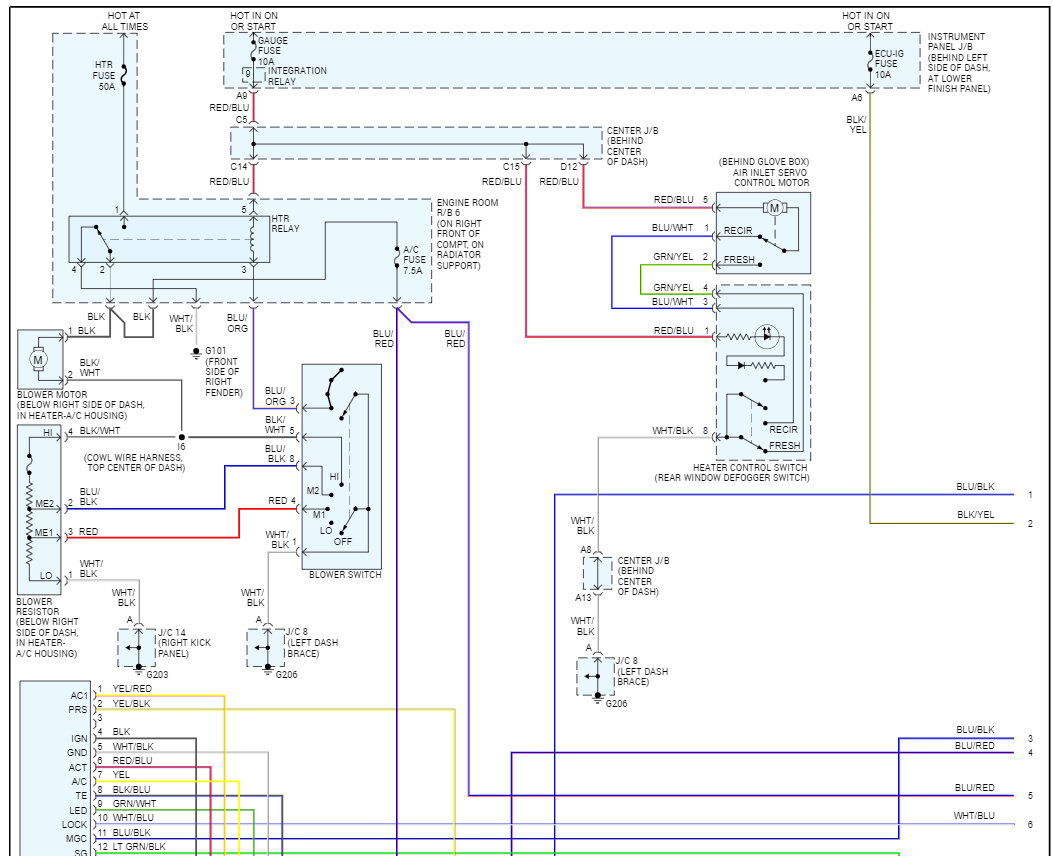
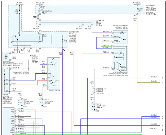
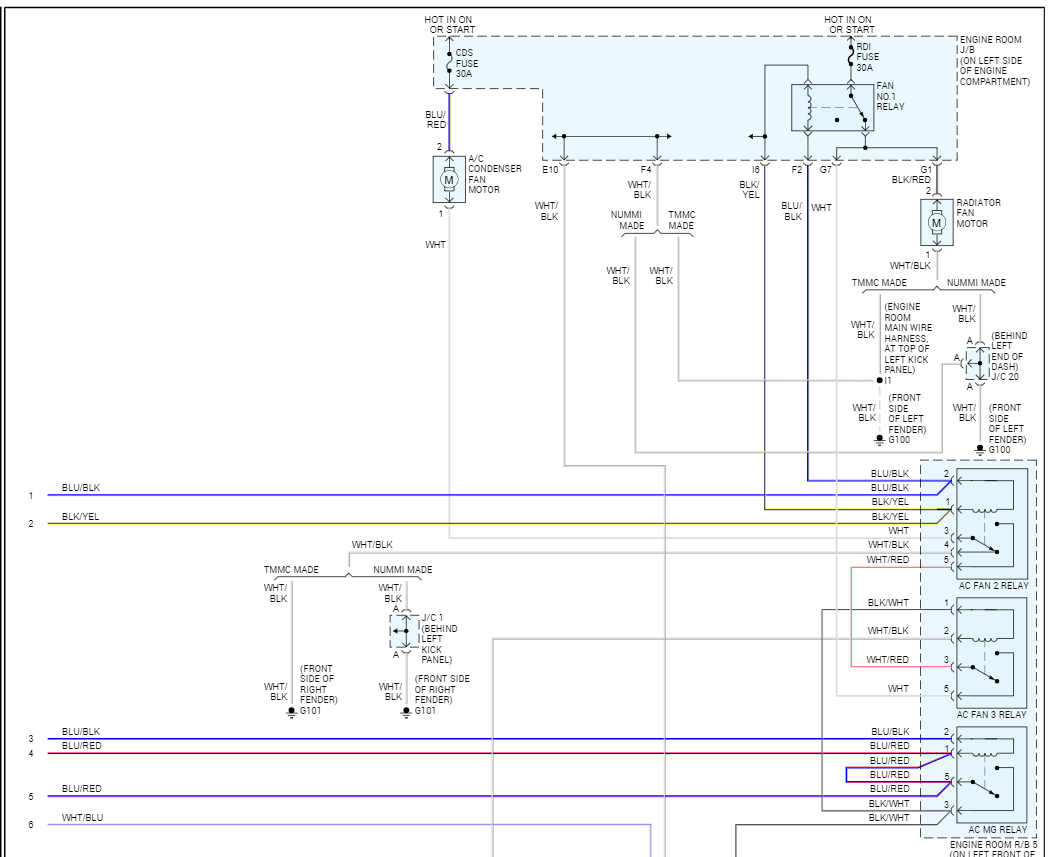
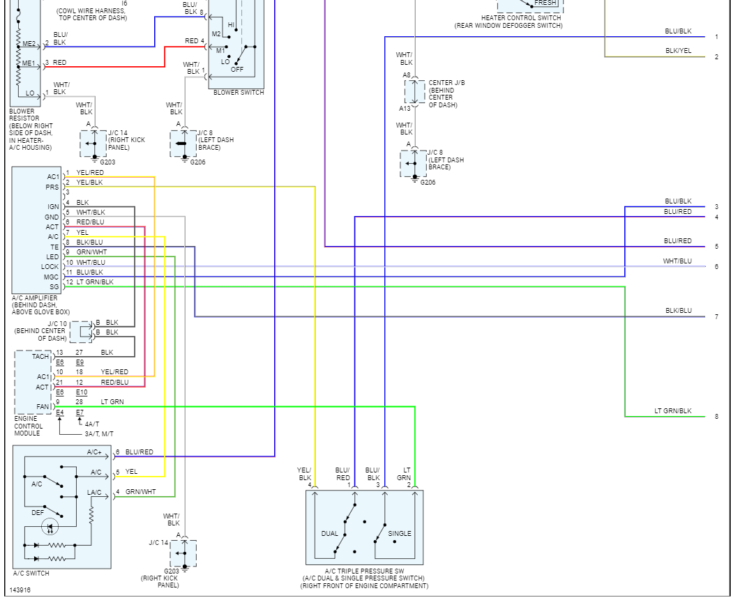
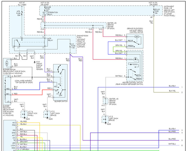
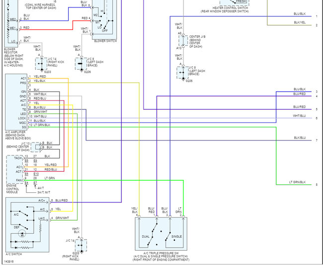
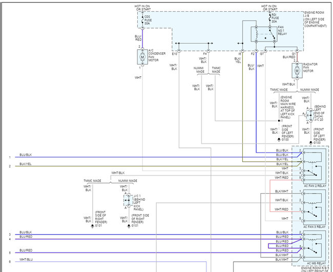
Here is the A/C system and A/C amplifier wiring diagram so you can see which wires to test and how the system works. Check out the images (below). Please let us know what happens.


Nov 16, 2023 at 10:30 AM