Only get air flow from front vents no defrost

2002 CHEVROLET 2500
300,000 MILES • 6.6L • V8 • 4WD • AUTOMATIC
Avatar
RANDY INGLE
  • MEMBER
  • 63 POSTS
Truck has manual heat and air controls. Replaced the actuator under the glove box but no change. Is there another one under the dash on drivers side?
Nov 2, 2020 at 1:13 PM
Advertisement
Avatar
STEVE W.
  • CERTIFIED EXPERT
  • 15,113 POSTS
The mode actuator is on the top of the HVAC case on the drivers side of the housing up over the center console area. The one you changed is the blend door that controls temperature. The mode door uses an actuator and a plastic cam to move the various doors and flaps to direct the air and that plastic has a bad habit of breaking.
To get to it you need to remove the floor duct on the drivers side, then the console if equipped and the console duct. Then disconnect and remove the actuator and cam as a unit.
To install the replacement you reverse the process but need to be careful to
- Line up the heater/defroster valve lever with the mode actuator cam slot.
- Line up the A/C valve lever with the mode actuator cam.
Then test it before you put the other parts back on.
The part number for the replacement with the cam is - #52473356 and looks like the last image. You can get just the actuator but most times it's the plastic that breaks.
Nov 2, 2020 at 1:45 PM
Avatar
RANDY INGLE
  • MEMBER
  • 63 POSTS
Thank you so very much. I will attempt to replace that one. I will get it at O'Reilly. Anyway you can come to my house and change it for me? LOL
Nov 2, 2020 at 3:42 PM
Advertisement
Avatar
STEVE W.
  • CERTIFIED EXPERT
  • 15,113 POSTS
I could but you could probably buy another truck for that house call charge... LOL
Nov 2, 2020 at 6:57 PM
Avatar
RANDY INGLE
  • MEMBER
  • 63 POSTS
I guess I will have to try it myself then. Again thanks for all your help! God bless you and your family!
Nov 3, 2020 at 8:32 AM
Avatar
STEVE W.
  • CERTIFIED EXPERT
  • 15,113 POSTS
The hardest part is usually getting comfortable under the dash! For that I made a simple creeper that slides in on the truck floor and onto an adjustable sawhorse outside. Makes it much easier to just lay back and work. Oh and one of the head strap lights is a big help.
Good luck with it.
Nov 3, 2020 at 4:42 PM
Avatar
RANDY INGLE
  • MEMBER
  • 63 POSTS
At 74 it is not easy for me to contort my body so this will be a challenge! According to a garage I do business with it is about 1 1/2 hour job. For me that means about 9 hours! LOL
Nov 4, 2020 at 7:32 AM
Avatar
STEVE W.
  • CERTIFIED EXPERT
  • 15,113 POSTS
With a console the book time is 1.4 hours. Without it's under an hour. That is because the console can be a pain at times. The reason to remove it is to get access to remove the heater duct, I have done it without removing the console but you end up needing to fold your arm into interesting positions to get into the area needed. I would look it over first and see what you think. One good thing is that even with it out or partially apart it wont prevent you from driving it if needed or from just deciding "I've had enough, it's time for a break".
Nov 4, 2020 at 9:08 AM
Avatar
RANDY INGLE
  • MEMBER
  • 63 POSTS
My Son just told me it could be the Defrost relay! I went to Lowes yesterday to get some materials and the truck would not turn over. I checked all the ignition fuses and then put the defrost relay into the slot for both the ignition and starter with no result. That makes me think perhaps it is the Defrost relay! I think I will put all new relays in today to see what happens.
Nov 4, 2020 at 10:52 AM
Avatar
STEVE W.
  • CERTIFIED EXPERT
  • 15,113 POSTS
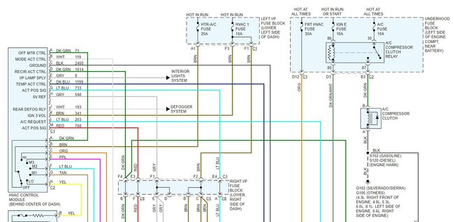
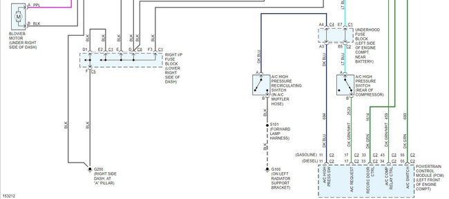
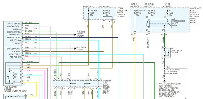
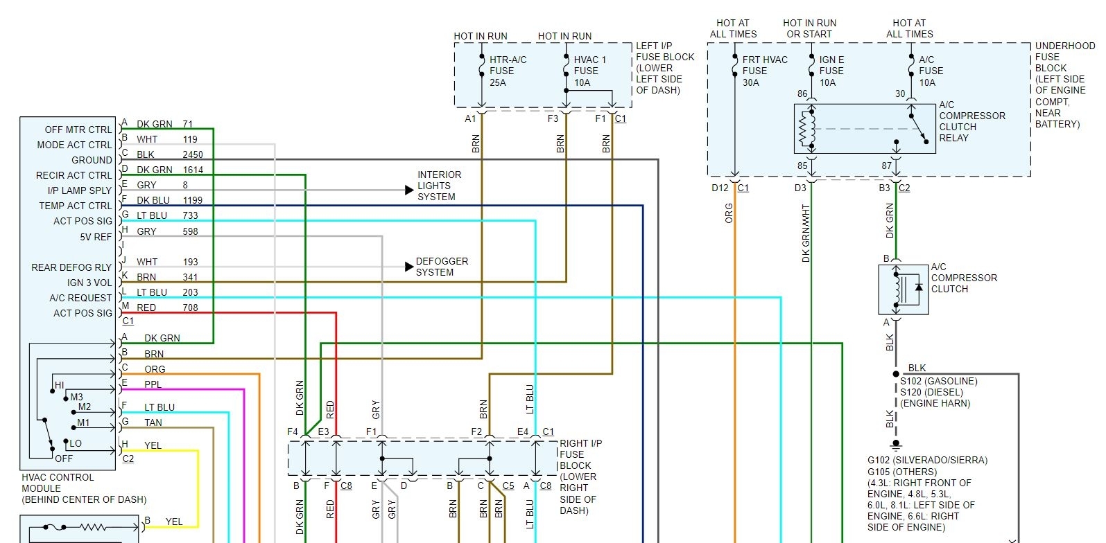
That relay sends power to the rear glass and mirrors if it has that defrost option. Nothing in the HVAC gets power from it. The attached is the wiring diagram for your HVAC system showing the actuators. The defog relay is turned on just for the high current draw of the wires in the grids. If your truck doesn't have that option then it's a spare relay.
However it sounds like you have other issues now.
If you need help with the no-start just ask as a different question please, we like to keep different issues as individual items to help when searching later.
Nov 4, 2020 at 12:02 PM
Avatar
RANDY INGLE
  • MEMBER
  • 63 POSTS
So the Defrost relay has nothing to do with the defrost air vents? After the truck refused to turn over as I said I checked all the 10A ignition fuses which were good then I pulled the starter relay and put the defrost relay in it's position and did the same for the ignition relay but that did not solve my problem. Should I even try to replace the ignition and starter relays? O'Reilly will have all three this afternoon.
Nov 4, 2020 at 12:44 PM
Avatar
STEVE W.
  • CERTIFIED EXPERT
  • 15,113 POSTS
You can but I doubt it will do anything. That relay is only for the optional heated glass. A quick test for the HVAC does the blower work on all speeds? Can you select the temperature of the air. These are both with the key on. If those don't work either then check the ignition A, B and C fuses in the fuse block under the hood. They provide power to the interior parts through the ignition switch. Then to test if power is getting through the ignition switch take a simple test light and connect it to ground so you can reach the fuse panel on the end of the dash. First turn the key on, do the turn signals work? Next do the wipers work? Next use the test light to see if there is power at the cruise fuse, if there is then check if there is power at the Ignition 3 fuse in that same box. Next check for power on the ignition 0 fuse and finally for power at the 10 amp crank fuse with the key in the start position. If those all test good the ignition switch is okay and isn't the part linking the two problems.
Then if you ask about the no start at - https://www.2carpros.com/questions/new
I can continue that issue as well. That way the site owners are happy. Plus I can post the wiring diagrams for the starting circuit.
Now if any or more than one of the power tests fails note which ones and post that, for the HVAC issue the only ones that matter are the ignition B and Cruise fuse powers and if the blower works and you can change the temperature of the air, that would be the actuator you replaced the first time.
All of the above will also help with the no start and the heat issue. And as a bonus you only need a test light and not to take anything apart, yet.
Test light wise any of the cheap 12 volt bulb types will work, nothing fancy needed.
Nov 4, 2020 at 1:29 PM
Avatar
RANDY INGLE
  • MEMBER
  • 63 POSTS
Yes, blower motor works as does the various speeds. Dash lights work, wipers work, everything works but will not turn over. As far as no defrost I do suspect it is that actuator on the drivers side but my priority is to get this darn truck to start! We did replace the starter last July in 2019. At that time I noticed oil on the starter and put in a shield to protect it. I am now wondering if that shield failed and oil has gotten on the starter electrical but I have not assessed that yet. I sure appreciate your time and help! God Bless you and your family!
Nov 4, 2020 at 3:53 PM
Avatar
STEVE W.
  • CERTIFIED EXPERT
  • 15,113 POSTS
Okay, hit that link and give the same info about the truck, that way I can give you some areas to check to see if it's a relay, fuse or worse. You can toss my name in there if you like but there are a few folks on here.
Nov 4, 2020 at 5:01 PM
Avatar
RANDY INGLE
  • MEMBER
  • 63 POSTS
This is so embarrassing. I had truck towed to a garage and the reason it would not start is I needed 2 new batteries! I had checked voltage on both and both showed 12 volts. At least I am back on the road.
Nov 6, 2020 at 9:27 AM
Avatar
STEVE W.
  • CERTIFIED EXPERT
  • 15,113 POSTS
That isn't that bad. Actually with the batteries they make these days it's pretty common. The internal plates fail and you get voltage but no usable amperage. It's one of the gotchas when it comes to using a meter and why I have about 5 different test lights all that can load a circuit for testing. The meter would show full battery voltage as long as one strand of wire is connected, but if you put a load on it you discover there is no ability to carry that load. It's why one of the first things I would have asked would have been to pull the battery and get it tested, many of the parts chains will do that free.
Nov 6, 2020 at 11:16 AM
Avatar
RANDY INGLE
  • MEMBER
  • 63 POSTS
Well learned a lesson! Also the mechanic told me to avoid Walmart and Autozone batteries but depend upon Delco Heavy Duty ones.
Nov 6, 2020 at 3:38 PM
Avatar
STEVE W.
  • CERTIFIED EXPERT
  • 15,113 POSTS
It's getting to be a difficult thing to pick a good battery these days. There are only about 3 companies still making batteries and those keep trading hands and plants faster than I can keep track.
Nov 6, 2020 at 4:12 PM
Avatar
RANDY INGLE
  • MEMBER
  • 63 POSTS
I have another problem. Both actuators were replaced the one under the steering wheel and under the glove box but still no defrost air. Only through the front vents. My family mechanic recommended dropping the glove box lid and drilling a couple of holes in the heater box and then use an air gun to try to blow the heater out, then cover the holes with gorilla tape. Any other ideas you might have. We pulled the 2 filters and they were very clean.
Feb 1, 2021 at 12:10 PM
Avatar
STEVE W.
  • CERTIFIED EXPERT
  • 15,113 POSTS
There are 3 actuators total, one behind the glove box and two on the opposite end of the case. If you changed out the upper one on the drivers side that has the large cam attached to it but the defrost still doesn't change over when you select it and you can see the mode actuator moving that cam and the door shaft, then it's possible the internal door itself has failed. For that the entire dash and HVAC case needs to be removed and the door repaired. I don't recall seeing one fail but it could happen, normally the issue is with the cam and actuator though.
Feb 2, 2021 at 2:24 AM
Avatar
RANDY INGLE
  • MEMBER
  • 63 POSTS
Thanks. Sad to say I could not afford to pay to have the entire dash removed to get to the one on top of the heater. Guess it will be De-icer and paper towels now.
Feb 2, 2021 at 12:28 PM
Avatar
STEVE W.
  • CERTIFIED EXPERT
  • 15,113 POSTS
I would grab one of the small inspection cameras that can connect to a phone or similar and fish it up into the ducts and watch the door and shaft, then snake it around the case and see if the actuator and cam are working. Those are outside the case and can get wonky and stop moving, plus you might be able to get down in there and see if you can move the door manually with something like a bent hanger or what and get it open enough to work.
Feb 2, 2021 at 5:25 PM
Avatar
RANDY INGLE
  • MEMBER
  • 63 POSTS
Again thanks so very much. I will try that after drilling a couple of holes in the heater box and see if I can blow any debris out of the vents.
Feb 3, 2021 at 6:22 AM
Avatar
STEVE W.
  • CERTIFIED EXPERT
  • 15,113 POSTS
Let us know what you find.
Feb 6, 2021 at 3:09 AM
Avatar
RANDY INGLE
  • MEMBER
  • 63 POSTS
Here we go again Steve and I thank you very much for all your help. I bought a snake camera and wondered how far from the duct work under the steering wheel is that door? More important now is this: I left Lowe's and got on Hwy 49 and truck would not go above 55 miles an hour. I realized I was driving in 2nd gear for a few miles. The low coolant light came on and when I got home the coolant reservoir was empty! I poured a gallon of coolant in it and it all leaked out. It is dripping from a bolt on the drivers side under the truck but heavily leaking above that bolt and I can't see from where. Any ideas of what has happened?
Feb 23, 2021 at 7:15 AM
Avatar
STEVE W.
  • CERTIFIED EXPERT
  • 15,113 POSTS
Don't mean to be a pain but could you ask this as a new question, the site wants to keep issues separated to make later searches easier. That said on the heater door, they are normally down in pretty far from the top vent opening, it might be easier to go in through a vent or the bottom and see what is moving there first.
Water leak wise toss in any info you can, pictures would be nice but not required. Also drivers side front or rear of engine?
Feb 23, 2021 at 10:04 AM