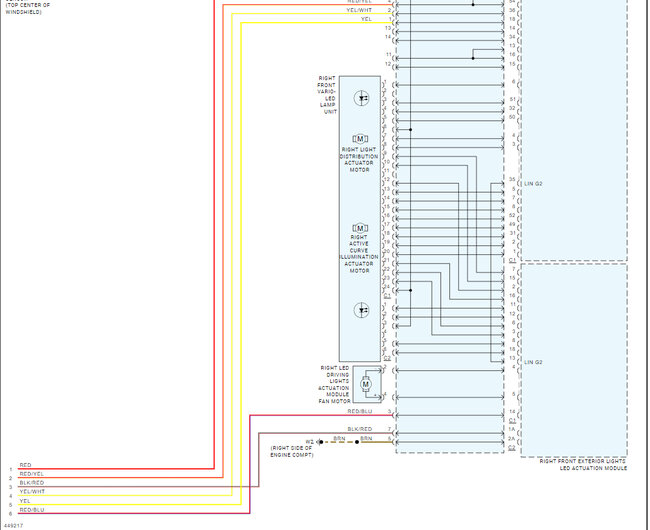
When I bought this car, the right headlight was not working. It's a full-led and only LEDs were working.
Then I switch the sides of control modules on the headlights.
Now the left headlight was not working. Then, I tried to disconnect and reconnect the cable to the headlight, and it started working.
But I have another issue. I'm constantly getting a message:
"Active light system inoperative".
I did get that message, but the lights were working. Now, the left headlamp doesn't work anymore, connecting and reconnecting the cable sometimes helps.
Since this was happening to the Right one and now the left one, I assume it is a problem with a control module.
My question is, does the side of a control module matter and should I replace it?
Then I switch the sides of control modules on the headlights.
Now the left headlight was not working. Then, I tried to disconnect and reconnect the cable to the headlight, and it started working.
But I have another issue. I'm constantly getting a message:
"Active light system inoperative".
I did get that message, but the lights were working. Now, the left headlamp doesn't work anymore, connecting and reconnecting the cable sometimes helps.
Since this was happening to the Right one and now the left one, I assume it is a problem with a control module.
My question is, does the side of a control module matter and should I replace it?
Feb 7, 2024 at 1:30 PM










