A/C issues?

2016 KIA RIO
86,000 MILES • 4 CYL • 2WD • AUTOMATIC
Avatar
BHAMDOC1973
  • MEMBER
  • 2,008 POSTS
The car has low miles so it's strange. I hooked up the gauges and opened the low side and it showed full, high side i think it was around 100. Not taking any freon. I have never seen these types of compressors. It turns but i think these come out when it engages so i don't think it is. Where is the relay for it? I checked the fuses and they fine. I saw the fan working at some point but it's not on with the A/C on. I guess compressor must engage first.
KNADN4A35G6627655
Apr 19, 2024 at 9:52 AM
Advertisement
Avatar
STRAILER
  • CERTIFIED EXPERT
  • 53,854 POSTS
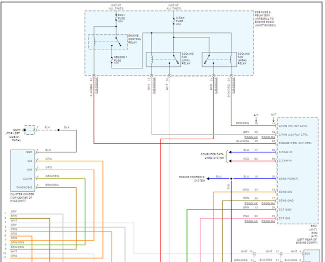
This car does not have an A/C compressor relay because the A/C control module varies the voltage to the internal valve inside the compressor, here are the wiring diagrams so you can see how the system works. I would check all fuses and then do a CAN scan to see if any codes are stored for the AC control module, if not remove the connector at the compressor and use a voltmeter, when you first turn in on it should go to 12 volts and if so, the compressor is bad.

Here is a generic guide to help you step by step with instructions in the diagrams below to show you how on your car:

https://www.2carpros.com/articles/replace-air-conditioner-compressor

Here is how to change the compressor out in your car. Check out the images (below). Please upload pictures or videos in your response to the problem so we can see what's going on.



Apr 19, 2024 at 10:20 AM
Avatar
BHAMDOC1973
  • MEMBER
  • 2,008 POSTS
What do you think?
Apr 19, 2024 at 11:09 AM
Advertisement
Avatar
STRAILER
  • CERTIFIED EXPERT
  • 53,854 POSTS
Yep, it is getting signal, I would replace the A/C compressor, the seal has let go, thanks for the video, please let me know if that works.
Apr 20, 2024 at 9:05 AM
Avatar
BHAMDOC1973
  • MEMBER
  • 2,008 POSTS
Ordered one, yes that's what i thought, thanks for the help.
Apr 20, 2024 at 9:52 AM
Avatar
STRAILER
  • CERTIFIED EXPERT
  • 53,854 POSTS
You are welcome, please use 2CarPros anytime we are here to help.
Apr 21, 2024 at 10:46 AM