☰
Login
Join
×
Home
Answered Questions
Repair Topics
Repair & Service Guides
Popular Questions
Warning Lights
Trouble Codes
How It Works
Testing / Diagnostics
Symptoms
Videos
Login
Become a Member
Home
Plymouth
Grand Voyager
Climate Control
Heater
Switch
ac/heater switch
1998 PLYMOUTH GRAND VOYAGER
150,000 MILES • 6 CYL • 2WD
MAGGIE WILLIAMS
MEMBER
1 POST
FOLLOW
no power to fan switch.
Sep 8, 2017 at 2:02 PM
Advertisement
JDL
CERTIFIED EXPERT
16,098 POSTS
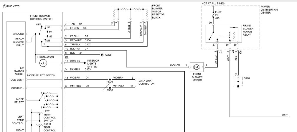
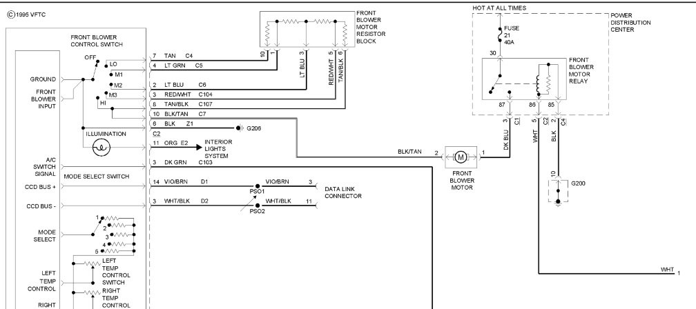
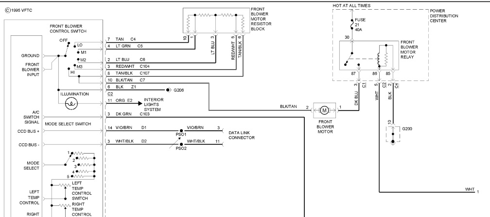
Your talking about front blower relay? Note the diagram, check the fuses and relay. The blower motor gets voltage from that relay. Ground for the blower motor is controlled by HVAC module.
Image (Click to enlarge)
Sep 9, 2017 at 12:30 PM