ac compressor clutch stays engaged?

1999 HONDA ACCORD
16,000 MILES • 4 CYL • 2WD • AUTOMATIC
Avatar
PROSPER DAVIDS
  • MEMBER
  • 27 POSTS
Hello guys, I have been working on my AC since last week. The problem is that my compressor clutch engages immediately I start my car even though I turn it off it stays on all the way. I have changed the climate control unit on my dash and the compressor clutch relay still no success. Now I have finally unplugged my compressor driving without AC. Please I really need need help.
Aug 22, 2018 at 1:30 AM
Advertisement
Avatar
ASEMASTER6371
  • CERTIFIED EXPERT
  • 52,796 POSTS
Good morning.

If you remove the relay, will the compressor turn off?

Do you have a test light or voltmeter to do some checks?

Roy

Aug 22, 2018 at 4:24 AM
Avatar
PROSPER DAVIDS
  • MEMBER
  • 27 POSTS
Yes, if I remove the relay the compressor goes off. Yes I do have a test meter.
Aug 22, 2018 at 1:57 PM
Advertisement
Avatar
ASEMASTER6371
  • CERTIFIED EXPERT
  • 52,796 POSTS
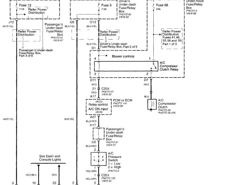
Okay, hook the relay back up. Go under the hood and find one of the pressure switches on the AC lines. Disconnect it and see if the clutch releases.

Roy
Aug 22, 2018 at 2:24 PM
Avatar
PROSPER DAVIDS
  • MEMBER
  • 27 POSTS
I actually bought this car from a friend who has for long stop using the AC. Now I am trying to fix it up. I met the small AC line broken I welded the pipe together but I think something is missing which is the pressure switch. Cannot find any switch around the AC line, I only saw a wire I suspected is for the switch. Is there any other area where the switch could be? I do not know much about AC repair. Thanks
Aug 23, 2018 at 1:50 AM
Avatar
ASEMASTER6371
  • CERTIFIED EXPERT
  • 52,796 POSTS
Location.

Roy

Aug 23, 2018 at 2:22 AM
Avatar
PROSPER DAVIDS
  • MEMBER
  • 27 POSTS
Hello Roy, thanks for all your support in troubleshooting my AC fault. I have been away for a couple of days, came back home today. I started the car and same thing AC clutch kick on. After several search for AC pressure switch, I found two wires close to the horn and dryer connected to each other I disconnect the wires and my AC compressor clutch released now my AC is no longer blowing cold. Could this be the wires for the P.switch? with my DMM test,one of the wires tested 4 volt and the other a ground probably from the ECU. Please how do I get my AC back chilling?
Aug 26, 2018 at 4:03 AM
Avatar
ASEMASTER6371
  • CERTIFIED EXPERT
  • 52,796 POSTS
Can you attach a picture of what you see?

Roy
Aug 26, 2018 at 6:25 AM
Avatar
PROSPER DAVIDS
  • MEMBER
  • 27 POSTS
Those are the two wires they were connected to each other for what reason. I do not know I separated them and wrapped them with electrical tape to avoid any short circuit. If I connect them together, my AC clutch stays on.
Aug 26, 2018 at 8:49 AM
Avatar
ASEMASTER6371
  • CERTIFIED EXPERT
  • 52,796 POSTS
There should be a pressure sensor there. They were jumped to get the AC to work. When you disconnected them, you disabled the compressor.

You will need to get the low pressure switch and a pigtail for the switch and then connect the wires to that.

Roy
Aug 26, 2018 at 3:31 PM
Avatar
PROSPER DAVIDS
  • MEMBER
  • 27 POSTS
Thanks a lot. I have left home for work to return by weekend I will get the pressure switch and the pigtail. Should I fix it on the dryer or along the pressure line? Thanks a lot I really do appreciate your prompt responses.
Aug 27, 2018 at 12:29 AM
Avatar
ASEMASTER6371
  • CERTIFIED EXPERT
  • 52,796 POSTS
The switch is on the line.

Roy
Aug 27, 2018 at 1:50 AM