A/C clutch removal instructions needed

2006 KIA SORENTO
190,000 MILES • 3.5L • V6 • 4WD • AUTOMATIC
Avatar
MNELSON088
  • MEMBER
  • 22 POSTS
how do I take off the A/C clutch off the compressor?
May 26, 2021 at 10:05 AM
Advertisement
Avatar
JACOBANDNICKOLAS
  • CERTIFIED EXPERT
  • 110,175 POSTS
Hi,

Removal of this will require a puller for the process. Take a look below. I attached the directions for removal and replacement. Take a look through them and let me know if they help or if you have other questions.

Take care,

Joe

See pics below.
May 26, 2021 at 7:57 PM
Avatar
MNELSON088
  • MEMBER
  • 22 POSTS
okay, I need help with the clutch coil connector. what does it plug into? or can you show me a picture of it connected to whatever it connects to. I have just a wire on the one side not the clutch side. so I think I broke the connector.
Jun 4, 2021 at 6:48 PM
Advertisement
Avatar
JACOBANDNICKOLAS
  • CERTIFIED EXPERT
  • 110,175 POSTS
Hi,

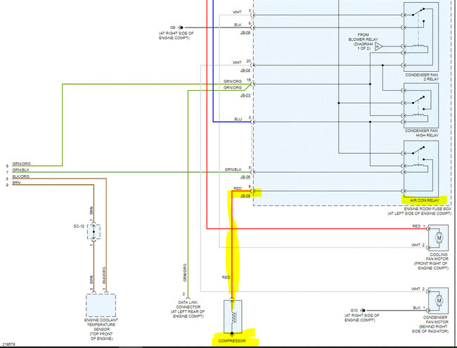
There is only one wire that goes to the compressor. It should be a red wire which comes directly from the A/C relay. There should also be a ground (if I recall correctly) bolted to the compressor housing from the field coil.

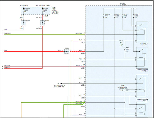
The best I have is the wiring schematic for the entire system. I attached it below. I highlighted the compressor and wire to it. The field coil should have a power supply and ground. If I recall, the ground simply bolts onto the compressor. See pic 1 above.

Pic 5 below shows the field coil and pic 6 shows the wires. I circled the ground so you can see where it screws onto the compressor.

Take a look at this and let me know if it helps.

Take care,

Joe

See pics below.
Jun 4, 2021 at 8:22 PM
Avatar
MNELSON088
  • MEMBER
  • 22 POSTS
Okay, so the wire that goes from the clutch coil and has a connector on the end of it (green circle in pic) connects to connector that leads to the compressor (purple/pink circle in pic)? the problem im having is the green circle and the purple circle won't connect to each other because they sent me a circle green connector when I had a square one. can I jus connect them without the connectors? what's the purpose of connecting them by connectors when its literally one wire? or what are those connectors called so I can try to find replacement cus I cant figure it out? the closest I found was "Universal Wiring Harness Pigtail Male and Female 1 Wire Connector Fits A/C Compressor Clutch On".
Jun 4, 2021 at 10:57 PM
Avatar
JACOBANDNICKOLAS
  • CERTIFIED EXPERT
  • 110,175 POSTS
Hi,

Based on the schematics and what I see, yes you are correct. As far as the red circle above, is that a ring-type terminal connector that is attached to a bolt or screw?

Joe
Jun 5, 2021 at 7:34 PM
Avatar
MNELSON088
  • MEMBER
  • 22 POSTS
no the red circle at the top is the clutch coil itself. there are two wires that are attached to it. one of them is screwed in as a ground and the other one has a connector on it and then it connects to another connector with just one wire to it and leads to the compressor. I think I figured it out. I just used the clutch coil old connector and put it on the new one.
Jun 6, 2021 at 6:56 AM
Avatar
MNELSON088
  • MEMBER
  • 22 POSTS
What is the gap between the outer hub and the snap ring? do you know what it needs to be?
Jun 6, 2021 at 7:06 AM
Avatar
JACOBANDNICKOLAS
  • CERTIFIED EXPERT
  • 110,175 POSTS
Hi,

They don't provide those specifications. There should be a shim between the two that is specific to that unit. That shim needs to be reused. Once it is installed, the gap should be correct.

Are you having issues with it being too wide or tight?

Let me know.
Joe
Jun 6, 2021 at 6:55 PM