A/C not working

2007 LEXUS RX 350
120,000 MILES • 6 CYL • 4WD • AUTOMATIC
Avatar
HOZHAO
  • MEMBER
  • 2 POSTS
A/C started failing recently (sometime it works, other times it does not).

Now it just blows warm air out, not cooling any more.

I heard there was a problem related to the A/C relay. But I can't locate the relay (it is not in the fuse box).

Do you know where the A/C relay is located for this particular model ?
Aug 11, 2020 at 1:40 PM
Advertisement
Avatar
ASEMASTER6371
  • CERTIFIED EXPERT
  • 52,796 POSTS
Good afternoon.

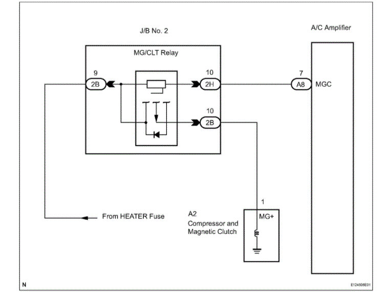
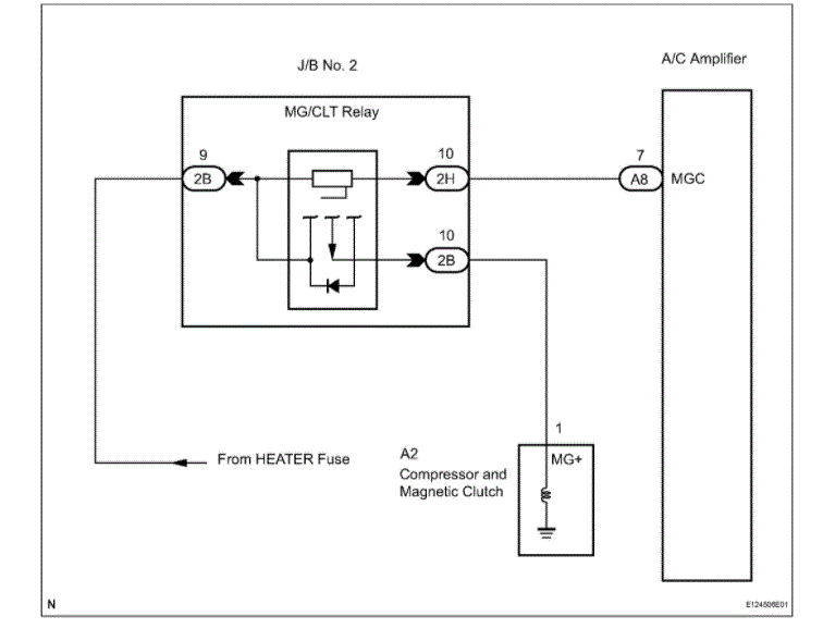
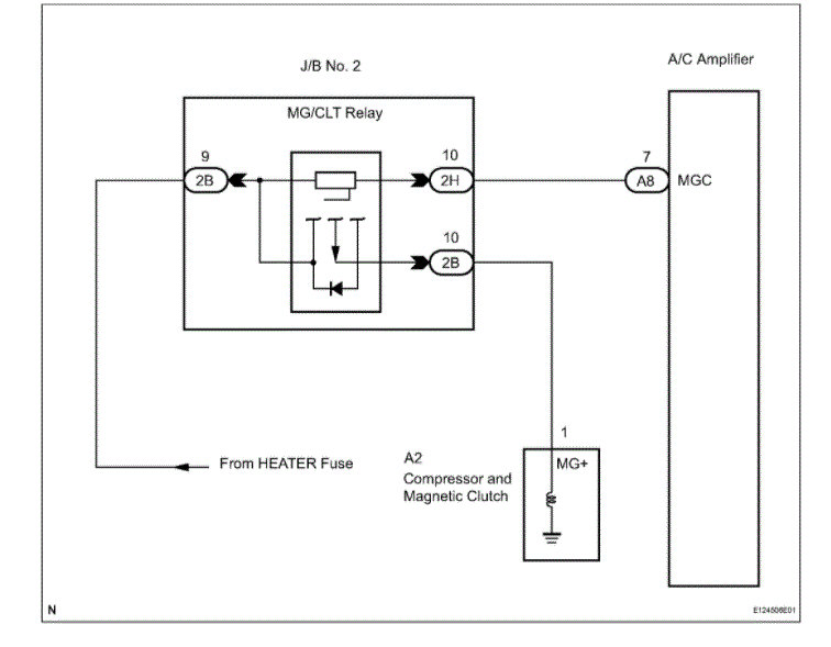
The relay is part of the junction box under the dash on the left side. The controls are multiplex which means serial data. That is not something you measure with a voltmeter.

https://www.2carpros.com/articles/how-to-check-wiring

You need a full scan tool to monitor the system and see if you can activate the clutch from the scan tool.

You also need to check the pressures. The Freon pressures are the first thing you need to check. I need the high and low side readings for the Freon pressure. Once we verify those pressures, we can continue.

https://www.2carpros.com/articles/car-air-conditioner-not-working-or-is-weak

https://www.2carpros.com/articles/re-charge-an-air-conditioner-system

Roy
Aug 11, 2020 at 2:27 PM
Avatar
HOZHAO
  • MEMBER
  • 2 POSTS
Roy,

Thank you so much for the quick response.

I read the links and honestly the freron check is a bit beyond my comfort zone.

I started with the relay for the following reasons,
1) In the lexus owner online community there are talks that the relay was an issue early (causing similar problems I have) and lexus even issued an notice. It is a relatively quick fix (if that is the reason).

2) The A/C was fine before and there is no "white fog" as described in the link which indicates a lower Freon pressure.

I located that fuse box you indicated in the diagram. But it is behind the cover under the dashboard. Is there video showing how to remove the cover to get access to the relay ?

Thanks for your help again.

Best,

HZ
Aug 14, 2020 at 9:44 AM
Advertisement
Avatar
ASEMASTER6371
  • CERTIFIED EXPERT
  • 52,796 POSTS
Okay, that relay is not something you replace. It is a solid state relay built into the fuse block.

You would need an advanced scan tool to see if the commands are being sent and the compressor is engaging.

Anyway, the first thing to do is the pressure testing of Freon. My bet is there is no Freon in the system from a leak.

https://www.2carpros.com/articles/air-conditioner-leak-detection

Roy
Aug 14, 2020 at 9:52 AM