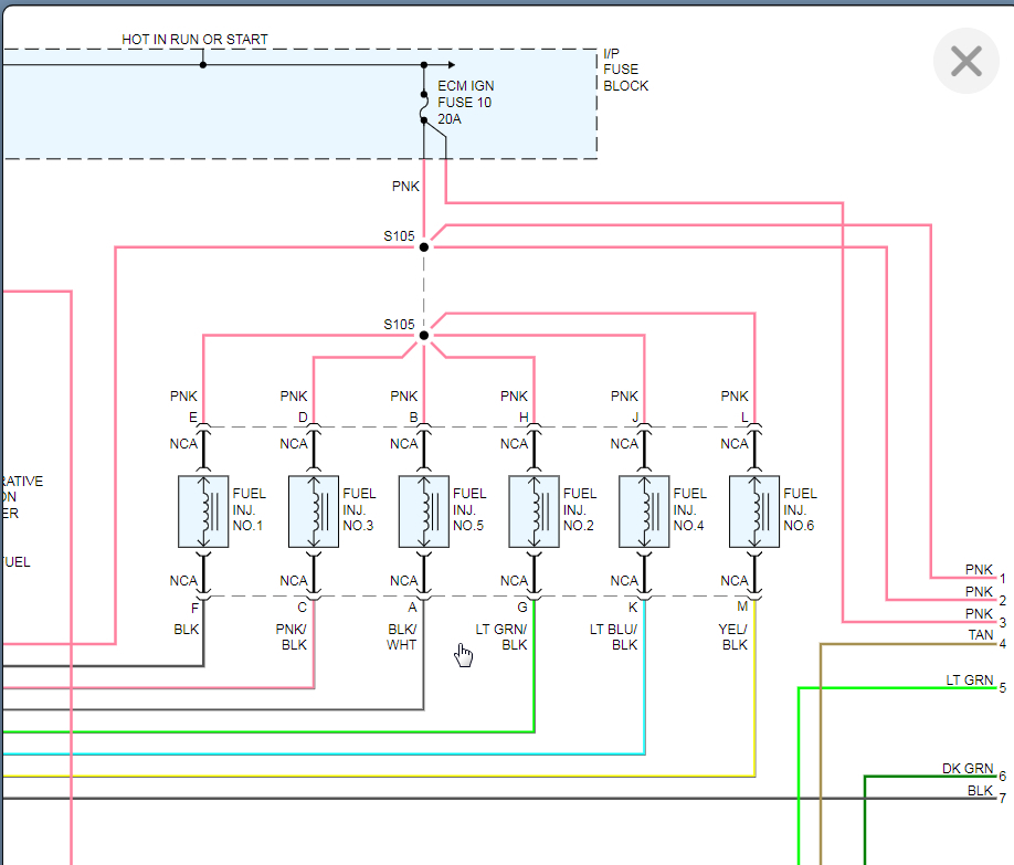
The vehicle shut off while driving and wouldn't start. If I spray starting fluid into the throttle body it starts. New fuel pump, new fuel filter, new pump relay, new fuel pressure regulator. Get 60psi at the engine and holds at 48 psi after pump shuts off. Did an ohm check on the injectors and they are in spec. But it won't start or run, it will start on starting fluid but shuts off after its burnt. Is there anything other than the PCM it could be? All I can figure is its not firing the injectors. Maybe the oil pressure sensor?
Nov 3, 2020 at 4:06 PM




