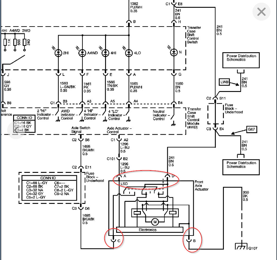
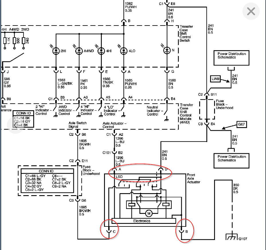
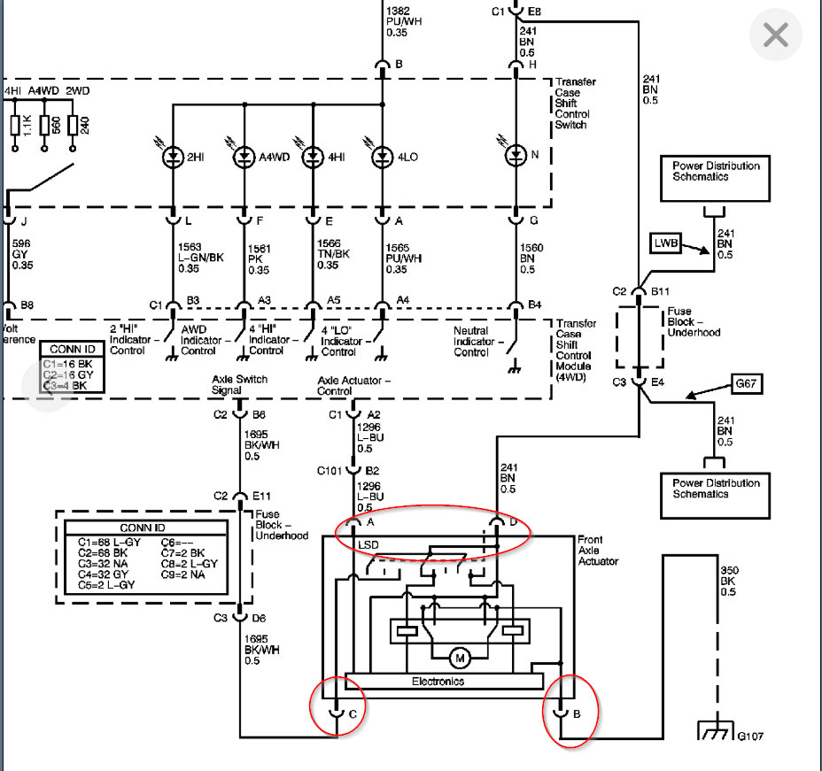
Okay. If the switch is new and the actuator is new we need to find out if you are getting power to the FAD actuator. Turn the switch to 4HI and the light should be flashing as you said. Then go to the front axle actuator and measure voltage at each of the 4 wires. You have a control wire (A) that should be sending voltage to the actuator, B+ (D), ground (B), and you signal wire (C) which tells the shift module that it has completed the shift.
The flashing light means it is not completely the process so I suspect you either don't have power or ground, your control signal is not getting to the actuator or the return signal is not getting back to the control module.
If you can back probe the connector for these that way you can leave the circuit in tact and see what it is doing. Thanks
Nov 16, 2019 at 3:45 PM