radiator fan stays on

2011 FORD FUSION
670 MILES • 4 CYL • 4WD • AUTOMATIC
Avatar
IMSTUNNA1
  • MEMBER
  • 1 POST
I have a 2011 ford fusion and my radiator fan comes on when I start my car and stays on constantly until I turn the car off. What would the problem be. There are no warning lights on either.
Mar 19, 2011 at 6:19 PM
Advertisement
Avatar
RASMATAZ
  • CERTIFIED EXPERT
  • 75,992 POSTS
Hello,

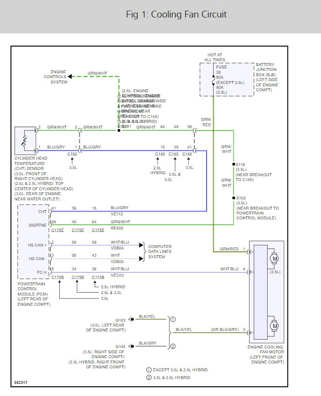
It sounds like you have a fan control module that is out which is part of the cooling fans, here is the radiator fan wiring diagrams so you van see how the system works.


ENGINE CONTROL COMPONENTS

Cooling Fan Control
The PCM monitors certain parameters (such as engine coolant temperature, vehicle speed, A/C ON/OFF status, A/C pressure) to determine engine cooling fan needs.

For variable speed electric fan(s):

The PCM controls the fan speed and operation using a duty cycle output on the fan control variable (FCV) circuit. The fan controller (located at or integral to the engine cooling fan assembly) receives the FCV command and operates the cooling fan at the speed requested (by varying the power applied to the fan motor).

The fan controller has the capability to detect certain failure modes within the fan motors. Under certain failure modes, such as a motor that is drawing excessive current, the fan controller shuts OFF the fans. Fan motor concerns may not set a specific DTC. With the fan motor disconnected from the fan controller, voltage may not be present at the fan controller.


Check out the diagrams (Below). Please let us know what you find. We are interested to see what it is.
Mar 19, 2011 at 6:45 PM
Avatar
EDDEEDALE
  • MEMBER
  • 2 POSTS
2007 ford fusion radiator fan stays on all the time. even when the key is ternd off
Jul 18, 2019 at 11:00 AM (Merged)
Advertisement
Avatar
KHLOW2008
  • CERTIFIED EXPERT
  • 41,814 POSTS
Check the fan relay, it is most likely sticking causing the fans to stay on.
Jul 18, 2019 at 11:00 AM (Merged)
Avatar
EDDEEDALE
  • MEMBER
  • 2 POSTS
How do I "unstick it ?
Jul 18, 2019 at 11:00 AM (Merged)
Avatar
CJ MEDEVAC
  • CERTIFIED EXPERT
  • 11,004 POSTS
You need to replace the relay to fix it.
Jul 18, 2019 at 11:00 AM (Merged)
Avatar
KHLOW2008
  • CERTIFIED EXPERT
  • 41,814 POSTS
If it is stuck, it has to be repaced.
Jul 18, 2019 at 11:00 AM (Merged)
Avatar
TAYLOTMAN8717
  • MEMBER
  • 2 POSTS
So I have a 2007 ford fusion 2.3L and the radiator fan runs all the time. I changed the relay the coolant temp sensor. The control box on the radiator. The water pump. The thermostat and of course the coolant and I flushed out the heater core. The fan still runs. Please help
Jul 18, 2019 at 11:00 AM (Merged)
Avatar
BCHANDLER
  • MEMBER
  • 2 POSTS
Whenever the engine is running the engine cooling fan runs. It started when I used the AC. When I cut off the AC the cooling fan continued to run. Now it runs all the time. I have removed a switch that goes to the cooling fan itself. When this switch removed the cooling fan does not run.
Jul 18, 2019 at 11:00 AM (Merged)
Avatar
TAYLOTMAN8717
  • MEMBER
  • 2 POSTS
Please email me at [email protected]
Jul 18, 2019 at 11:00 AM (Merged)
Avatar
JACOBANDNICKOLAS
  • CERTIFIED EXPERT
  • 110,175 POSTS
Have you checked the fan relay? And, I'm not sure what switch you removed. Can you explain?
Jul 18, 2019 at 11:00 AM (Merged)
Avatar
CARADIODOC
  • CERTIFIED EXPERT
  • 34,306 POSTS
You need to start a new question, and please be sure to list the engine size and mileage. This was an old private conversation between just a few people. None of the other experts are going to see your addition or have a chance to reply. That won't get you the help you want.
Jul 18, 2019 at 11:00 AM (Merged)
Avatar
BCHANDLER
  • MEMBER
  • 2 POSTS
I removed the relay that is a 60 amp from the box under the hood and changed it with another and the fan still operates.
Jul 18, 2019 at 11:00 AM (Merged)
Avatar
JMAG
  • MEMBER
  • 1 POST
this car was recked we just got it back togather and the fans run all the time. there is a valve or switch that was cracked in the reck. it's mounted on the end of the head and next to the throttle body. there is a water line from the throttle body to this valve. alldata doesn't show the part. could it effect the fans running?
Jul 18, 2019 at 11:00 AM (Merged)
Avatar
JACOBANDNICKOLAS
  • CERTIFIED EXPERT
  • 110,175 POSTS
It sounds like the temp switch. Disconnect it and see if the fan stops.

Let me know what you find.
Joe
Jul 18, 2019 at 11:00 AM (Merged)