low beams not working

2010 HYUNDAI ACCENT
4 CYL • FWD • AUTOMATIC
Avatar
OMASTIGIA
  • MEMBER
  • 1 POST
The driver side headlight is dim Not a fuse - don't know how to check the relay?
Jul 5, 2011 at 4:57 PM
Advertisement
Avatar
CARADIODOC
  • CERTIFIED EXPERT
  • 34,306 POSTS
Hello,

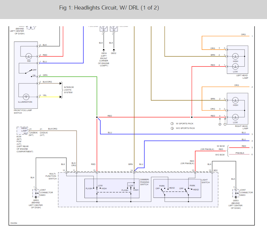
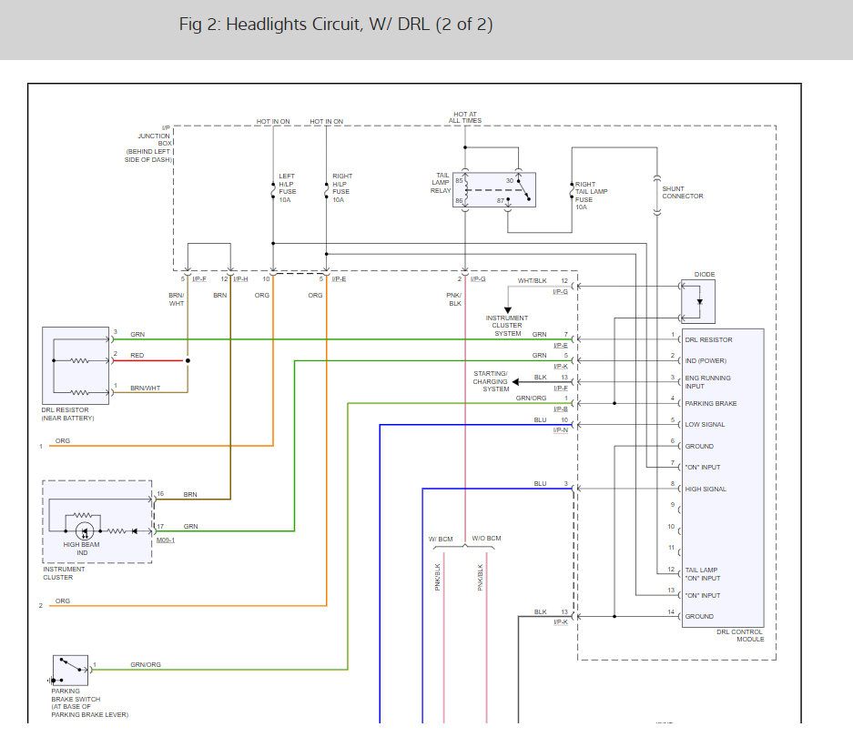
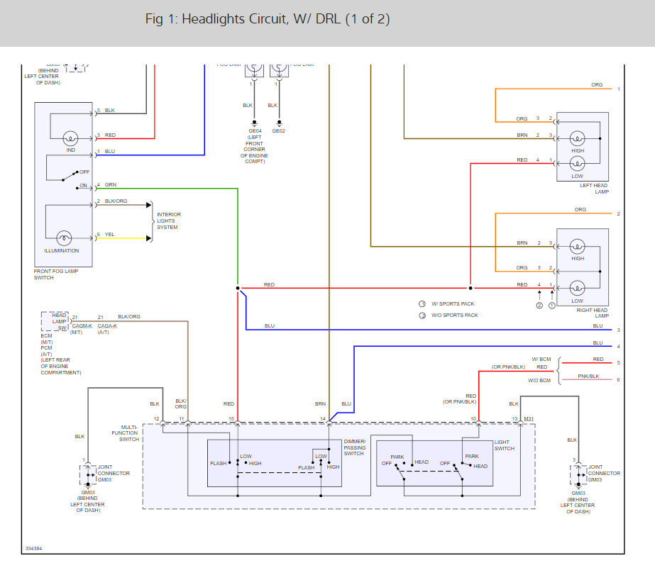
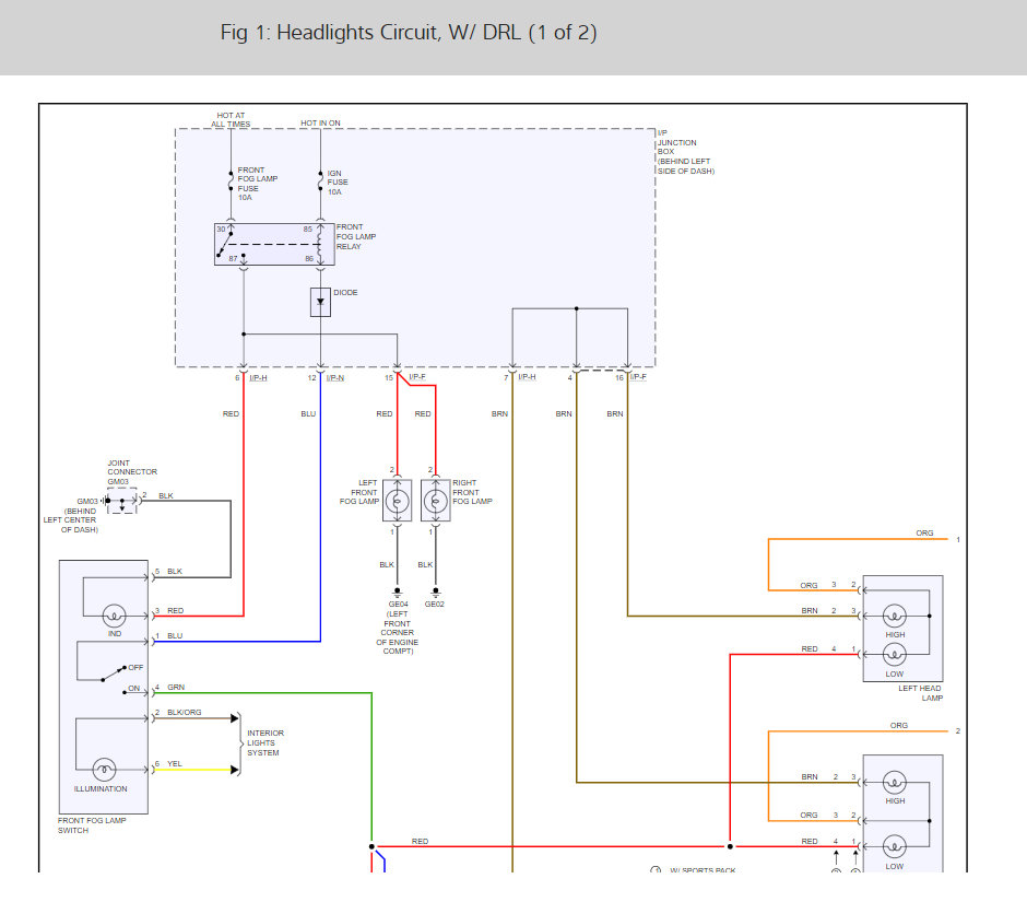
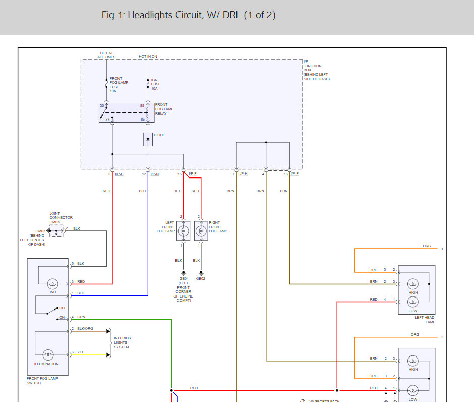
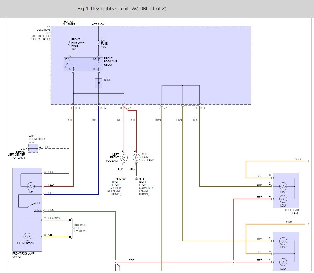
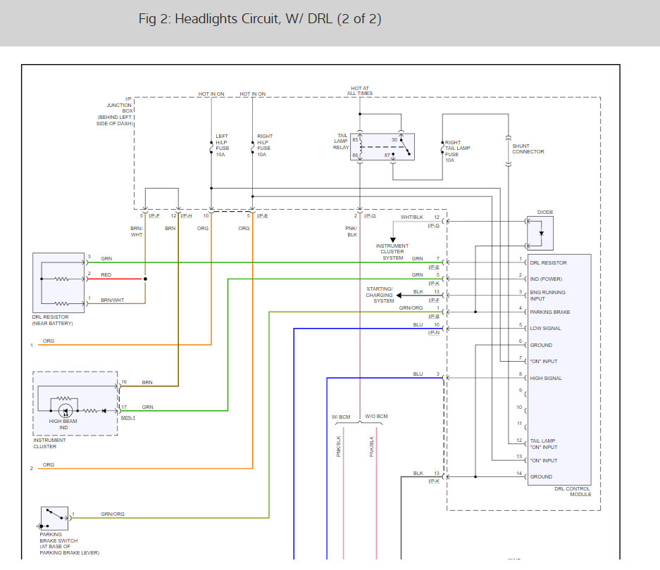
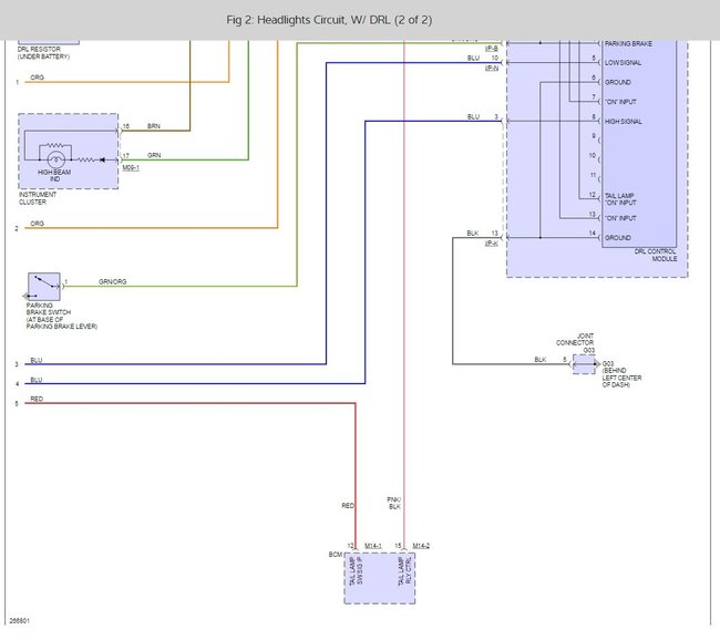
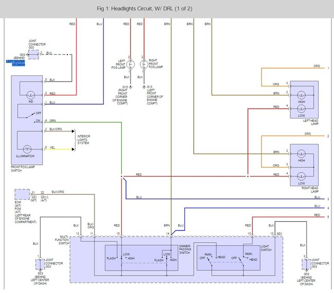
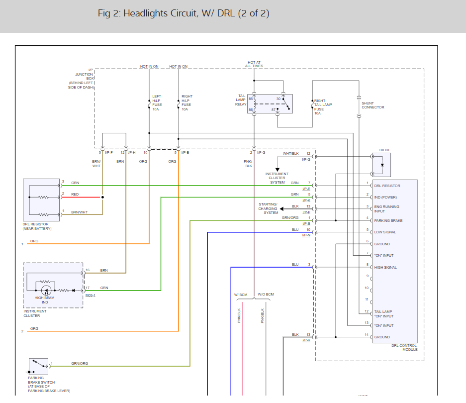
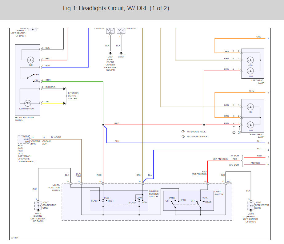
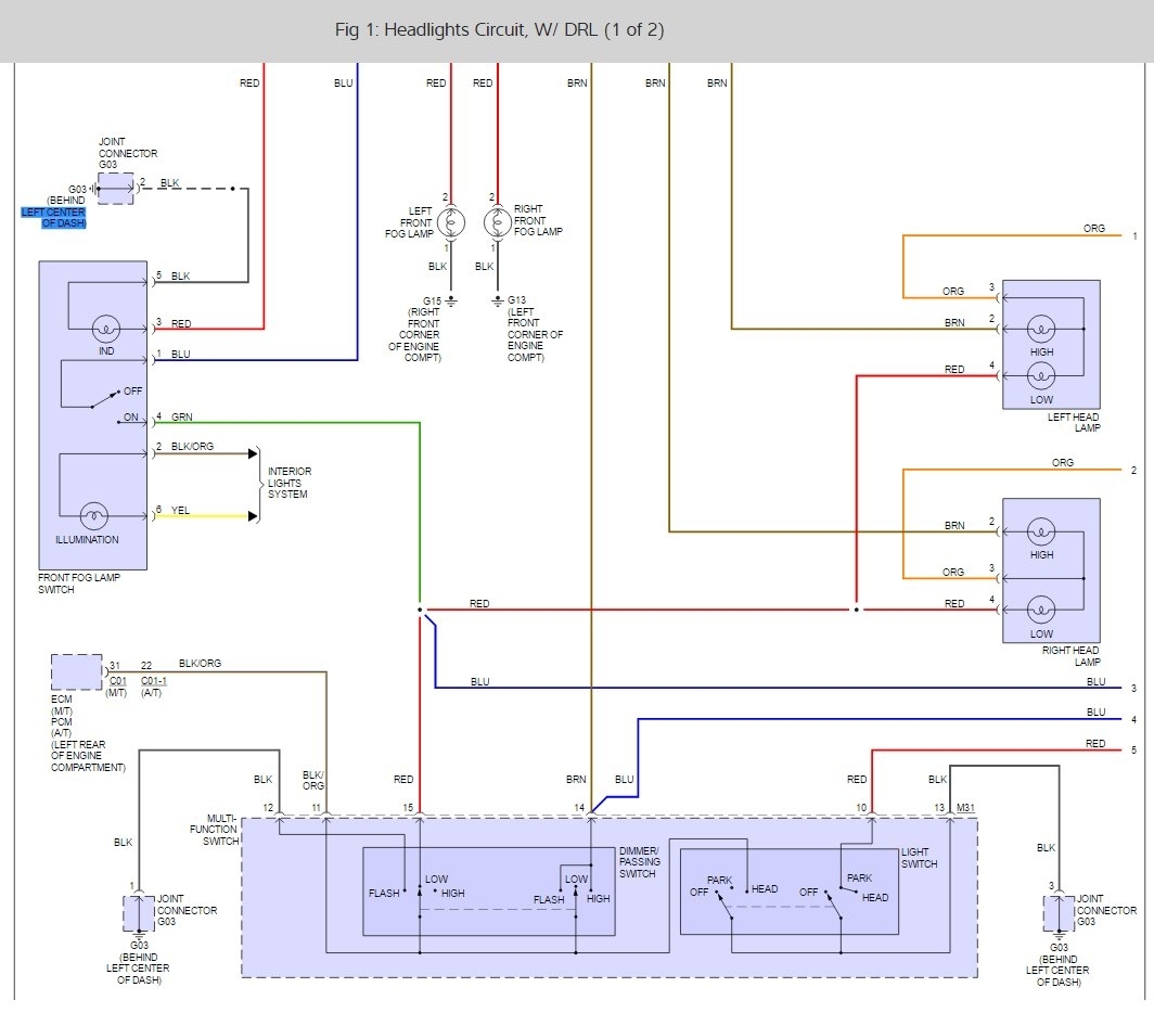
This sounds like you have a fuse out (there are 5 fuses that run the headlight system) or you have a bad ground this guide will help you find out which with the headlight wiring diagrams below so you can see which fuses to check and how the system works.

https://www.2carpros.com/articles/how-to-check-a-car-fuse

and

https://www.2carpros.com/articles/how-to-use-a-test-light-circuit-tester

Check out the diagrams (Below). Please let us know what you find. We are interested to see what it is.
Jul 5, 2011 at 6:50 PM
Avatar
SMITH/OZONA
  • MEMBER
  • 0 POST
Thank you for this post I had this problem and had to fix the ground wire to the bulb works great! I love this site.
Aug 8, 2019 at 2:35 PM
Advertisement
Avatar
NELLYZNELL
  • MEMBER
  • 2 POSTS
Electrical problem
2005 Hyundai Accent
----------------------------------------------------------------
Changed headlight bulb in one of the headlights and ended up i frying the wires I believe. Now that headlight shines very dim while the other light shines normally. Would i have to replace the entire assembly or the wires?
Aug 8, 2019 at 2:35 PM (Merged)
Avatar
MERLIN2021
  • CERTIFIED EXPERT
  • 17,250 POSTS
If the light is dim check the ground wire, or run a new one to a body screw.
Aug 8, 2019 at 2:35 PM (Merged)
Avatar
NELLYZNELL
  • MEMBER
  • 2 POSTS
how would i check the ground wire?
Aug 8, 2019 at 2:35 PM (Merged)
Avatar
DB70
  • MEMBER
  • 2 POSTS
The pass side headlight is out and when I pull the fuse for the drivers side headlight the pass side comes back on! Seems to be dim tho. Any ideas on the problem??
Aug 8, 2019 at 2:35 PM (Merged)
Avatar
JDL
  • CERTIFIED EXPERT
  • 16,098 POSTS
Maybe a ground problem for headlamps?
Aug 8, 2019 at 2:35 PM (Merged)
Avatar
JDL
  • CERTIFIED EXPERT
  • 16,098 POSTS
Just to add, note the diagram. The top wire into headlamps is voltage, the bottom wires are ground. The headlamp switch and dimmer switch are on the ground circuit for headlamps.

At the lamp that doesn't work did you check for voltage, use a test light. Also check ground, you can use a testlight to check ground, also, One end of test light goes to battery voltage, the other end touch the ground circuit. If the light comes on, the ground is good enough to light the test lamp.
Aug 8, 2019 at 2:35 PM (Merged)
Avatar
DB70
  • MEMBER
  • 2 POSTS
Thanks I'll check that its weird tho the high beams still both work. Maybe a ground issue with the lo beam only.
Aug 8, 2019 at 2:35 PM (Merged)
Avatar
WAGGLES
  • MEMBER
  • 2 POSTS
My friend owns a 2003 Hyundai Accent, and recently, the left headlamp went dim on him. Originally he told me it went out, so I got a new one, but it was only dim. New one has the same issue. I checked power at the connector, 12.8 V+. Checked ground to battery, starts around 70 ohms, then opens on the meter (was a cheapo meter) I was wondering where this light grounds out so I can check it or the wire running to it. Any helps much appreciated!
Aug 8, 2019 at 2:35 PM (Merged)
Avatar
CARADIODOC
  • CERTIFIED EXPERT
  • 34,306 POSTS
Congratulations! You're the first person who came here already understanding that this is a ground issue, but let me add to the story with a detail that might help the next person researching this. The 12 volts you found is correct, but when the ground wire is open, current looks for an alternate path and it finds it by going through the high-beam filament in that same bulb, then through the common wire over to the bulb on the other side of the car. From there it goes through that high-beam filament, then through that ground wire to ground. Current has gone through three filaments in series, and the 12 volts has been divided up among them. The left low beam has roughly four or five volts across it, that high beam has about four volts across it, and that's why the left head light is dim. The right high beam also has about four volts across it so it's on real dimly, but you'll never see that due to the very bright low beam right next to it. One clue to this, at least on older cars that worked fine without needing a silly computer to run the lights, is since the high-beam indicator on the dash is tied right in with the high-beam lights, it too will have about four volts across it and will be on dimly when the low beams are turned on.

The additional clue to this is the dim left bulb will go out completely if you unplug the right bulb. This happens the same way but more often with rear brake lights.

As for where that ground is, the wiring harness almost always has a ground terminal that's bolted to the body sheet metal near that head lamp housing. Check if the turn signals and running lights work properly in front. If any additional lights have problems, suspect that terminal is loose or rusty. When just one bulb is affected and the rest work properly, the cause is often a corroded terminal in that bulb's socket, or just that one ground wire is cut or corroded off at the ground terminal.
Aug 8, 2019 at 2:35 PM (Merged)
Avatar
JDL
  • CERTIFIED EXPERT
  • 16,098 POSTS
It's grounded through the dimmer switch different wires for high and low beam. I can't be positive that replacing the dimmer switch would fix it? It could be a wiring issue?
Aug 8, 2019 at 2:35 PM (Merged)
Avatar
WAGGLES
  • MEMBER
  • 2 POSTS
Ok, thanks for the detailed response, the other lights were working fine, and I know the ground you are looking for. First thing I tried was contact cleaner to the connector, but no luck so I suspect just the one ground wire. Would it be ok to re run a wire to the ground terminal since all the other lights are working okay, instead of cutting open the harness to find the bad wire location?
Aug 8, 2019 at 2:35 PM (Merged)
Avatar
CARADIODOC
  • CERTIFIED EXPERT
  • 34,306 POSTS
Here's my standard reply to my students and why I never let them do this on cars we worked on. "You don't know why that wire failed, and you need to". In the case of a wire shorted to ground, you have to cut the wire off at both ends, so you'll know where that wire goes anyway. With an open wire, running a new one will get the job done, and your customer might think you're a hero, for now, but you don't know where that wire was open or what caused it. Almost all wires are in a harness next to a lot of other wires, and how long will it be before the same thing happens to another one? You may have a harness that has a broken mounting clip and it fell down onto hot exhaust parts. The insulation melted on the oxygen sensor's signal wire. Cutting that wire off and running a new one would stop the diagnostic fault code from setting, but it's just a matter of time before the same thing happens to the heater wire for that sensor. Oxygen sensor heater circuits are often tied in with the same circuits that feed injectors, ignition coils, and fuel pumps. Shorting that wire to ground will blow the fuse for the fuel injection system and it will usually do it intermittently. If the wife's car stalls on a dark, deserted country road, . . . late at night, . . . with annoying kids, . . . in a blinding snow storm, . . . with howling wolves nearby, . . . a serial killer on the loose, . . . and a dead cell phone, . . . once the search party finds them and the car is diagnosed at another shop and they find that melted harness you overlooked, you can be pretty sure you're going to get a visit from her husband, and it won't be to bring you a bag of cookies, (chocolate chip)! We get accused of trying to sell unneeded parts and services, and we get blamed when we don't do enough to take care of everything that is going to go wrong in the future that we should have psychically known about. There's no need to make that worse by neglecting to determine why something failed so we can prevent it from happening again.

The point is you want to know what caused the problem so you can prevent additional future problems. A coworker ran into multiple failures of a fuse link wire for the radiator fan over the course of a few weeks, even after replacing the fan motor, the obvious cause. On the fourth or fifth visit I noticed when he went to back out, he had no backup lights. Immediate inspection showed his new fuse link was already burned open just from backing up a few feet. Thanks to my superior intelligence, (in this one tiny area, and his lack of understanding electrical), we determined the short occurred when the engine rocked. The wiring harness on the body, running under the battery tray was sliding back and forth each time the engine shifted position. The wire to the radiator fan was bare and the paint on the body was rubbed off, and there was the intermittent short. The backup lights were put on the same circuit because most people will eventually figure out they have no backup lights, but they won't always notice the loss of the radiator fan.

About half a dozen other wires were also close to being bare, but the funny thing was one other wire had already been repaired. That previous mechanic was in the perfect position to do something to prevent future problems but didn't have the presence of mind to do that. Look at all the trouble he caused for the owner and the next mechanic.

Other common things to look for are a harness draped over a sharp metal bracket, a mispositioned harness that is getting rubbed on by something else like a throttle cable, kick-down cable, or hood hinge, and corrosion in an exposed terminal like for your head light, or in a connector.

An even better example is one I'm going to have to deal with a second time on my old rusty trusty '88 Grand Caravan. That's frayed wires between the door hinges. Due to all the power stuff, there's 22 wires in there, and right now all that doesn't work is the right power mirror, but you know all the other wires are just as old and have flexed just as much. I replace all of them when I do this job, and again, thanks to my superior brain, I splice in wires twice as long as necessary and pack half of them into the "A" pillar. This time all I have to do is pull that wad out and my repair is half done. Ahh, it's hard to be humble.
Aug 8, 2019 at 2:35 PM (Merged)
Avatar
DEBIDO1630
  • MEMBER
  • 4 POSTS
I have a 2004 Hyundai Accnet and one of the head lights went out. We replaced it and when it comes on it is very dim. We switched bulbs and it still happens. What could be wrong?
Aug 8, 2019 at 2:35 PM (Merged)
Avatar
SATURNTECH9
  • CERTIFIED EXPERT
  • 30,869 POSTS
I would check your fuse's and power and ground wire's seperate to the dim headlight.I would first check the power wire and see if you were getting full battery voltage to that wire.Then check your ground and see if it has 2 ohms or less to ground.That will tell you if the problem is on the power or the ground side.
Aug 8, 2019 at 2:35 PM (Merged)
Avatar
DEBIDO1630
  • MEMBER
  • 4 POSTS
We figured it out. There were bad fuses.
Aug 8, 2019 at 2:35 PM (Merged)
Avatar
DEBIDO1630
  • MEMBER
  • 4 POSTS
We were wondering how is the car wired that when you have the fuse out the bulb's got enough power for a dim light?
Aug 8, 2019 at 2:35 PM (Merged)
Avatar
SATURNTECH9
  • CERTIFIED EXPERT
  • 30,869 POSTS
Which fuse was blown?Also which head light was dim?
Aug 8, 2019 at 2:35 PM (Merged)
Avatar
DEBIDO1630
  • MEMBER
  • 4 POSTS
It was the driver's side fuse that was out and the driver's side dim bulb.
Aug 8, 2019 at 2:35 PM (Merged)
Avatar
SATURNTECH9
  • CERTIFIED EXPERT
  • 30,869 POSTS
Circuit's like that get power thru what's called sneak circuit's you can look at the wire diagram and it doesn't look like it would get power from the other circuit but they do.
Aug 8, 2019 at 2:35 PM (Merged)
Avatar
BELLACOLES
  • MEMBER
  • 1 POST
I got in my car to drive home from work at midnight last night, only to realize I had no headlights, only parking lights. If I pulled the switch back to flash my high beams, it would work but that is it. I checked all the fuses and bulbs and all is fine. Has someone had a similar issue? It is the Getz model.
Aug 8, 2019 at 2:36 PM (Merged)
Avatar
STRAILER
  • CERTIFIED EXPERT
  • 53,855 POSTS
Hello,

There is a taillight relay that controls power to the headlight, also the main switch could have failed. here is a wiring diagram and a couple guides to help you get the problem fixed. Check for power coming out of the switch, red wire.

https://www.2carpros.com/articles/how-to-use-a-test-light-circuit-tester

and

https://www.2carpros.com/articles/how-to-check-an-electrical-relay-and-wiring-control-circuit

Please run some tests and get back to us so we can continue helping you.

Best, Ken

Aug 8, 2019 at 2:36 PM (Merged)
Avatar
FEEDIDDY
  • MEMBER
  • 1 POST
I have a 2001 hyundai accent and my headlights continue to go out at the same time.
They come back on the next day.
My highbeams and all other lights work.
It is definitely not a fuse. Any ideas on what it could be??
Aug 8, 2019 at 2:36 PM (Merged)
Avatar
JACOBANDNICKOLAS
  • CERTIFIED EXPERT
  • 110,175 POSTS
Chances are the multi function switch (high beam switch) is going bad. That is the first thing I would check.
Aug 8, 2019 at 2:36 PM (Merged)