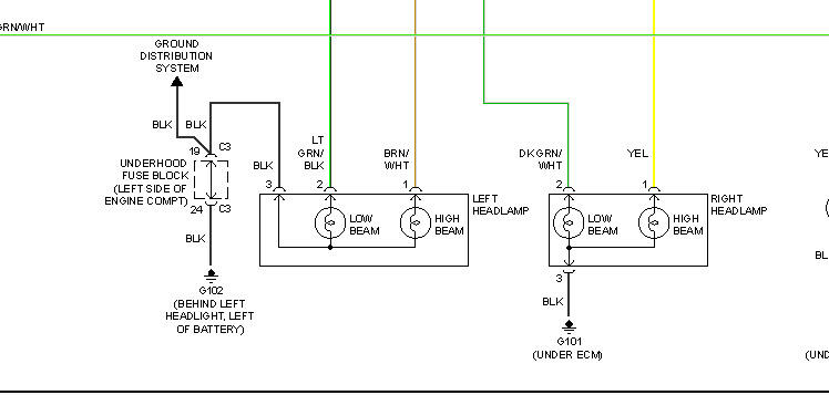
diagram of wiring connection for headlights 2008 Pontiac wave dealership says I need to replace wiring harrnest for front lights system seems to have high resisment the daylight ressissors was burnt out plugs at bulbs melted
Jul 6, 2013 at 12:27 PM
