where is the fuse located the tail lights and dashboard lights?

2008 DODGE AVENGER
38,000 MILES
Avatar
JOHNBEECHAM221
  • MEMBER
  • 1 POST
dashboard and tail lights not working. when you turn the lights on the dash flashes 5 times and then stops...no lights?
Jan 22, 2012 at 7:09 PM
Advertisement
Avatar
STRAILER
  • CERTIFIED EXPERT
  • 53,854 POSTS
Hey JOHNBEECHAM221,

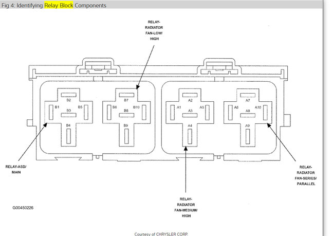
There are 3 fuses # 17, 3 and 33 that run the system that must be checked if all are okay it looks like it might be the integrated control module. Here is a guide and a wiring diagrams below that will help you check the fuses

https://www.2carpros.com/articles/how-to-check-a-car-fuse

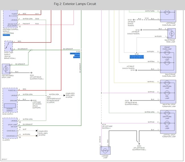
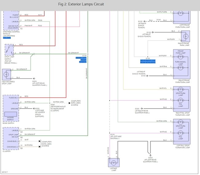
Check out the diagrams (Below). Please let us know what you find. We are interested to see what it is.
Dec 14, 2016 at 5:10 PM
Avatar
LISAMOOTHERY
  • MEMBER
  • 1 POST
My dashboard lights will not come on everything else works. Please help me. what should I look for fuse? How do I get into the dashboard to change the light bulb?
Feb 4, 2019 at 3:21 PM (Merged)
Advertisement
Avatar
HMAC300
  • CERTIFIED EXPERT
  • 48,601 POSTS
if the fuse was blown all interior lights would not work. have a mechanic scan for codes to see if it is the TPIM module causing the problem. it probably is.
Feb 4, 2019 at 3:21 PM (Merged)