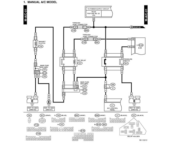
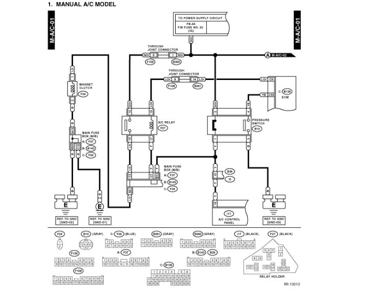
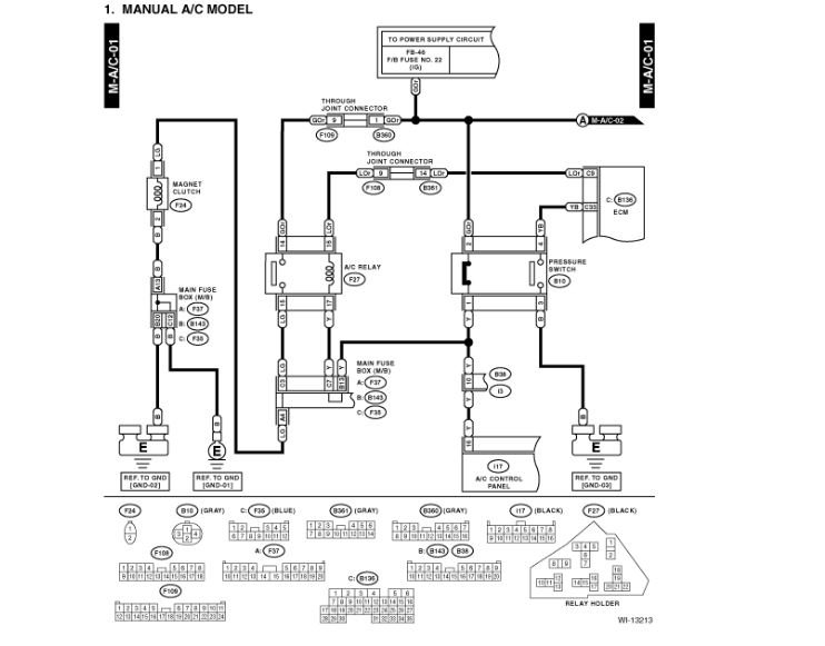
Hi, I was trying to fill my AC system with R134a. However, AC clutch would not engage, even after attempts to fill with enough fluid to make it come on. My Subaru repair manual said to short the low pressure cycling switch but did not say where this was located. There was a plug on top of the compressor I assumed controlled said switch. I removed the electrical plug (two wire) on the AC compressor and connected the two terminals inside the plug (not the two prongs on the compressor). Now the blower fan inside the car won't come on. Neither the blower fan switch light, the AC switch light, or the air recycling switch light will light up, either. I am afraid I have fried a fuse or relay somewhere. I have checked the most accessible fuses inside the car, but would not know where to start on the relays. Can anyone help me out? I am not a car person, but may have made a silly mistake. Thanks for any help.
May 6, 2018 at 8:59 AM
