Hyundai Getz 2007, hazards are working but car indicators are not?
Jul 26, 2011 at 5:38 AM
Advertisement
STRAILER
CERTIFIED EXPERT
53,854 POSTS
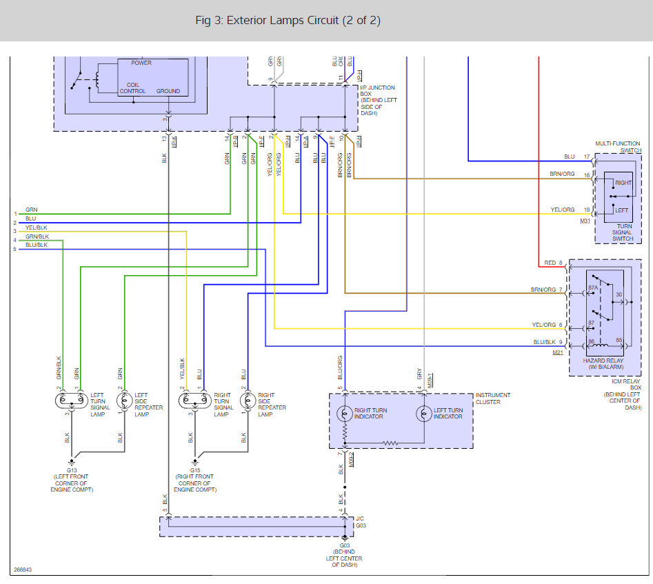
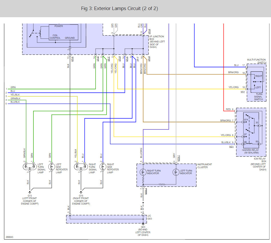
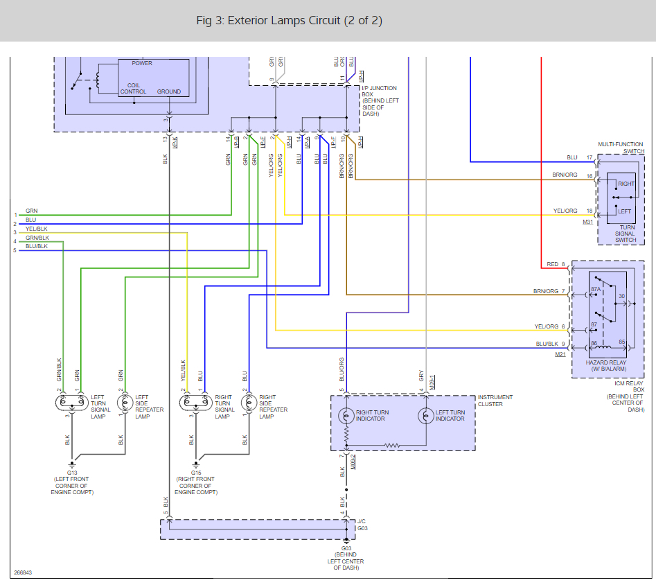
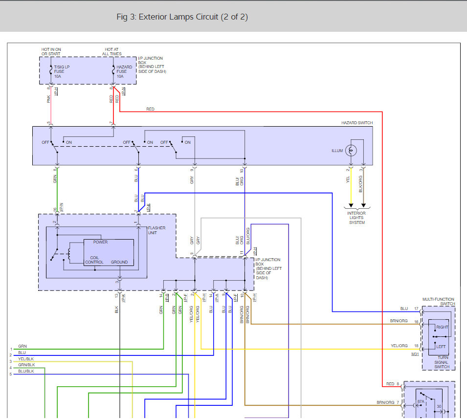
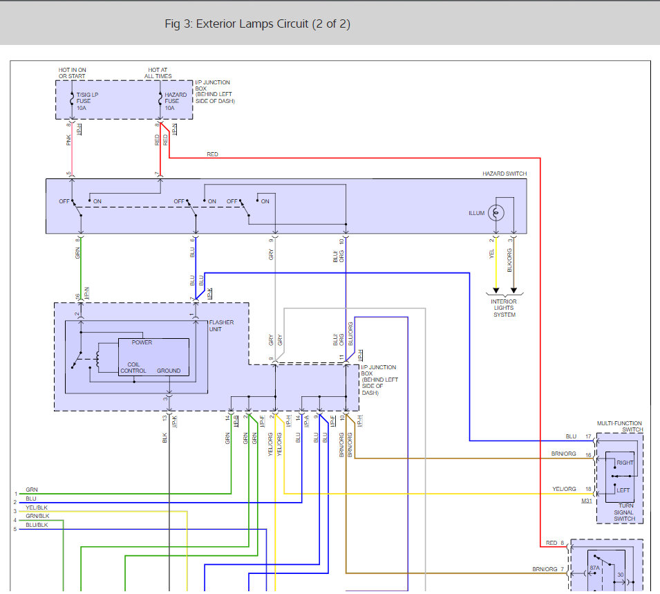
It sounds like you have a flasher assembly that needs to be replaced but to be sure here are some blinker wiring diagrams and a guide to help you get the job fixed.