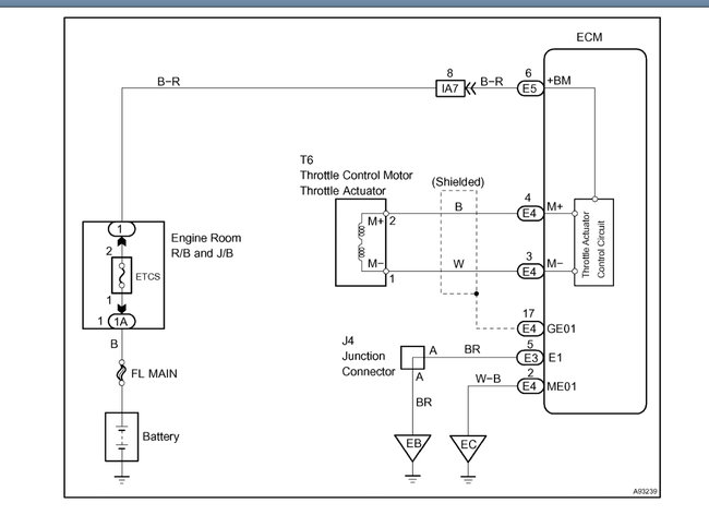
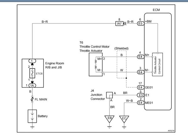
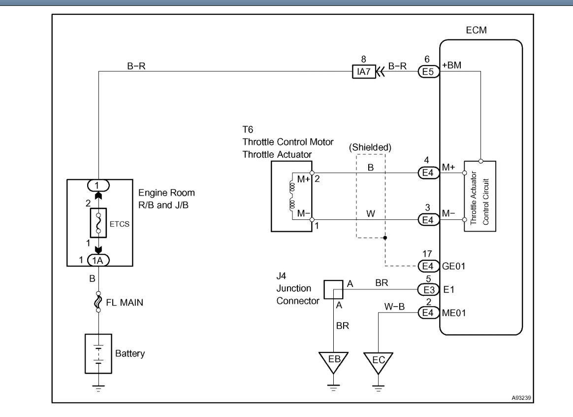
Hi, my name is Alexander Huffman. I have the car listed above S,FWD. It is currently in the shop, i spent two months trying to figure it out and the shop is even having problems. It will start but will constantly search for an idle and eventually shut off. I get no throttle response, the throttle body isn't getting power, it does not even actuate when you press the gas. Also they have put a new ECU in and it wont communicate at all, with the new or old one. The code it was throwing before it stopped communicating was p2118. So far they have put the new ECU in, nothing. Checked all the fuses, nothing. removed my remote start security system, still nothing. At $95.00 an hour i can't afford to keep paying hour after hour, this is my only vehicle and i have a baby on the way. Do you have any advice or suggestions that i can mention to the mechanics to test and look for? Thank you for your time!
Dec 18, 2019 at 4:18 AM























