I have a 2006 isusu ascender broken 2-4wd switch. It's stuck in 4wheel low, anyway to get t 4 wheel auto either by hotwire or manual shift?
Dec 11, 2010 at 7:57 PM
Advertisement
KHLOW2008
CERTIFIED EXPERT
41,814 POSTS
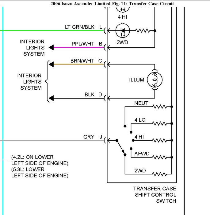
The switch uses resistors to provide signal to the transfer shift control module so the only way you can make it work is to disassemble the switch and move the selector to the desired position manually.