Just got finished replacing an engine in a 2006 freestyle (i have pulled and replaced multiple CVTS and engines in these cars with no issue).
Get in, turn the key, nothing. Before the swap, it ran for a min or so, before shutting off.
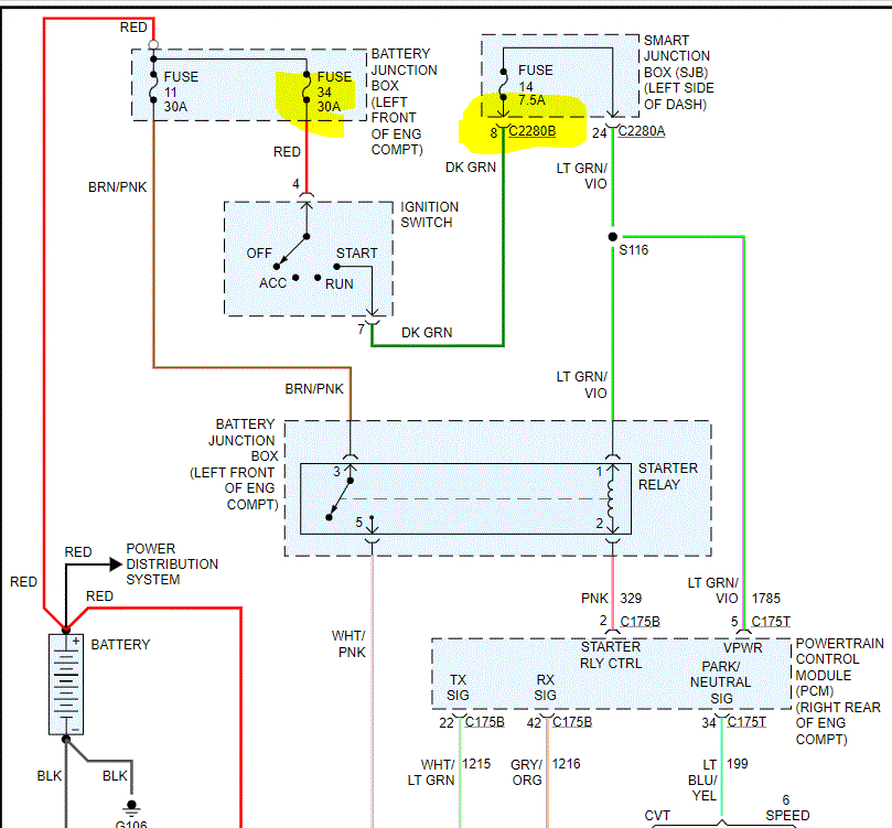
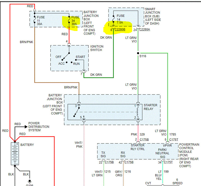
We got it at auction. Now it wont start. It has fuel, power at the fuse box that powers the starter relay and fuse. The fuse is good, the relay is good and has 12vdc at the batt term, good ground. The 7.5a fuse in the SMJ in the drivers for the starter is good.
Did find an aftermarket alarm (code alarm) and remote installed (poorly), and uninstalled it.
When you turn the key, as normal, everything powers down to direct current to the starter. Nothing happens.
If i remove the relay and jumper to the starter, it cranks and attempts to start (separate issue to handle when it finally cranks), so the starter works, the wiring is correct.
Something in the SJB under the dash isn't allowing the signal to go to the fuse box under the hood.
I used forscan to check key positions, the systems recognize all positions, same with the transmission range sensor.
Something isn't saying okay to send signal to the starter relay and i'm at a loss.
Get in, turn the key, nothing. Before the swap, it ran for a min or so, before shutting off.
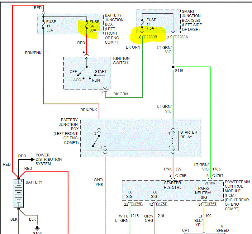
We got it at auction. Now it wont start. It has fuel, power at the fuse box that powers the starter relay and fuse. The fuse is good, the relay is good and has 12vdc at the batt term, good ground. The 7.5a fuse in the SMJ in the drivers for the starter is good.
Did find an aftermarket alarm (code alarm) and remote installed (poorly), and uninstalled it.
When you turn the key, as normal, everything powers down to direct current to the starter. Nothing happens.
If i remove the relay and jumper to the starter, it cranks and attempts to start (separate issue to handle when it finally cranks), so the starter works, the wiring is correct.
Something in the SJB under the dash isn't allowing the signal to go to the fuse box under the hood.
I used forscan to check key positions, the systems recognize all positions, same with the transmission range sensor.
Something isn't saying okay to send signal to the starter relay and i'm at a loss.
Dec 2, 2020 at 12:21 PM
