Code P2181?

2006 CHRYSLER 300
120,000 MILES • 6 CYL • 2WD • AUTOMATIC
Avatar
J. CREQUE
  • MEMBER
  • 1 POST
After starting the car and traveling for approximately one mile the engine light and a lightning bolt appears on the dash. The code associated with the condition is P2181.
Feb 13, 2011 at 8:33 PM
Advertisement
Avatar
DANNY L
  • CERTIFIED EXPERT
  • 5,648 POSTS
Hello, I'm Danny.

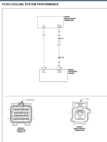
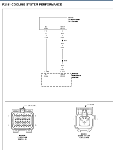
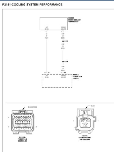
The code P2181 is related to cooling system performance. I've attached picture diagnostic steps below related to that code for your car. Hope this helps and thanks for using 2CarPros.
Dec 7, 2020 at 7:24 PM