heater not working?

2005 CADILLAC ESCALADE
111,000 MILES
Avatar
ANGLEE
  • MEMBER
  • 1 POST
Blower works but no heat comes out can you help me fix it please?
Mar 24, 2013 at 3:19 AM
Advertisement
Avatar
JACOBANDNICKOLAS
  • CERTIFIED EXPERT
  • 110,175 POSTS
Make sure the coolant is full. Make sure the engine is warming up properly. Check to see if both heater core hoses are getting hot. If they are., check the blend air door. If only one hose is hot, try flushing the heater core. These guides can help us fix it

https://www.2carpros.com/articles/car-heater-not-working

and

https://www.2carpros.com/articles/replace-blend-door-motor

Please run down these guides and report back.
Mar 24, 2013 at 3:39 AM
Avatar
SDIFF40
  • MEMBER
  • 1 POST
I replaced the blend door actuator for the drivers side now I get heat!
Jan 27, 2021 at 10:50 AM
Advertisement
Avatar
DWAYNERB
  • MEMBER
  • 1 POST
my front heater for a 2004 escalade is not blowing out hot just cool air; rear heater is working fine
Jan 27, 2021 at 10:51 AM (Merged)
Avatar
FACTORYJACK
  • CERTIFIED EXPERT
  • 4,159 POSTS
Try first removing the HVAC/ECAS fuse in the underhood fuse block, turn the key on without touching any controls for a minute or two, and then see if it operates correctly. This procedure recalibrates the actuators. If it still is faulty, it will need further diagnosis, and probably has a faulty actuator. If it operates correctly, the fault may reappear at some time. If an actuator overtravels(or falsely), it will default to a full hot/full cold position.
Jan 27, 2021 at 10:51 AM (Merged)
Avatar
2CP-ARCHIVES
  • MEMBER
  • 4,540 POSTS
my rear heater blows cold air only front works fine the little round looking circle above my head in drivers seat buzzes
Jan 27, 2021 at 10:51 AM (Merged)
Avatar
HMAC300
  • CERTIFIED EXPERT
  • 48,601 POSTS
when engine is warm make sure both pipes are hot first if they are it can be an actuator hanging up. but first go to the underhood fuse box and pull the rrhvac fuse for 60 seconds, that may reset the actuator. i have included pic of it on rear heater.
Jan 27, 2021 at 10:51 AM (Merged)
Avatar
DANIEL33110
  • MEMBER
  • 1 POST
I have a 2003 cadallic escalade and when I turn in my heat nothing but cool air blows out! Please help I don't know where to start!
Jan 27, 2021 at 10:51 AM (Merged)
Avatar
HMAC300
  • CERTIFIED EXPERT
  • 48,601 POSTS
try pulling your hvac fuse first for 60 seconds with the key on it sometimes resets the actuators if not your blend door actuator may not be working so you will have ot see if it's getting power or not. there is one for each side the dash may have to come out to replace it.
Jan 27, 2021 at 10:51 AM (Merged)
Avatar
GWSHEETS
  • MEMBER
  • 3 POSTS
Heater problem V8 All Wheel Drive Automatic 110000 miles
----------------------------------------------------------------
My rear heat and air seems to work just fine but the front doesn't work correctly all of a sudden. In the front I can feel just a small amount of cold air or heat but not the full force like usual. It seems like a blockage or something. I can hear and feel a change with the venting as I change from floor to defrost but hardly any air comes out. Also I hear the blower motor run faster and slower as I change the speeds.
Do you have an idea as to a solution?

Thanks Gary
Jan 27, 2021 at 10:51 AM (Merged)
Avatar
2CARPRO JACK
  • CERTIFIED EXPERT
  • 11,533 POSTS
Hello

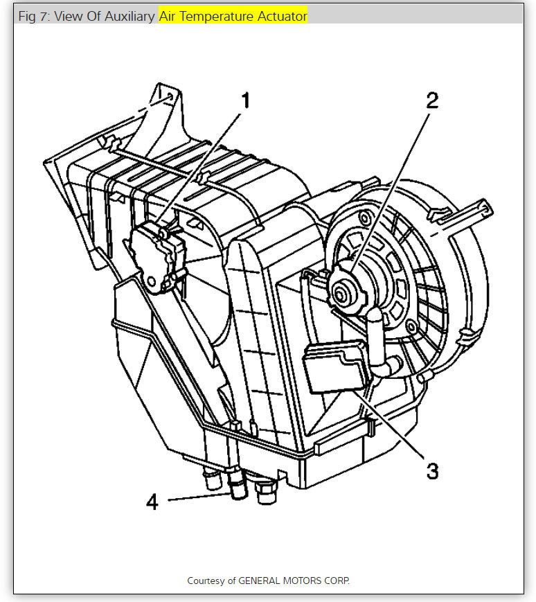
It sounds like you have a rear air temperature blend door actuator that is out not changing the cold to hot. Here is a guide that will show you what you are in for when changing the actuator out.

https://www.2carpros.com/articles/replace-blend-door-motor

Here is the location for your car (below) REAR

I have also included the front ones as well because they go out from time to time I thought it would be good to have.

Check out the diagrams (Below)

Please let us know if you need anything else to get the problem fixed.

Cheers, Jack
Jan 27, 2021 at 10:51 AM (Merged)
Avatar
GWSHEETS
  • MEMBER
  • 3 POSTS
Thanks! I got the shield off now there are some wire clamp screws but not a set screw that I see anywhere. I cannot find the mentioned set screw and how does the cover remove after i take out the set screw?
Jan 27, 2021 at 10:51 AM (Merged)
Avatar
2CARPRO JACK
  • CERTIFIED EXPERT
  • 11,533 POSTS
Try removing those screws. After removed, the cover should pull down out of the way....see pic
Jan 27, 2021 at 10:51 AM (Merged)
Avatar
GWSHEETS
  • MEMBER
  • 3 POSTS
I finally got the actuator out and the gears just turned and guess it is done done. so I got a new one and BAM all working thanks guys!
Jan 27, 2021 at 10:51 AM (Merged)
Avatar
2CARPRO JACK
  • CERTIFIED EXPERT
  • 11,533 POSTS
Good to hear, please use 2CarPros anytime we are here to help.

Cheers
Jan 27, 2021 at 10:51 AM (Merged)
Avatar
DUBBNWOLF
  • MEMBER
  • 1 POST
I let vehicle heat up turn heat all the way up and turn blower on and no heat, no matter if sitting in place or moving.
Jan 27, 2021 at 10:52 AM (Merged)
Avatar
KASEKENNY
  • CERTIFIED EXPERT
  • 18,907 POSTS
This is most likely the blend door actuator has failed and is not moving.

I attached the info for this issue and the process on how to replace it.

Let us know if you have other questions. Thanks

https://www.2carpros.com/articles/replace-blend-door-motor
Jan 27, 2021 at 10:52 AM (Merged)