Welcome to 2CarPros.
First, make sure the transmission fluid is clean and full. Here are the directions for checking. The attached two pictures correlate with these directions.
Bulletin No.: 04-07-30-012
Date: March 05, 2004
INFORMATION
Subject:
Transmission Fluid Checking Procedure for 5L40-E and 5L50-E Automatic Transmissions
Models:
2003-2004 Cadillac CTS
2004 Cadillac SRX, XLR
with Transmission AUTO 5 SPD, HMD, 5L40-E, Electronic (RPO M82) or Transmission AUTO 5 SPD, HMD, 5L50-E, Electronic, O/D (RPO M22)
Picture 1
Caution:
The engine must be running when the transmission fluid fill plug is removed, or excessive fluid loss will occur. Transmission fluid may be hot. Since the actual fluid level is unknown, stand clear when removing the fill plug. Have a container ready to capture any lost fluid. Do not turn the engine off with the fill plug removed, as you can be injured by hot transmission fluid being expelled out of the oil fill opening.
Important:
^ The transmission fluid temperature MUST be between 30°C - 50°C (86°F - 122°F) when checking the fluid level. Checking the fluid level with fluid temperatures out of range may lead to a incorrect fluid level causing additional customer concerns.
^ Service units from Service Parts Operation (SPO) are shipped with extra oil in them to accommodate for fluid loss during installation and/or possible fluid loss when flushing the transmission oil cooler. It is critical to check fluid levels within 30°C - 50°C (86°F - 122°F) when replacing a service unit.
1. Install a scan tool and monitor the trans fluid temperature.
^ If the transmission fluid temperature is above 50°C (122°F), allow the transmission fluid to cool down before continuing with the next step.
^ If the transmission fluid is below or between 30°C - 50°C (86°F - 122°F), continue with the next step.
2. Start the vehicle.
3. Raise the vehicle on a hoist. The vehicle must be level with the engine running and the shift lever in the PARK range. Refer to Lifting and Jacking the Vehicle in General Information.
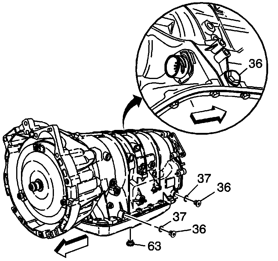
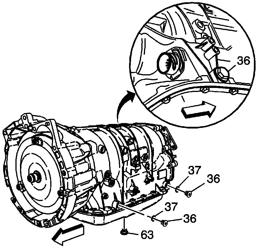
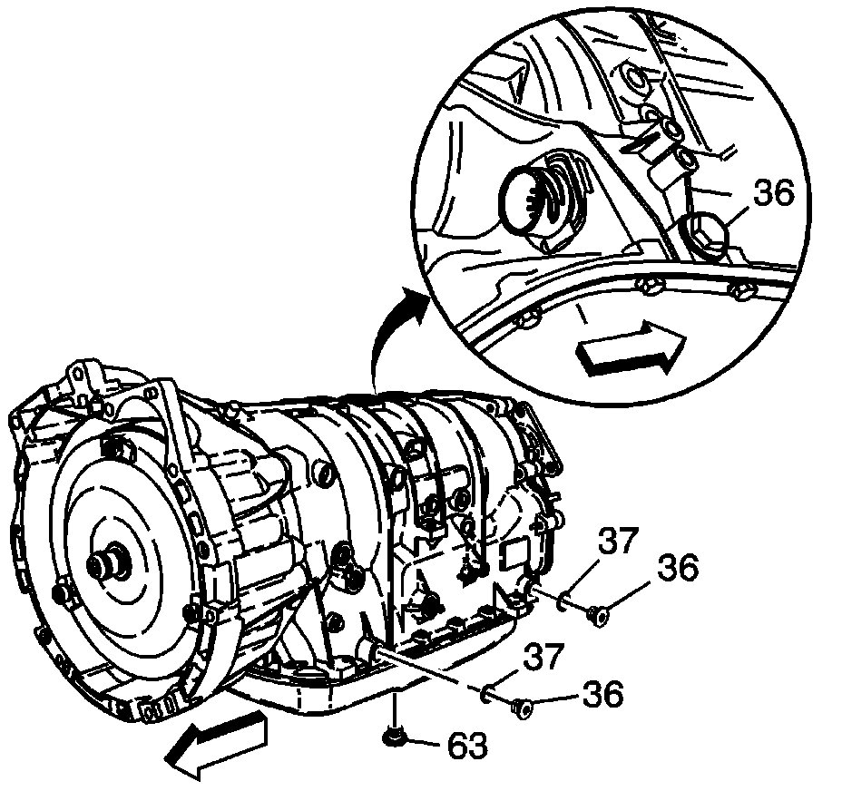
Picture 2
4. Only remove the transmission fluid level hole plug (36) when the transmission fluid temperature is between 30°C - 50°C (86°F - 122°F). Location of the plug is model dependent. See the drawing above for locations.
5. If needed, add DEXRON(R)III automatic transmission fluid in increments of 0.5 L (0.5 qt) until the fluid drains from the hole plug.
Important:
If the level hole plug (36) and 0-ring (37) are not damaged, they should be reused.
6. Reinstall the fluid level hole plug (36).
Tighten
Tighten the fluid level plug to 20 N.m (15 lb ft).
7. Clean off the area, if necessary and lower the vehicle.
8. Remove scan tool from vehicle.
If the fluid is clean and full, you will need to get the computer scanned to determine if there are transmission related diagnostic trouble codes stored. Here is a quick video showing how that is done.
https://youtu.be/YV3TRZwer8k
I realize most people don't own a scanner, but often times a parts store will lend or rent one to you.
Do these things first and let me know what you find.
Joe
Images (Click to enlarge)
Mar 31, 2021 at 9:44 AM
(Merged)