Check Engine Light

2004 CHRYSLER SEBRING
256,000 MILES • 4 CYL • FWD • AUTOMATIC
Avatar
KENHOLLOWAY
  • MEMBER
  • 5 POSTS
2004 Chrysler Sebring 4 cyl P0138
Nov 19, 2010 at 1:13 AM
Advertisement
Avatar
KENHOLLOWAY
  • MEMBER
  • 5 POSTS
I've already replaced the O2 sensor twice, turned the light off, and it comes back on within 10 miles.
Nov 19, 2010 at 1:14 AM
Avatar
WRENCHTECH
  • CERTIFIED EXPERT
  • 20,761 POSTS
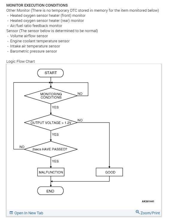
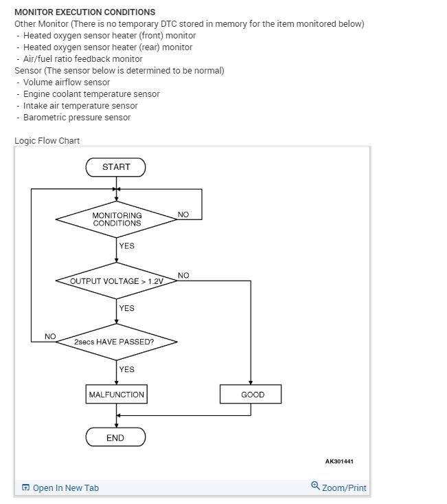
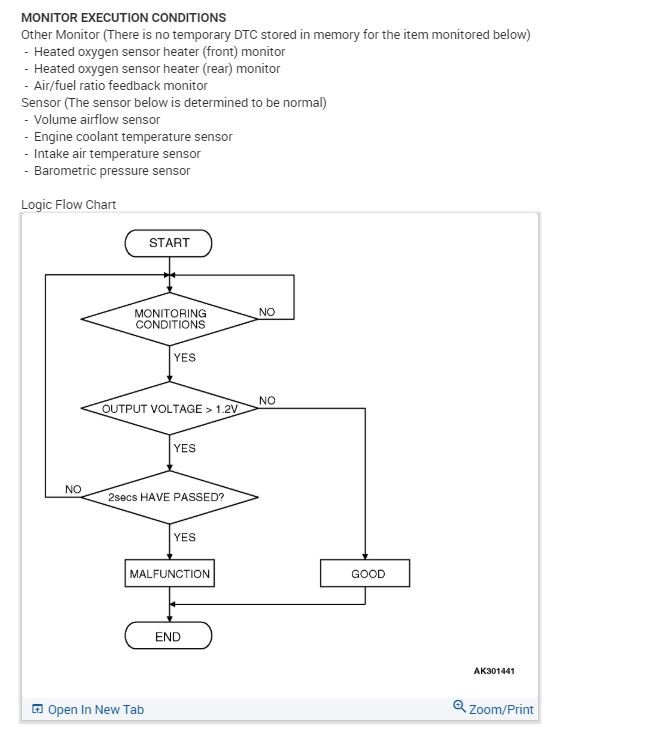
That code doesn't necessarily mean a bad sensor. It means it's reading high voltage and that could be any number of causes but it's a little more complicated because it's a downstream sensor that is only there to monitor the Cat.

See the guide below on how to use a voltmeter

https://www.2carpros.com/articles/how-to-use-a-voltmeter

See the diagrams below for troubleshooting your code

Let us know what you find
Nov 19, 2010 at 1:21 AM
Advertisement
Avatar
KENHOLLOWAY
  • MEMBER
  • 5 POSTS
Yes, and I've checked the live data from the two sensors, and the upstream sensor cycles, as it should, the downstream sensor is steady, not matching the upstream sensor. My understanding is that usually indicates that the CAT is doing its job. The wiring harness and connector all look good, clean and sound.
Nov 19, 2010 at 2:42 AM