rear heater not working?

2004 CADILLAC ESCALADE ESV
108,000 MILES • V8 • AWD • AUTOMATIC
Avatar
BONGARD1
  • MEMBER
  • 1 POST
My rear heat does not work although the fan controls are working and blowing air. The front system is working fine.
Jan 3, 2011 at 6:54 PM
Advertisement
Avatar
ASEMASTER6371
  • CERTIFIED EXPERT
  • 52,796 POSTS
Good morning,

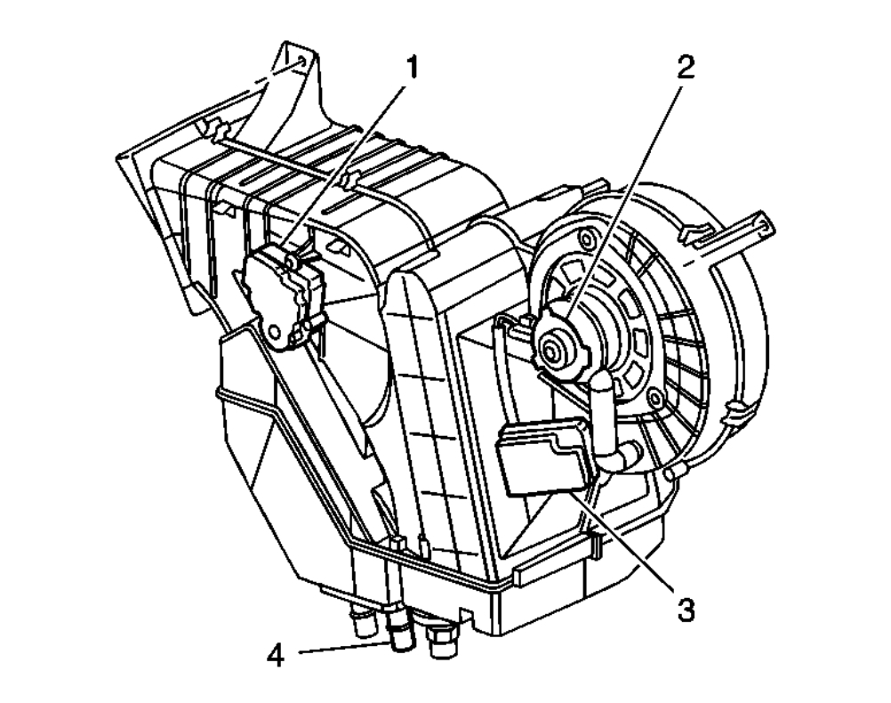
A common issue is the blend door motor at the back heater case.

https://www.2carpros.com/articles/replace-blend-door-motor

I posted the procedure below for the replacement and a picture of the location for you.

Roy

REMOVAL PROCEDURE

1. Remove the right rear quarter trim panel.
2. Disconnect the electrical connector from the auxiliary air temperature actuator.
3. Remove the retaining screws from the auxiliary air temperature actuator.


imageOpen In New TabZoom/Print

4. Remove the auxiliary air temperature actuator (1) from the rear auxiliary HVAC module.
Nov 24, 2020 at 8:35 AM