2003 impala blower fan not working

2003 CHEVROLET IMPALA
156,000 MILES • 2WD • AUTOMATIC
Avatar
POOL10FM
  • MEMBER
  • 16 POSTS
Just bought this impala. Discovered the blower fan only blows air when the key is in the ignition and turned to the right but if you start the engine the blower quits..with the engine off and the key turned right all 5 blower settings work also but start your engine and its dead again not blowing anything out the vents.

Not sure if this is the problem or not but when i went to check for blown fuses..i took the panel off of the drivers side fuse box and noticed that a red wire had been wrapped around the end of one of the prongs for the 10 fuse amp that is labeled as (cluster, body control module, data link connector fuse (battery) and reinserted into the panel with the wire wrapped around its prong...and i cant find any wiring diagrams that can tell me what this wire is supposed to be connected to..
Jan 23, 2019 at 1:09 PM
Advertisement
Avatar
ASEMASTER6371
  • CERTIFIED EXPERT
  • 52,796 POSTS
Good afternoon

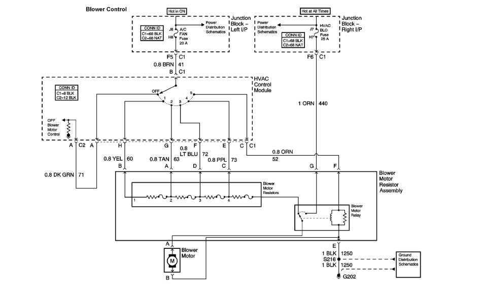
This could be a failed blower resistor. I attached a picture for you.

https://www.2carpros.com/articles/blower-fan-motor-works-on-high-speed-only

It is under the right side dash next to the blower motor.

As far as the wire, If it was added by someone, I need to know what it controls since it is not factory.

Can you upload a picture of the wire in the fuse block?

Roy
Jan 23, 2019 at 2:02 PM
Avatar
POOL10FM
  • MEMBER
  • 16 POSTS
Im not sure what it controls but when you take the fuse out and put it back in you can hear something clicking or resetting or something...ill take picts tomorrow
Jan 23, 2019 at 8:19 PM
Advertisement
Avatar
ASEMASTER6371
  • CERTIFIED EXPERT
  • 52,796 POSTS
Sounds like a plan

Roy
Jan 23, 2019 at 8:29 PM
Avatar
POOL10FM
  • MEMBER
  • 16 POSTS
Here are the picts....
Jan 24, 2019 at 3:42 PM
Avatar
ASEMASTER6371
  • CERTIFIED EXPERT
  • 52,796 POSTS
That looks like a butcher job.

If you disconnect that wire, what does not work?

Roy
Jan 24, 2019 at 4:25 PM
Avatar
POOL10FM
  • MEMBER
  • 16 POSTS
Yes...i agree..i got totally ripped off with this car...thanks for your help by the way...i will go check to see if i can figure out what isnt working if its disconnected..hopefully it will start....its 2 degrees outside right now...without windchill..if it doesnt ill get back to u as soon ad i can
Jan 25, 2019 at 11:52 AM
Avatar
ASEMASTER6371
  • CERTIFIED EXPERT
  • 52,796 POSTS
Your welcome

Always glad to help

Roy
Jan 25, 2019 at 11:53 AM
Avatar
POOL10FM
  • MEMBER
  • 16 POSTS
Ok...took the fuse out and tried starting it and it wouldnt start...put the fuse back in and it started
Jan 25, 2019 at 1:51 PM
Avatar
ASEMASTER6371
  • CERTIFIED EXPERT
  • 52,796 POSTS
I did not say to take out the fuse at all. I said to remove that red wire and see what does not work.

Roy
Jan 25, 2019 at 1:53 PM
Avatar
POOL10FM
  • MEMBER
  • 16 POSTS
By the way...the wiring diagram is too fuzzy for me to read...is there any way to fix that?
Jan 25, 2019 at 1:53 PM
Avatar
POOL10FM
  • MEMBER
  • 16 POSTS
If the resistor is bad woukd the blowrr work with the engine off but the key in the run (2 turns to the right)position?
Jan 25, 2019 at 1:56 PM
Avatar
POOL10FM
  • MEMBER
  • 16 POSTS
Oh..ok...will do that then..sorry
Jan 25, 2019 at 1:58 PM
Avatar
ASEMASTER6371
  • CERTIFIED EXPERT
  • 52,796 POSTS
One thing at a time.

Remove the wire and see what is not working

Roy
Jan 25, 2019 at 2:02 PM
Avatar
POOL10FM
  • MEMBER
  • 16 POSTS
Everything besides the blower seems to work unless there is something im forgetting to check...the radio, headlights, door locks all work...
Jan 25, 2019 at 2:02 PM
Avatar
POOL10FM
  • MEMBER
  • 16 POSTS
Windows and interior lights work
Jan 25, 2019 at 2:04 PM
Avatar
ASEMASTER6371
  • CERTIFIED EXPERT
  • 52,796 POSTS
Try these
Jan 25, 2019 at 2:06 PM
Avatar
POOL10FM
  • MEMBER
  • 16 POSTS
If im reading that right...there is only one red wire and its for the AC? right?
Jan 25, 2019 at 2:20 PM
Avatar
ASEMASTER6371
  • CERTIFIED EXPERT
  • 52,796 POSTS
Thats, not a factory wire.

Did the blower not work with it hooked up? This red wire is a mystery. Can you follow it to the other end?

Roy
Jan 25, 2019 at 2:23 PM
Avatar
POOL10FM
  • MEMBER
  • 16 POSTS
The blower doesnt work either way...ill see what i can do and if i can figure out where the other end of it is
Jan 25, 2019 at 2:43 PM
Avatar
POOL10FM
  • MEMBER
  • 16 POSTS
The ony time the blowrr works is when the engine is off and the key is in the run position
Jan 25, 2019 at 2:44 PM
Avatar
ASEMASTER6371
  • CERTIFIED EXPERT
  • 52,796 POSTS
So when you start the engine, the blower stops working?

That sounds like an ignition switch.

Roy
Jan 25, 2019 at 2:49 PM
Avatar
POOL10FM
  • MEMBER
  • 16 POSTS
Yes
Jan 25, 2019 at 3:48 PM
Avatar
ASEMASTER6371
  • CERTIFIED EXPERT
  • 52,796 POSTS
Yep, sounds like an ignition switch

Roy
Jan 25, 2019 at 3:50 PM
Avatar
POOL10FM
  • MEMBER
  • 16 POSTS
Ok.well thank you very much...you woyldnt happen to have any pointers on how to chabge the ignition switch? Or can i even do that myself?
Jan 25, 2019 at 4:34 PM
Avatar
ASEMASTER6371
  • CERTIFIED EXPERT
  • 52,796 POSTS
Procedure below

Roy

1. Disconnect the battery ground cable. See: Negative > Service and Repair

2. Remove the steering column opening filler panel. See: Steering Column > Removal and Replacement > Steering Column Filler

3. Remove the knee bolster bracket.

4. Remove the instrument panel (I/P) cluster trim plate.
Impala See: Dashboard / Instrument Panel > Removal and Replacement > Instrument Panel Cluster (IPC) - Trim Plate Bezel Replacement
Monte Carlo See: Dashboard / Instrument Panel > Removal and Replacement > Instrument Panel Cluster (IPC) - Trim Plate Bezel Replacement

5. Remove the ignition switch bolts.

6. Lower the ignition switch away from the instrument carrier.

7. Insert the key into the ignition lock cylinder. Turn the key to the ON/RUN position.
8. Depress the retainer to release the transaxle park/lock cable. Remove the park/lock cable from the ignition switch by pulling on the cable.

Important: You cannot remove the Passlock electrical connector until the lock cylinder is removed.

9. Depress and hold the detent on the bottom of the ignition switch in order to release the ignition lock cylinder. Remove the ignition lock cylinder with the key.


imageOpen In New TabZoom/Print


10. Disconnect the Passlock electrical connector.

11. Disconnect the electrical connectors.


imageOpen In New TabZoom/Print


12. Use the following procedure if the ignition switch lock cylinder is seized or won't rotate:
1. Protect the immediate work area with suitable material such as clean shop towels or a clean fender cover.
2. Locate the surface for the release button (2) for the ignition switch lock cylinder on the plastic ignition switch housing. Center punch a location (1) on the rib approximately 3/8 inch reward, toward the key entry end, from the cylinder release button.
3. Carefully drill a pilot hole through the plastic housing with a 1/8-inch drill bit.
4. Using a 9/32-inch drill bit, carefully drill a larger hole at the pilot location, and slightly into the surface of the ignition switch lock cylinder, to break the release button retaining spring.
5. Remove portions of the broken spring from the hole using a small suitable tool.
6. Grasp the ignition switch lock cylinder and remove the cylinder from the switch housing.
7. Remove any plastic flash from the drilling operation, and using compressed air blow out the ignition switch assembly.
8. Follow Service Data procedures when cylinder coding is required. See: Ignition Switch Lock Cylinder > Removal and Replacement > Key and Lock Cylinder Coding
Jan 26, 2019 at 3:55 AM
Avatar
POOL10FM
  • MEMBER
  • 16 POSTS
Wow...ok...thank you very much!!
Jan 26, 2019 at 7:31 AM