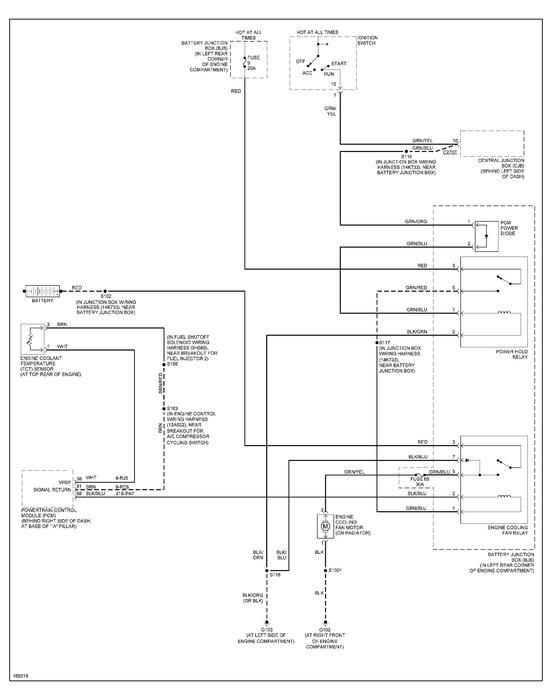
ok had removed the water reservoir for the windshield fluid, is it necessary to have it.main question: my fans stop workin after a short.got it fix but fans didnt fire, the electrician said that it went all to the computer, should i change the CPU and fan resistor.? guy said to put it direct....what should i do?
Jul 15, 2012 at 3:59 AM









