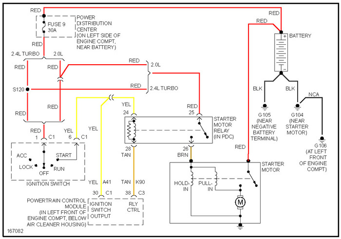
Ok here it is. Car lags at start, takes about 5 seconds before car turns over. While the car is attempting to start, FUSE flashes on odemeter but stops once car is started. Have checked all fuses visually and everthing looks fine. Radio, lights, dome light, etc. works. On rare occasion the car will start instantly upon keyturn.
Heres the other part, when the car starts instantly, my cruise control works. When the car takes a few seconds to start, the cruise does not work. Also, at times when i start the car, the RPM needle shoots clockwise until sticking on the peg and speedometer does not work. Only when i get the car to 90 mph, will the spedometer needle start working. The RPM needle seems to correct itsself at different times.
Heres the other part, when the car starts instantly, my cruise control works. When the car takes a few seconds to start, the cruise does not work. Also, at times when i start the car, the RPM needle shoots clockwise until sticking on the peg and speedometer does not work. Only when i get the car to 90 mph, will the spedometer needle start working. The RPM needle seems to correct itsself at different times.
Sep 1, 2011 at 12:37 AM
