code P0171

2002 TOYOTA COROLLA
218,228 MILES
Avatar
ST8WC80
  • MEMBER
  • 1 POST
Engine light came on. Had it checked and came out with P0171. What does this mean? My car has also had problems when taking of at a stop. Slow to take of when at a stop. Seems to have less power at ones as well.
May 19, 2012 at 12:44 AM
Advertisement
Avatar
DANNY L
  • CERTIFIED EXPERT
  • 5,648 POSTS
Hello, I'm Danny.

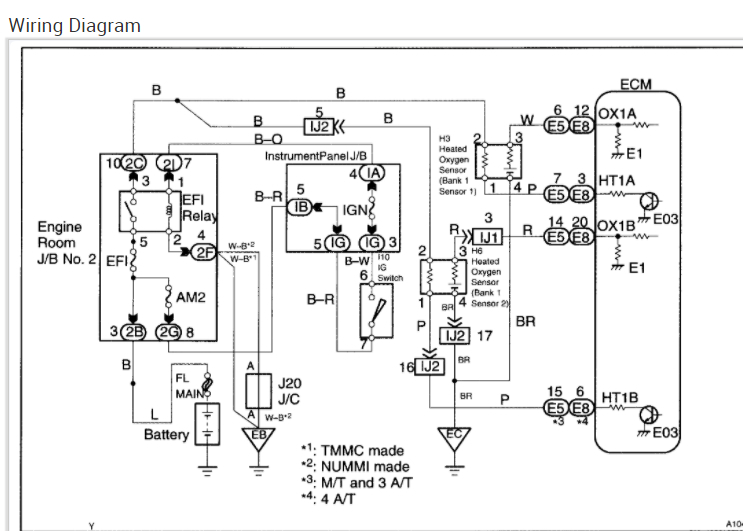
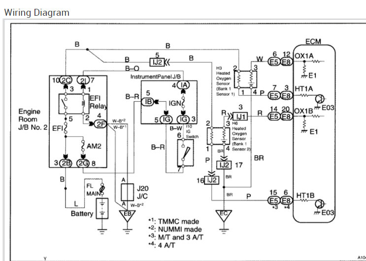
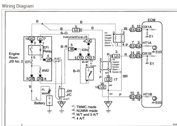
This code means the engine is running lean. Unmetered air is being introduced into the engine by a leak causing this condition. I've attached picture diagnostic steps below for this code. Hope this helps and thanks for using 2CarPros.
Dec 23, 2020 at 12:43 PM