need step by step

2002 SATURN SL1
4 CYL • FWD • AUTOMATIC
Avatar
JMZJNZ
  • MEMBER
  • 3 POSTS
how to change front pads on 2002 saturn
Dec 1, 2010 at 11:38 AM
Advertisement
Avatar
KHLOW2008
  • CERTIFIED EXPERT
  • 41,814 POSTS
Hello,


Here is a video

https://youtu.be/-uuJsxJ6V8k


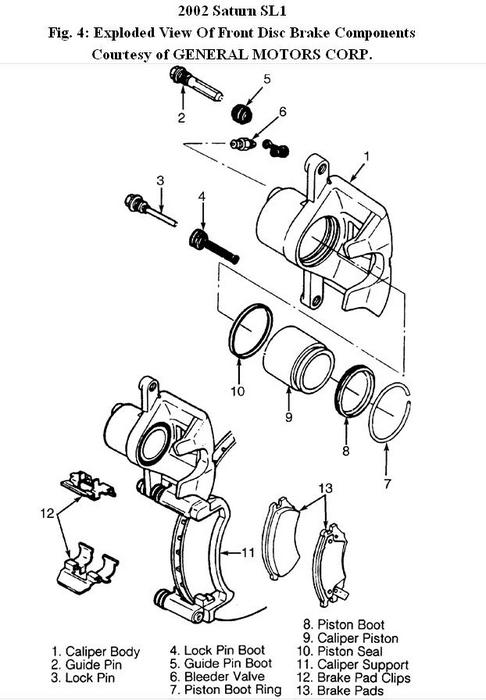
FRONT BRAKE PADS
Removal
1. Raise vehicle on a hoist. Remove front wheels.
2. Remove caliper lock pin. Pivot caliper body up and around upper guide pin. See Fig. 4 .
3. Remove inboard and outboard brake pads from caliper support.
4. Measure lining thickness. Discard thickness is 0.080" (2.0 mm).
5. Remove pad clips from caliper support. Inspect caliper, lock pin and guide pin boots for deterioration and replace as necessary. Inspect piston boot for deterioration. If damaged, overhaul caliper. Inspect lock pin for damage or corrosion. Replace if damaged or corroded (do not attempt to clean away corrosion).

Installation
1. Push caliper piston into caliper body using "C" clamp. Lift inner edge of piston boot to release trapped air. Ensure piston boot lays flat, below level of piston face. Install NEW pad clips and pads into caliper support. Ensure pad with wear sensor is installed in outboard
position.
2. Lubricate pin boots with silicone grease. Install lock pin boot into caliper support, ensuring boot passes all the way through caliper support. Use a lock pin as a tool to aid installation. See Fig. 4 .
3. Install guide pin boot onto caliper. Install caliper onto support. DO NOT damage piston, pins or boots. Compress pin boots by hand as caliper moves into position. Lubricate unthreaded part of lock and guide pins with silicone grease. Ensure pin boots are aligned.
4. Install lock and guide pins. Tighten to specification. Route brake hose with loop toward rear of vehicle. If brake hose was disconnected,
reconnect brake hose with NEW washers to caliper. Tighten brake hose bolt and bleed brakes.Install wheels.

The 2mm discard width is .0787".

Dec 1, 2010 at 12:44 PM