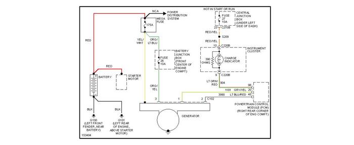
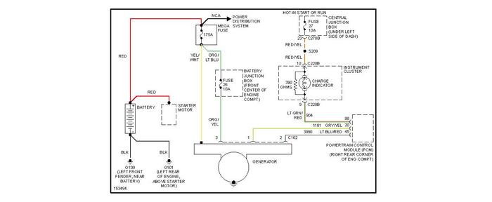
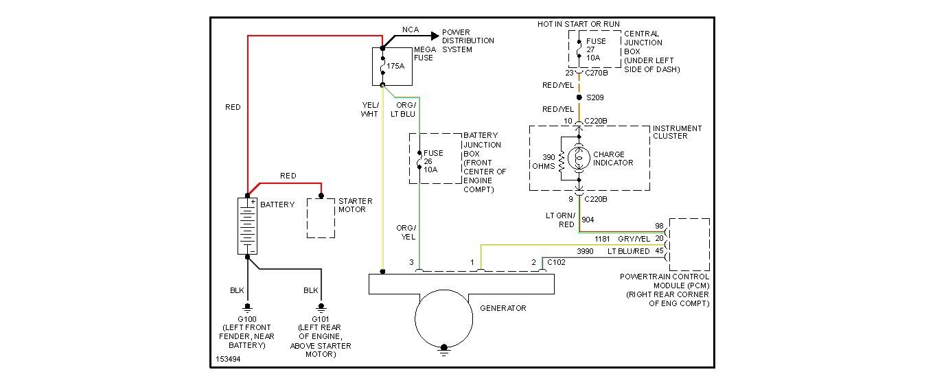
I have a 2002 sable wagon with the about mentioned intermittent lights. However, whenevr this seems to happen the car seems to shut down some components. I took it to AutoZone where I was told it was the Alternator; So I replaced it....SAME PROBLEM. I then replaced the battery but...SAME PROBLEM. I read something about a "super fuse" but do not quite recall. Please lend some insight to this problem.
Dec 13, 2010 at 3:25 AM
