2002 Mercury Sable self dimming rearview mirror fuse

2002 MERCURY SABLE
38,000 MILES
Avatar
SCPROPSJC
  • MEMBER
  • 1 POST
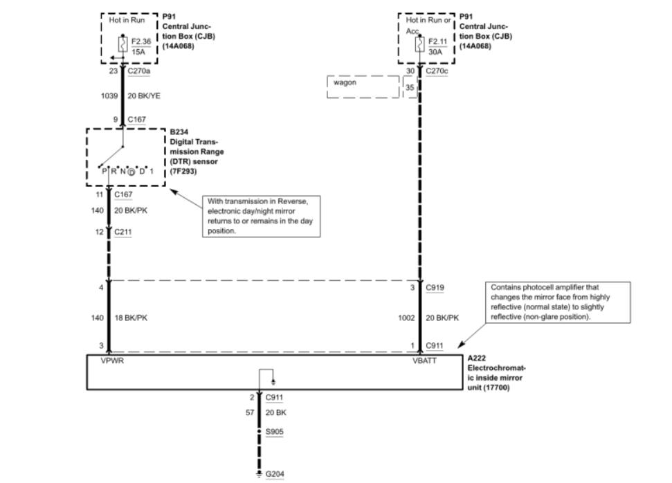
My mother-in law has a short in wiring from headliner to interior rearview mirror. Never a problem before , but yesterday it started smoking and burned edge of headliner . Owners manual does not list fuse that controls power , and I can feel the wires are still hot to touch . LED is still on for mirror control , but compass is out . Which fuse controls this , and what else is on this circuit ? 2002 Mercury Sable GS . Thank You .
Aug 8, 2013 at 8:43 AM
Advertisement
Avatar
BLUELIGHTNIN6
  • CERTIFIED EXPERT
  • 16,542 POSTS
Greetings

I have posted the wiring schematic of your vehicle's rear view mirror below. My concern is with the wire smoking and burning the headliner, the fuse should have failed and disallowed this to happen in the first place. I would suggest removing the headliner to inspect the wiring closely to ensure all wiring has a good connection and is not arcing anywhere.
Aug 15, 2013 at 5:54 AM