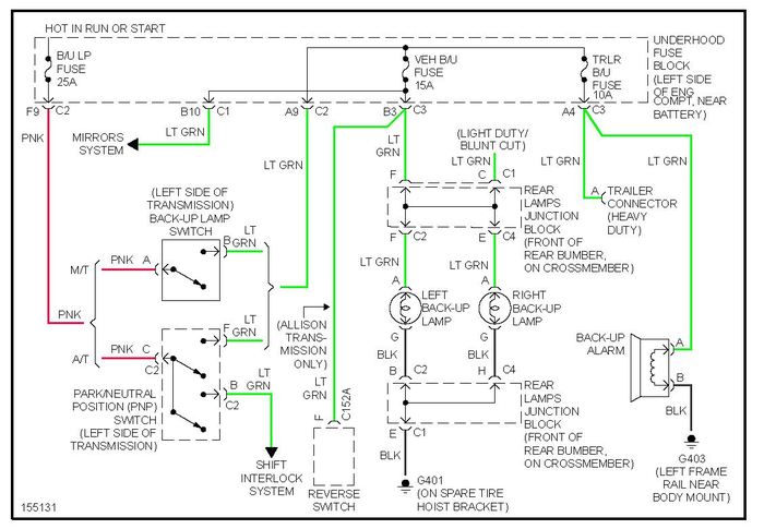
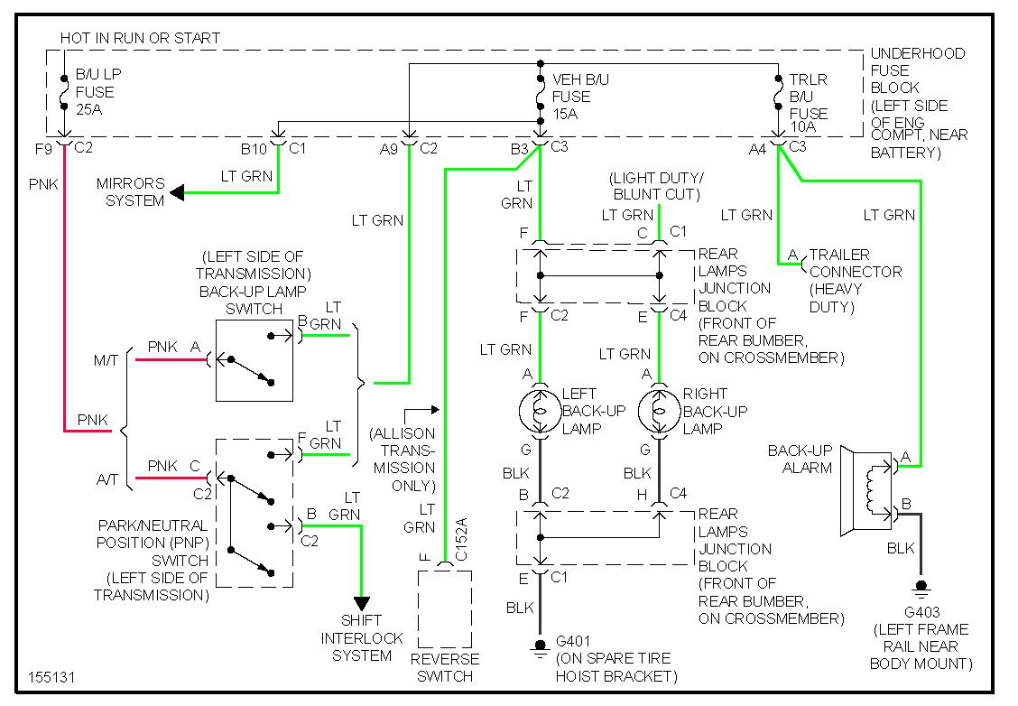
hello i have a 2002 gmc sierra 4wd 1500 series 4.3l. i just replaced the transmission on it along with the neutral safety switch. The problem i am having is the reverse lights come on when the truck is in park and turn off when it is placed in any other gear. I have switched around the green wires on the neutral safety switch and that has not helped. Do you have a schematic i can take a look at or do you know what the problem might be.
Thank you,
Eric
Thank you,
Eric
Jun 20, 2012 at 10:53 PM



