☰
Login
Join
×
Home
Answered Questions
Repair Topics
Repair & Service Guides
Popular Questions
Warning Lights
Trouble Codes
How It Works
Testing / Diagnostics
Symptoms
Videos
Login
Become a Member
Home
Ford
Thunderbird
Body
Door
Lock
Actuator
2002 FORD THUNDERBIRD
4,000 MILES
ANONYMOUS
MEMBER
1 POST
FOLLOW
I can hear the
door lock motors but
doors. Don't lock.
Oct 19, 2012 at 1:45 AM
Advertisement
RASMATAZ
CERTIFIED EXPERT
75,992 POSTS
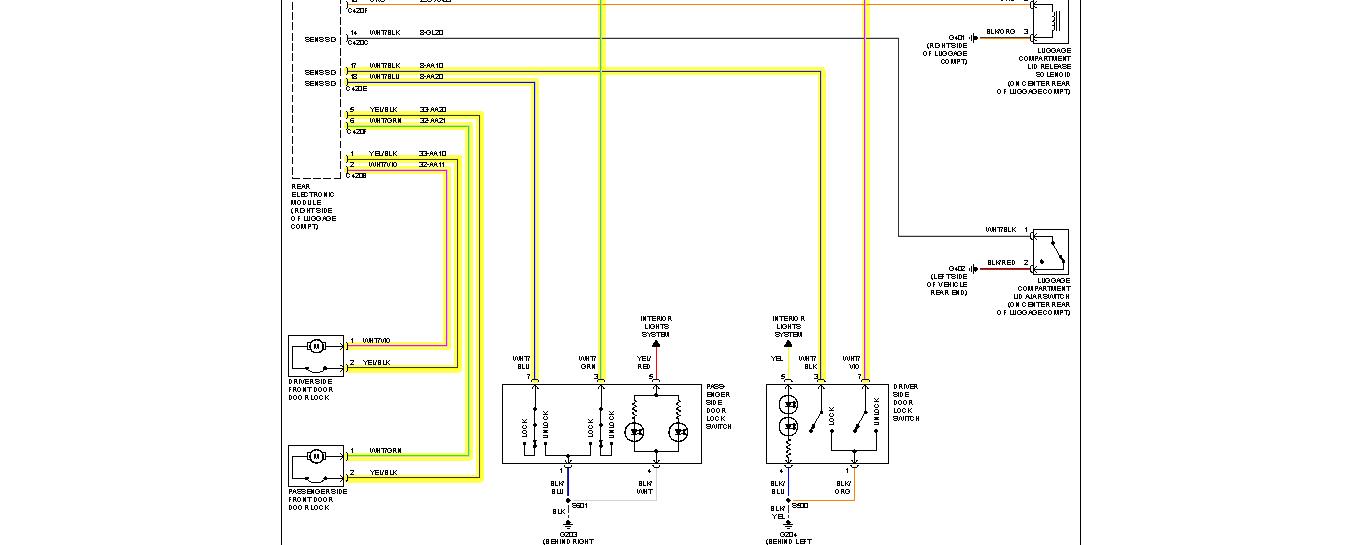
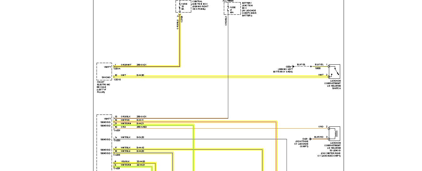
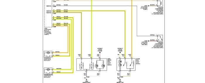
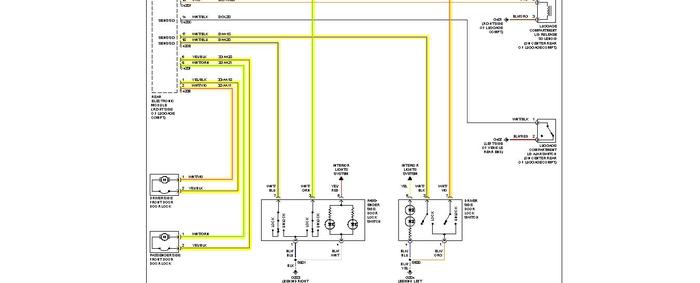
Sounds like the rear electronic module on right side of luggage compartment is malfunctioning-
Images (Click to enlarge)
Oct 22, 2012 at 6:55 AM