AVH engine & Auto Trans (44,200 miles).
Wife's car- died in midst of driving.
Started with simple tests in parking lot (pre-tow):
tested with starter fluid direct to intake - cranks no start.
No spark via inline tester.
initial error codes = P0725, P1780, P1850 found with an Actron CP9850A OBDII .
Codes reset to attempt restart. Still no start, no codes set when cranking.
EPC and Check Engine Lights remain on (constant). Other lights cycle per spec.
All other functions (lights, wipers, heat/AC, radio (stock), seats, trunk lock, door locks, etc) appear to function normally.
Lights and such activate with door opening - seeming to clear any micro-switch issues.
Got it towed back to house.
replaced with a new battery - old battery was the original & tested on margin - 12 years old and starting to go.
battery case top fuses all intact - continuity good (see relay power test below).
All battery top fuses and cables good, clean and test at 12V.
attempted reset by pos & neg battery cable joined for 30+ secs - no change.
- based on the P0725 code and reading is this forum and elsewhere -replaced crank sensor - new
(resistance tests[1-2,2-3,1-3] new sensor @0/700/0 ohms; old sensor also tested @0/700/0).
Tach "bumps" (sub 500) when cranking.
replaced fuel filter (just in case)
Fuel pump cycles with door opening (at low pressure) and at key power on (as pressure dictates) and can hear relay contacting on/off during those intervals
- seems to indicate that inside relay 409 functioning. I have not tested the leads on the pump as result and per below tests indicating good pump.
Fuel level correctly indicates with key on.
?? However - note fuse readings below (possible anomolies) ??
engine compartment relay 428/grey - ECM -
tested 428 relay sockets - key off / on:
85- 2.16v / 0.4v ??
86- 12v / 12v
30- 12v / 12v
87- 0v / 0v
85-86- key on = 11.62v
simple activation test- 12v jump 85/86- closes 30/87 contact
no corrosion on relay pins or in sockets- very clean (true for all relays)
Interior relay power terminals all test 12v per spec:
75x- 0/12 (key off/key on)
30.1- 12/12
30.2- 12/12
30a- 12/12
87F- 0/0
Fuses (continuity test for all [1-44] - good): power tests key off / key on / crank
5 - 0/12/did not test crank
7 - 0/12/did not test crank
**10 - test sequence: 0 with no key, 0 key in off, 12 key on, 12 crank, 12 key off, 0 no key- put key in off = 0, 12 key on, etc ??** is this an anomoly??
11 - 0/12/did not test crank
28 - 0/0/0
29 - 0/12/did not test crank
32 - 0/0/0
34 - 0/0/0
43 - 0/0/0
So it appears to me that a symptom of the problem(s):
Sympton #1-
fuse#10 test- no power with key out, or with key first put in; only 12v power after key turn.
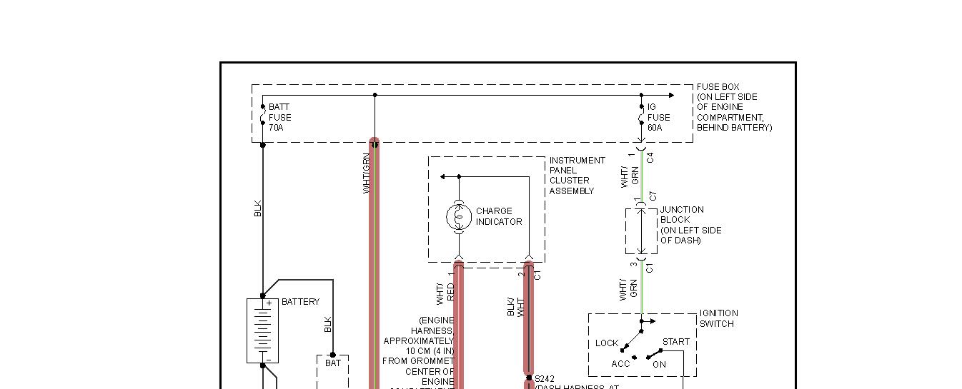
This seems odd to me since - the diagrams I found (Bentley and Haynes) seem to indicate that this circuit is direct power from the battery.
Correct ?
Question - with no key in the ignition - should fuse#10 see 12v (always hot)?
Or does fuse 10 only see power when the key has been inserted (key sense)? --diagrams don't show fuse#10 going through ign switch.
What role does the power feed through fuse 10 to the ECM play?
Must the ECM always (even without key on) have a power feed?
Symptom #2-
fuses 28,32,43 no receiving power -
I jumped 2-8 terminals at Relay409 - the fuel pump run continuously and I have power at 28,32& 43.
Also - when pump cycles- and I can catch it- I do have power at 28,32& 43- until (relay opens) and pumps shuts off.
This seems to indicate a good ECM functioning and good Relay409. Right ?
This seems to point to a problem at the ignition switch end giving signal to Relay409.
Symptom #3-
Fuse 34- seems to be the PCV heating element. Correct ?
This might throw a code via the ECM - but this should not cause a no start condition.
Correct ?
I only have an Actron code reader - no VW specific tool.
My goal is to rule out all hardware and wiring items - prior to messing with the dealer & ECM. (There are no VW mech's in my town- 30 mile tow, etc.)
Periodic fuel pump prime -seems to indicate that ECM is getting some power & fullfilling function.
Per the above- IF- fuse#10 goes through the ignition switch -and- if T15(black wire to Relay409) from ignition switch is bad- this would explain 2 of 3 symptoms.
Seeming to indicate ignition switch replacement.
thanks for any help.
IF we keep the vehicle will likely get clone cable and VSDS-light(registered)--- but only IF...
Wife's car- died in midst of driving.
Started with simple tests in parking lot (pre-tow):
tested with starter fluid direct to intake - cranks no start.
No spark via inline tester.
initial error codes = P0725, P1780, P1850 found with an Actron CP9850A OBDII .
Codes reset to attempt restart. Still no start, no codes set when cranking.
EPC and Check Engine Lights remain on (constant). Other lights cycle per spec.
All other functions (lights, wipers, heat/AC, radio (stock), seats, trunk lock, door locks, etc) appear to function normally.
Lights and such activate with door opening - seeming to clear any micro-switch issues.
Got it towed back to house.
replaced with a new battery - old battery was the original & tested on margin - 12 years old and starting to go.
battery case top fuses all intact - continuity good (see relay power test below).
All battery top fuses and cables good, clean and test at 12V.
attempted reset by pos & neg battery cable joined for 30+ secs - no change.
- based on the P0725 code and reading is this forum and elsewhere -replaced crank sensor - new
(resistance tests[1-2,2-3,1-3] new sensor @0/700/0 ohms; old sensor also tested @0/700/0).
Tach "bumps" (sub 500) when cranking.
replaced fuel filter (just in case)
Fuel pump cycles with door opening (at low pressure) and at key power on (as pressure dictates) and can hear relay contacting on/off during those intervals
- seems to indicate that inside relay 409 functioning. I have not tested the leads on the pump as result and per below tests indicating good pump.
Fuel level correctly indicates with key on.
?? However - note fuse readings below (possible anomolies) ??
engine compartment relay 428/grey - ECM -
tested 428 relay sockets - key off / on:
85- 2.16v / 0.4v ??
86- 12v / 12v
30- 12v / 12v
87- 0v / 0v
85-86- key on = 11.62v
simple activation test- 12v jump 85/86- closes 30/87 contact
no corrosion on relay pins or in sockets- very clean (true for all relays)
Interior relay power terminals all test 12v per spec:
75x- 0/12 (key off/key on)
30.1- 12/12
30.2- 12/12
30a- 12/12
87F- 0/0
Fuses (continuity test for all [1-44] - good): power tests key off / key on / crank
5 - 0/12/did not test crank
7 - 0/12/did not test crank
**10 - test sequence: 0 with no key, 0 key in off, 12 key on, 12 crank, 12 key off, 0 no key- put key in off = 0, 12 key on, etc ??** is this an anomoly??
11 - 0/12/did not test crank
28 - 0/0/0
29 - 0/12/did not test crank
32 - 0/0/0
34 - 0/0/0
43 - 0/0/0
So it appears to me that a symptom of the problem(s):
Sympton #1-
fuse#10 test- no power with key out, or with key first put in; only 12v power after key turn.
This seems odd to me since - the diagrams I found (Bentley and Haynes) seem to indicate that this circuit is direct power from the battery.
Correct ?
Question - with no key in the ignition - should fuse#10 see 12v (always hot)?
Or does fuse 10 only see power when the key has been inserted (key sense)? --diagrams don't show fuse#10 going through ign switch.
What role does the power feed through fuse 10 to the ECM play?
Must the ECM always (even without key on) have a power feed?
Symptom #2-
fuses 28,32,43 no receiving power -
I jumped 2-8 terminals at Relay409 - the fuel pump run continuously and I have power at 28,32& 43.
Also - when pump cycles- and I can catch it- I do have power at 28,32& 43- until (relay opens) and pumps shuts off.
This seems to indicate a good ECM functioning and good Relay409. Right ?
This seems to point to a problem at the ignition switch end giving signal to Relay409.
Symptom #3-
Fuse 34- seems to be the PCV heating element. Correct ?
This might throw a code via the ECM - but this should not cause a no start condition.
Correct ?
I only have an Actron code reader - no VW specific tool.
My goal is to rule out all hardware and wiring items - prior to messing with the dealer & ECM. (There are no VW mech's in my town- 30 mile tow, etc.)
Periodic fuel pump prime -seems to indicate that ECM is getting some power & fullfilling function.
Per the above- IF- fuse#10 goes through the ignition switch -and- if T15(black wire to Relay409) from ignition switch is bad- this would explain 2 of 3 symptoms.
Seeming to indicate ignition switch replacement.
thanks for any help.
IF we keep the vehicle will likely get clone cable and VSDS-light(registered)--- but only IF...
May 30, 2014 at 8:57 AM


