A/C not working

2001 ISUZU RODEO
6 CYL • 2WD • AUTOMATIC
Avatar
FUSED
  • MEMBER
  • 2 POSTS
By jumping the a/c pressure switch connector is the only way to get the compressor to work,also the switch inside the car must be off?
Jun 28, 2011 at 5:09 PM
Advertisement
Avatar
MHPAUTOS
  • CERTIFIED EXPERT
  • 31,937 POSTS
Have the A/C tested for leaks, i feel that you have lost most of the refrigerant.
Jun 28, 2011 at 10:34 PM
Avatar
AFROTIMY
  • MEMBER
  • 7 POSTS
I observed that my 1996 isuzu rodeo ac condenser is stained with oil when performing a refrigerant leak inspection. Now the pressure switch is not coming up except the two terminals are looped. Can anyone advice me on the possible solution?
Feb 20, 2019 at 5:00 AM
Advertisement
Avatar
STRAILER
  • CERTIFIED EXPERT
  • 53,855 POSTS
Hello,

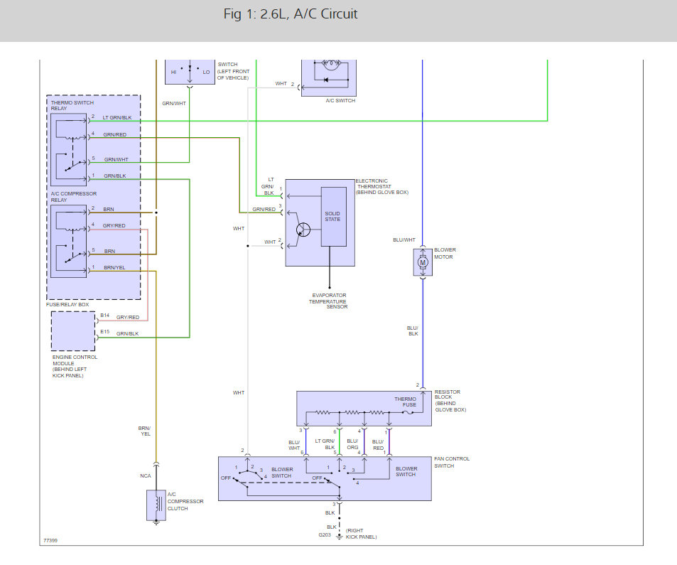
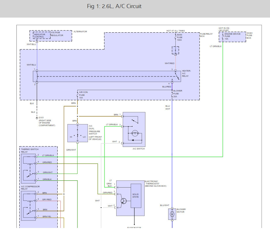
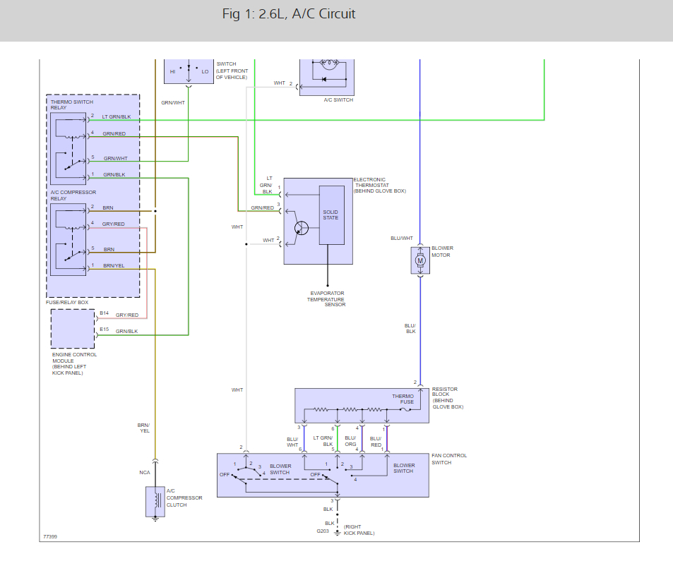
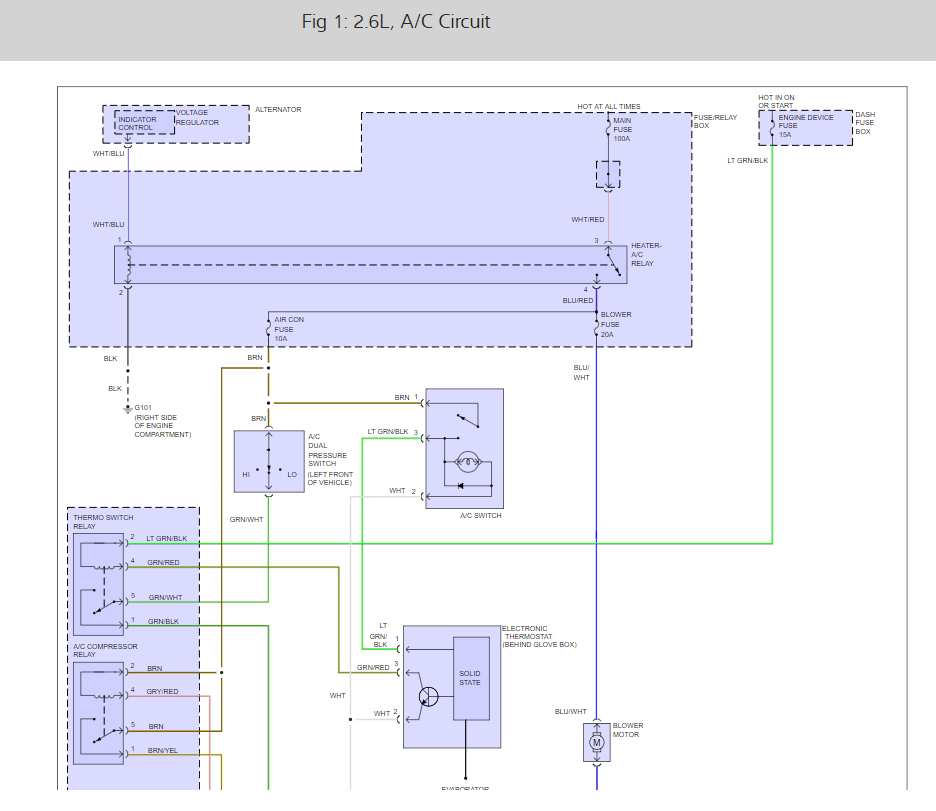
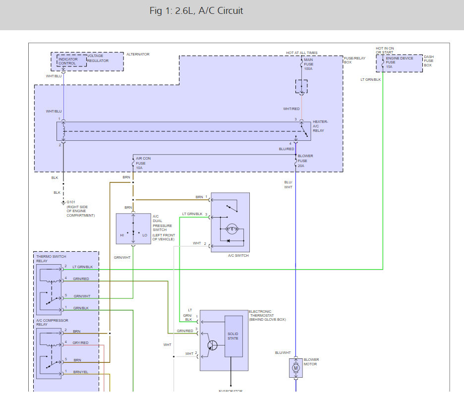
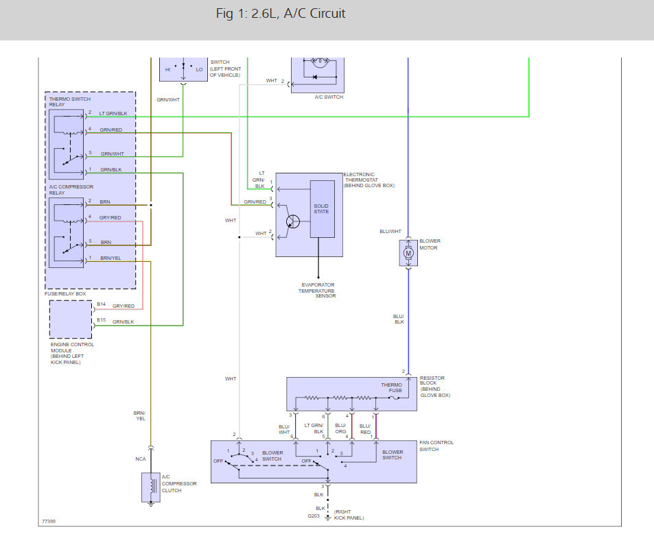
It sounds like the thermo switch relay is not working but the be sure here is a guide to helps test it with the location of the relay and the wiring diagrams so you can see how the system works.

https://www.2carpros.com/articles/how-to-check-an-electrical-relay-and-wiring-control-circuit

Check out the diagrams (Below). Please let us know what you find. We are interested to see what it is.
Feb 23, 2019 at 12:45 PM