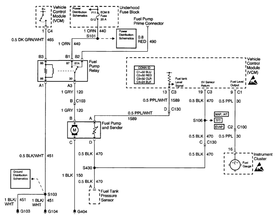
SUV listed above is a Z71 OBS 5.7. Battery was low the other day , put it on the charger and now it cranks but won't run. it will start right up and shut off within a second or two (and it will do that 10 times in a row).
Checked fuel pressure (60 PSI)
Crankshaft position sensor checks okay.
No security light on dash.
Am I missing something?
Can't think of anything else that would let it start and then instantly shut it down.
Any and all help is greatly appreciated.
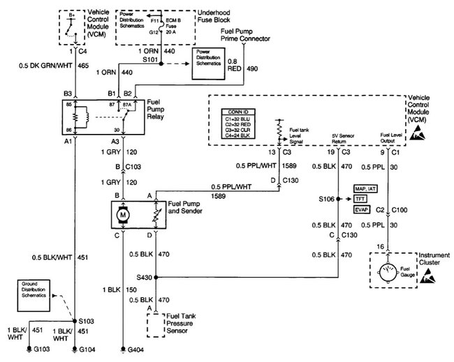
Checked fuel pressure (60 PSI)
Crankshaft position sensor checks okay.
No security light on dash.
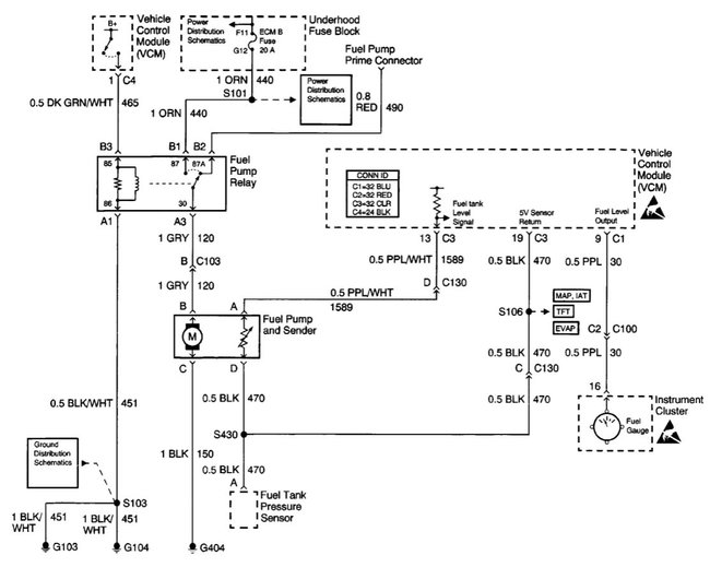
Am I missing something?
Can't think of anything else that would let it start and then instantly shut it down.
Any and all help is greatly appreciated.
Apr 12, 2021 at 10:50 AM








