why do my right headlight on my 2000 Lincoln ls stay on?

2000 LINCOLN LS
185,000 MILES
Avatar
STREETLIGHT61
  • MEMBER
  • 2 POSTS
My right headlights stays on some time for a long time before going out.
Dec 17, 2011 at 4:30 AM
Advertisement
Avatar
RIVERMIKERAT
  • CERTIFIED EXPERT
  • 6,110 POSTS
The vehicle may be equipped with a headlight timer that keeps the lights on for a set period of time after the engine is turned off. The timer may be damaged or the wiring to the timer may be damaged.

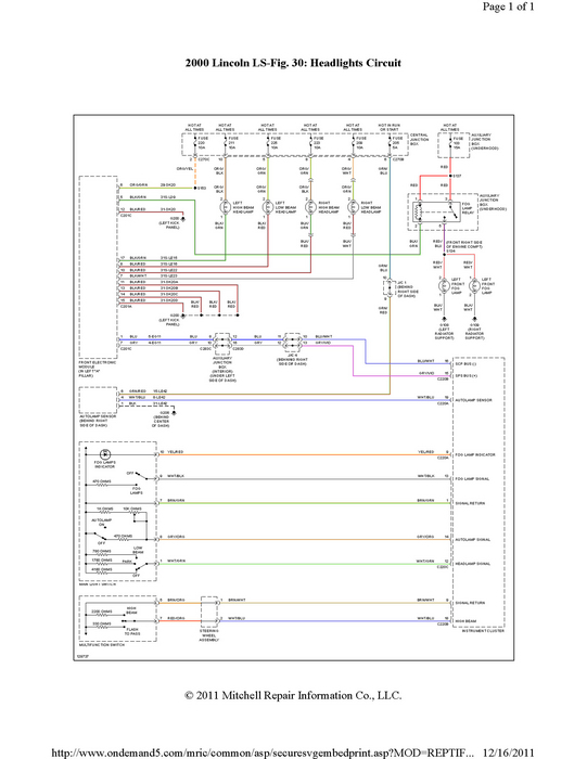
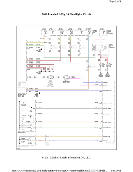
I have attached the wiring diagram for the headlight circuit.
Dec 17, 2011 at 5:16 AM