No low beams after checking everything

2000 FORD FOCUS
120,000 MILES • 2.2L • 4 CYL • FWD • AUTOMATIC
Avatar
KERRY GRANT
  • MEMBER
  • 1 POST
My car is the SE model. I had one low beam then replaced the low beam relay and then I had no low beams. Replaced the multi function switch signal light switch, replaced the bulbs still no low beams! Fogs lights work, no daytime driving lights, high beams work both light connections seems melted. I see things for 2005, 2007 etc., but no mention of a 2000? Getting tired of replacing things and still have no low beam or driving lights!
Sep 28, 2017 at 11:31 PM
Advertisement
Avatar
STRAILER
  • CERTIFIED EXPERT
  • 53,855 POSTS
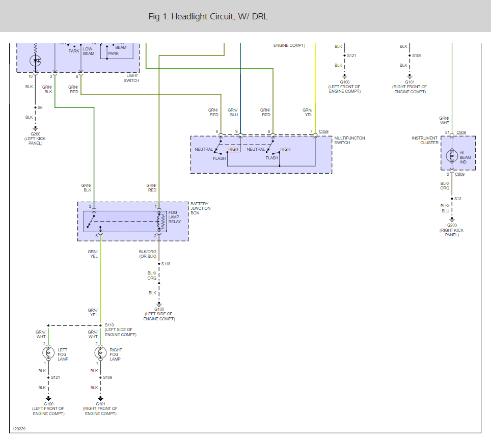
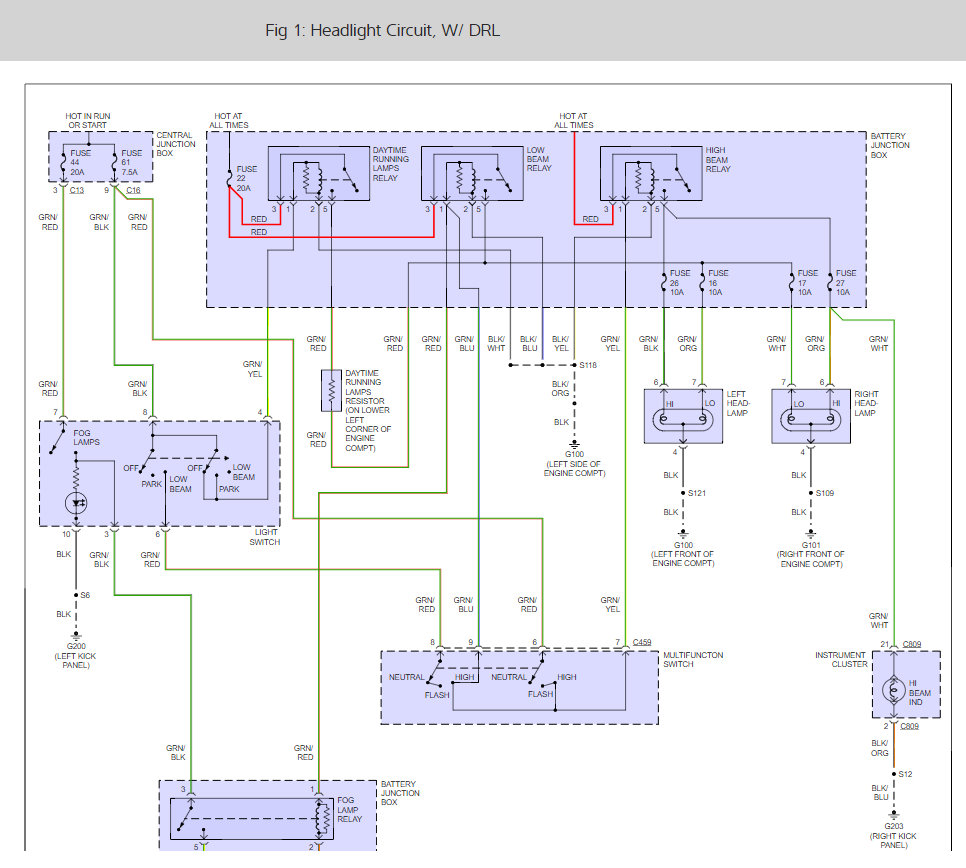
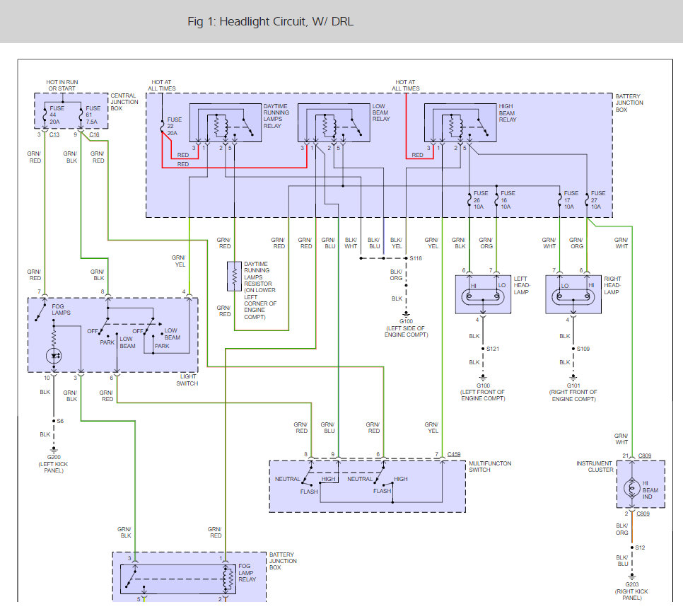
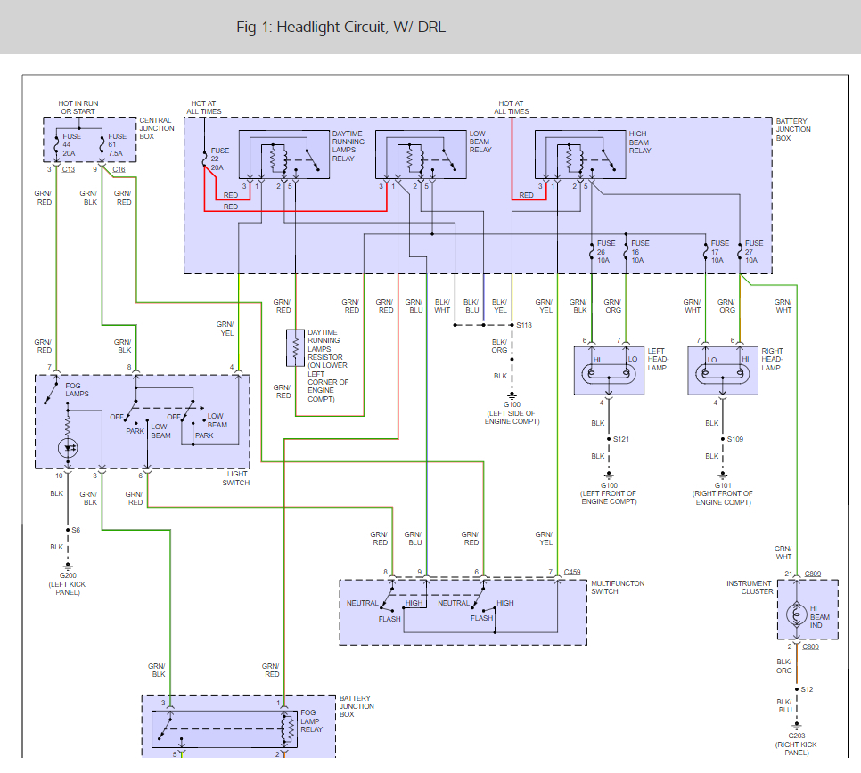
It sounds like you have a fuse out or the headlight switch has an open circuit. Here are some guides and diagrams (Below) so you can do some simple tests to see where you are loosing the power.

https://www.2carpros.com/articles/how-to-check-a-car-fuse

and

https://www.2carpros.com/articles/how-to-check-an-electrical-relay-and-wiring-control-circuit

and

https://www.2carpros.com/articles/how-to-use-a-test-light-circuit-tester

Please let us know what happens and upload pictures or videos of the problem.

Cheers, Ken
Sep 29, 2017 at 11:23 AM