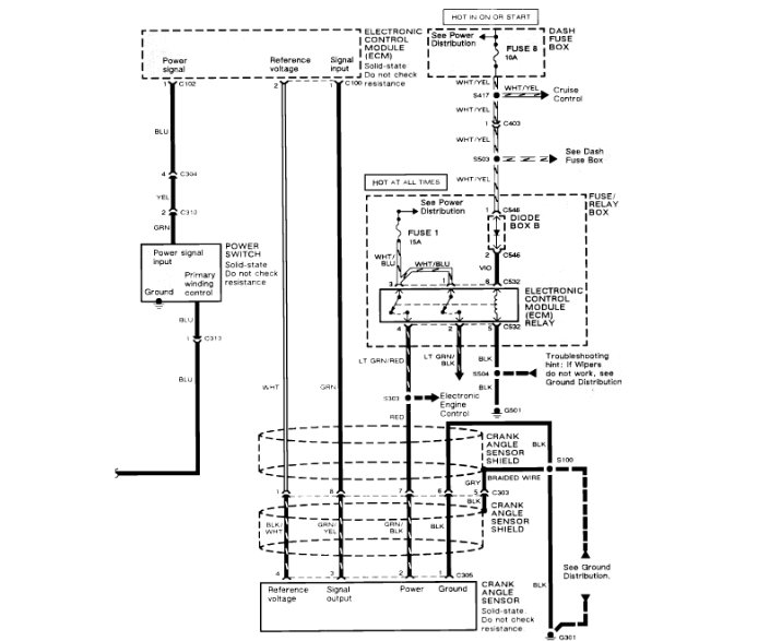
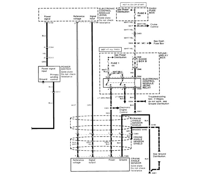
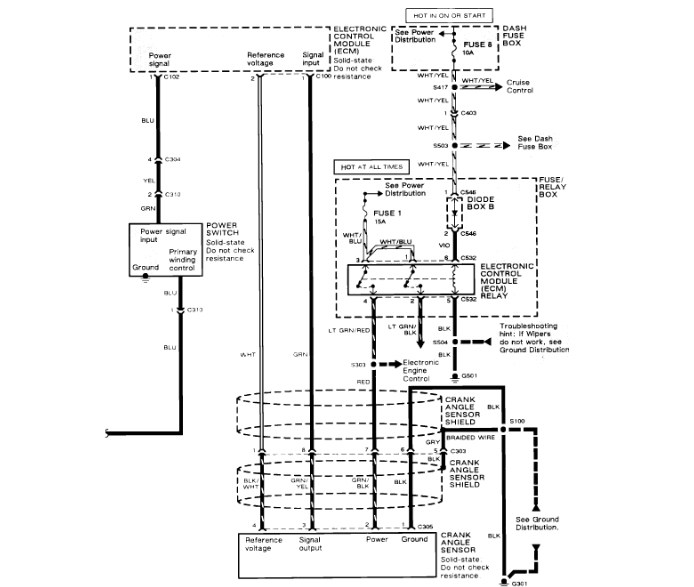
i have an engine light on and i did the flash code. the ECM flashed 12 and 35. i have a crank but no start. the truck has no spark. all spark related components have been replaced. plugs, wires, ICM, distributor, ignition controller. i still have no spark. i am running out of things. i checked all of the ground location, everything is in good condition.
Mar 16, 2018 at 6:42 PM



