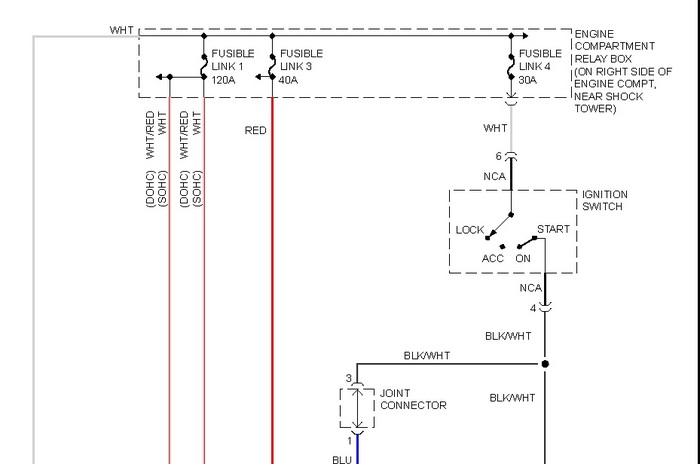
1999 Mitsubishi Montaro sport. I have had to replace three alternators in the last year. The last one lasting for three weeks. Could there be a short causing them to go bad. I have disconnected the power lead from the Alt and at the battery and have I have a closed circuit. However from the power lead at the Alt to body ground I am showing OMS. It looks like a short, shorting out the ALT. Where would I start to find the short or is there something I'm missing.
Thank you
Thank you
Aug 18, 2011 at 4:55 PM

