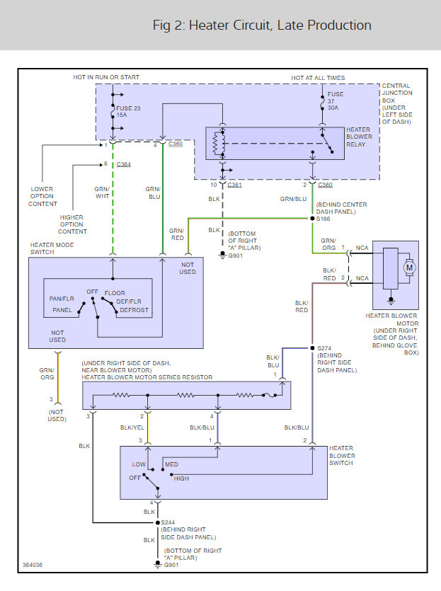
I checked the fuse first its good then the blower relay it checked out fine. I changed the relay anyway in case it was intermittent. I then checked the blower switch it seemed loose inside so I replaced it with an OE switch for that car. Still no luck. There is no power at the speed switch which seems odd. I thought the blower resistor might be bad. It was chipped and the resistor was very dark like it had been burnt but it did not smell burnt. So I replace the blower resistor with an OE from Ford. Still its not blowing. I take the car for a ride the blower starts working after about fifteen minutes of driving. I move the blower switch to off then back to four the blower does not work at all for another fifteen minutes. That was the ride back home. Now it quit again after turning the switch off then on. I check the blower for a loose connection no it is tight. So tight I cannot get it unplugged. Three days of work and I am frustrated. I have been a mechanic for twenty five years now and have never run into this problem. I do not have a schematic or a book on the car and I am winging it. I used Alldata.com at the library but it was not much help.
Please let me know when you find out exactly what was wrong. I have had nothing but trouble from my car and one of them is that my blower only works on 4, which even seems weak to me. I have checked the heater fuse, and it was fine. I did try changing it, but I did not have any luck.
Thank you!
Please let me know when you find out exactly what was wrong. I have had nothing but trouble from my car and one of them is that my blower only works on 4, which even seems weak to me. I have checked the heater fuse, and it was fine. I did try changing it, but I did not have any luck.
Thank you!
Nov 11, 2011 at 5:51 AM





