Power Window not working

1999 DODGE CARAVAN
140,000 MILES • 6 CYL • 2WD • AUTOMATIC
Avatar
FREPANSR
  • MEMBER
  • 3 POSTS
I have a 1999 Dodge Caravan and the power rear vent and windows are not working is there a fuse or relay that operates these and if so where is it located
May 22, 2011 at 5:51 PM
Advertisement
Avatar
STRAILER
  • CERTIFIED EXPERT
  • 53,854 POSTS
It looks like it could be the main window switch here is a guide and some window wiring diagrams so you can see how the system works and to do some simple tests.

https://www.2carpros.com/articles/how-to-use-a-test-light-circuit-tester

and

https://www.2carpros.com/articles/how-to-check-a-car-fuse

Let us know what happens and please upload pictures or videos of the problem.

Cheers, Ken
Oct 20, 2017 at 3:13 PM
Avatar
HINNAWI
  • MEMBER
  • 1 POST
The power window on the passenger side and the very back side windows opened and then 10 minutes later wouldn't close. Neither the driver side or the passenger side control would work for those windows only. The driver's side was fine. Ten minutes later I parked the car. About 15 minutes later I stepped out and tried the windows again and they worked fine. The same thing happened two more times over the past week and now the passenger side window stopped working all together. The back side windows are working. The driver's side window was never a problem. I want to see if it might be a fuse, but I cannot figure out which fuse to look at. They are not labled in the fuse box and I looked on line and none of the fuse boxes look like mine. Can you help???
Oct 20, 2017 at 3:17 PM (Merged)
Advertisement
Avatar
CARADIODOC
  • CERTIFIED EXPERT
  • 34,306 POSTS
It's not a fuse problem. Fuses are never intermittent and they won't cause the failure of just part of the system. The most common suspect for what you described is broken or frayed wires between the driver's door hinges.
Oct 20, 2017 at 3:17 PM (Merged)
Avatar
DANDAMANN
  • MEMBER
  • 5 POSTS
my 95 grand caravans power windows stoped working i belived it was a fuse becuase both drivers side and passengers side stoped at the same time but i cheched the fusses and the tester says they all good got any help for me?
Oct 20, 2017 at 3:17 PM (Merged)
Avatar
LOSONE
  • CERTIFIED EXPERT
  • 1,616 POSTS
It is probably the power window relay located under the dash. I am not positive of the location because they move then around. Classic chrysler problem if the fuses are OK.

Listen under the dash and see if you can hear the realy click when you try the switches.

Oh yes, did you try to open the passenger window from that door?? If that works then it is the window sw on the drivers door. Let me know.
Oct 20, 2017 at 3:17 PM (Merged)
Avatar
FREPANSR
  • MEMBER
  • 3 POSTS
The power windows work but the rear power window do not what wrong
Oct 20, 2017 at 3:17 PM (Merged)
Avatar
MERLIN2021
  • CERTIFIED EXPERT
  • 17,250 POSTS
check for power at the connector for each motor. check fuses and switches where noth are out at the same time suspect fuse.
Oct 20, 2017 at 3:17 PM (Merged)
Avatar
  • MEMBER
  • 2 POSTS
Electrical problem
1999 Dodge Caravan 6 cyl Two Wheel Drive Automatic 110,00 miles

The rear windows on my caravan open with very little power. In fact, they will not open more than half way on their own. With a little nudge, they will open all the way. However, they will not close from this position either. How can I diagnose this problem?
Oct 20, 2017 at 3:18 PM (Merged)
Avatar
CARADIODOC
  • CERTIFIED EXPERT
  • 34,306 POSTS
Change the motors. Done. If you want to experiment further, you can try to take one apart and bypass the over-current cutout. It's a thermal switch inside a glass bulb. I replaced dozens of these motors and always wanted to try this but never had the time. I suspect the thermal cutout develops high resistance contacts which limits current flow.

While this will likely solve the problem, be aware that an insurance adjuster will have a field day if they find any modification like this. While it's true there are additional semiconductor electronic circuit breakers in the fuse box, any type of vehicle fire will be investigated more closely if the adjuster finds even unrelated modifications. Their goal is to find a reason to not pay a claim.

There is no current going to these motors unless you're pressing the appropriate switch, and you would have to hold the switch a long time for a motor to overheat. With that in mind, there must be a reason the manufacturer supplied Chrysler with motors with built in thermal cutouts. To be safe, I would strongly recommend installing new motors.

caradiodoc
Oct 20, 2017 at 3:18 PM (Merged)
Avatar
VALERIHENDERSON
  • MEMBER
  • 1 POST
Electrical problem
1999 Dodge Caravan 6 cyl Two Wheel Drive Automatic

Not sure if I have all the parts to repair the drivers side window. Do you have a diagram I could see to fix it?

Thanks for your help!
Oct 20, 2017 at 3:18 PM (Merged)
Avatar
CH112063
  • CERTIFIED EXPERT
  • 1,320 POSTS
This is the motor and regulator you would need if both are going to be replaced. Please bear with me, I hope you get it ok. Thank these guys. 2carpros.com, ok


https://www.2carpros.com/forum/automotive_pictures/401109_motor_and_regulator_99_caravan_1.jpg

Oct 20, 2017 at 3:18 PM (Merged)
Avatar
BILLK1774
  • MEMBER
  • 2 POSTS
Electrical problem
1999 Dodge Caravan 6 cyl Front Wheel Drive Automatic 160k miles

How do you test the window switch, and or motor? The window will not go down. All other switches on master switch are wrking.
Oct 20, 2017 at 3:18 PM (Merged)
Avatar
CARADIODOC
  • CERTIFIED EXPERT
  • 34,306 POSTS
Which window isn't working? It's very rare for a Chrysler power window switch to fail, but following GM's lead, everything is computer-controlled now. The most likely cause is a problem in the Body computer. Broken wires between the door hinges is somewhat common, but the window will not work in either direction. Also, a problem with the passenger side window has a 50/50 chance of being caused by a defective driver's side switch. It doesn't matter which switch will not make the window move. Current always flows through two parts of each switch to make the passenger side window move.

What is the most common is the ridiculous cable and pulley system used to move the window. Expect a lot of frustration when trying to rewind the spring that unravels all over the floor when you take the motor apart. The motors don't give much trouble, but if you want to test them or the switches, you'll need to know how to use an ohm meter or test light. I suspect you'll find a broken pulley or frayed cable when you pull off the door panel.

caradiodoc
Oct 20, 2017 at 3:18 PM (Merged)
Avatar
BILLK1774
  • MEMBER
  • 2 POSTS
It is the lh. I replaced he motor and regulator , it worked once then I lost power going down. When I diret power the motor it works fine. With a test light I get power when press down but not up, there is power at switch but not out. Dos this sound like the switch?
Oct 20, 2017 at 3:18 PM (Merged)
Avatar
CARADIODOC
  • CERTIFIED EXPERT
  • 34,306 POSTS
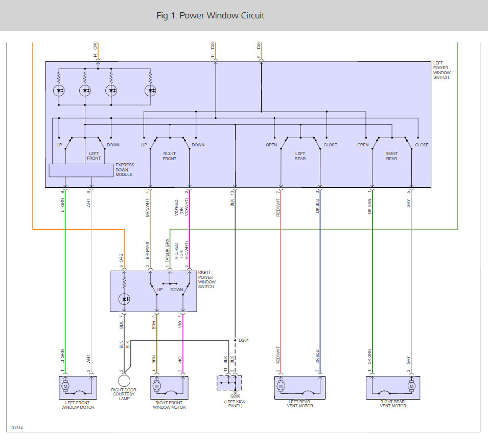
It does sound like a switch. In the past, it was real easy to test the switch by unplugging the motor and measuring continuity to ground on both wires, but in your case, they added an "Express Down" module because I guess it's terribly inconvenient to actually hold a button until the window goes down!

I don't know what's in that module. As near as I can tell from a '97 service manual, you should be able to read continuity from the Light Green motor wire to ground, and there should be continuity from the White wire to ground if power is applied to the Tan with Dark Green wire, but that's a mistake according to the diagram. Power comes in on the Tan wire for the "down" circuit. It doesn't matter; both tan wires have 12 volts with the ignition switch turned on, it just comes through two different circuits.

To summarize, look for 12 volts on the two tan wires on the switch assembly. If one is missing, look for broken wires between the two left door hinges. If either wire is open, something else won't work. According to the description, one power wire feeds all the left-side windows and the other power wire feeds all the right-side windows. The diagram shows it differently for the vent windows, so I'm not sure which is correct, but the point is, if a power wire is open, SOMETHING else won't work.

We'll assume the ground wire is ok because if it was open, none of the windows would work. Both motor wires should read low resistance to ground. The Light Green green wire should get 12 volts in the "Up" position. The White wire should get 12 volts in the "Down" position. If either are missing, I would suspect a defective module since the switches give very little trouble.

caradiodoc
Oct 20, 2017 at 3:18 PM (Merged)
Avatar
DIMPLES2002
  • MEMBER
  • 1 POST
Electrical problem
1999 Dodge Caravan 6 cyl Two Wheel Drive Automatic

The window on the driver's side won't go down and they are power. I check the fuses, but I didn't see a fuse for the windows
Oct 20, 2017 at 3:18 PM (Merged)
Avatar
SATURNTECH9
  • CERTIFIED EXPERT
  • 30,869 POSTS
If the drivers side window is the only one that doesn't work then it's not a fuse.It's most likely a bad window motor but you will have to pop the door panel off and check for power and ground to the window motor while trying to roll the window down.
Oct 20, 2017 at 3:18 PM (Merged)
Avatar
BURNETTJA
  • MEMBER
  • 1 POST
Interior problem
1999 Dodge Caravan 6 cyl Front Wheel Drive Automatic 131000 miles

replace regulator
Oct 20, 2017 at 3:18 PM (Merged)
Avatar
BMRFIXIT
  • CERTIFIED EXPERT
  • 19,053 POSTS
Removal & Installation
1.Using a trim stick, pry courtesy light from door trim. Disconnect courtesy light connector. Remove door assist handle (if equipped). Remove door pull cup (if equipped). Remove screws attaching trim panel to door below map pocket (if equipped). Using a trim stick, remove screw cover from switch panel.

2.Remove screws securing switch panel to door trim and remove panel. Using a trim stick, remove seat/mirror memory switch (if equipped). Disconnect wiring connectors. Remove screw securing door trim to door panel from behind inside latch release handle.

3.Disengage clips holding door trim to door frame around perimeter of panel. Tilt top of trim panel away from door to gain access to latch linkage. Disengage clip holding linkage rod to inside latch release handle. Separate linkage rod from latch handle. Remove door trim panel. To install, reverse removal procedure.


Removal & Installation
1.Disconnect negative battery cable. Remove door trim panel
. Remove watershield. Tape window in its existing position. Cut and discard window motor tie wrap. Disconnect window motor connector. Remove window motor mounting screws/nuts.

2.Remove window motor and cables from door and allow to hang from door. Do not remove drum and cables at this time. Install NEW window motor in door. Tighten screws/nuts to 30-40 INCH lbs. (3.4-4.5 N.m). Remove drum cover plate from faulty window motor. Lift cable guide, drum and cables from motor.

CAUTION:DO NOT allow drum to separate from cable guide, by dropping drum or letting cables unwind.


3.Install cable guide and drum into new window motor. To install drum onto window motor shaft, a slight rotation of drum may be necessary.

4.Using needle nose pliers, rotate drum. If drum still does not align with motor shaft, with aid of an assistant, lower window glass 1-2 inches. Drum will rotate when glass is lowered.

5.Install cover plate onto window motor. Connect window motor connector. Remove tape holding window in place. Test window operation. To complete installation, reverse removal procedure.
Oct 20, 2017 at 3:18 PM (Merged)
Avatar
  • MEMBER
  • 2 POSTS
Electrical problem
1999 Dodge Caravan 6 cyl Two Wheel Drive Automatic 110,00 miles

Hi, the passenger power window gets stuck periodically.It is not all the time and is more frequent in damp and colder weather. I am not sure if it is a lubrication issue or motor/regulator. I plan to sell this car, so I am looking for the cheapest and easiest fix.
Oct 20, 2017 at 3:18 PM (Merged)
Avatar
MHPAUTOS
  • CERTIFIED EXPERT
  • 31,937 POSTS
Hi there,

Often the window channels will gum up with dirt, use a dedicated window channel lube, your spare parts out let should be able to sell this to you, you do run the risk of burning out the window motor if it is over tight.

Mark (mhpautos)
Oct 20, 2017 at 3:18 PM (Merged)
Avatar
WOODSTOCK
  • MEMBER
  • 2 POSTS
Electrical problem
1999 Dodge Caravan 6 cyl Two Wheel Drive Automatic

The passenger power window had became touchy. This was a problem when I bought the van, sometimes it worked and sometimes it didn't. I loosened the bottom and could get it to move sometimes by wiggling the motor plug and the cable on the left of the panel. I used some Duralub on the system and it started working better and moving more freely when it jamed in the down position. And now it's not working at all.
The owners manual says the fuse for the windows is located under the hoods fusebox. But it there's nothing under the box lid location listing a fuse for the windows.
I noticed the motor connector is pretty loose, so I figure it's the connector or fuse.
Although the driver side window works fine and I don't think there'd be a different fuse for right snd left side...or is there? And if there is where is it?
If not please tell me what to check and test next.
Thanks for your time! Best Regards,
Woodstock
Oct 20, 2017 at 3:18 PM (Merged)
Avatar
BMRFIXIT
  • CERTIFIED EXPERT
  • 19,053 POSTS
Both window at the same fuse (so its not the fuse)
suspect bad motor ,bad switch (very common ),and or wires (not so common)
Oct 20, 2017 at 3:18 PM (Merged)
Avatar
JAYMZ4820
  • MEMBER
  • 1 POST
Interior problem
1999 Dodge Caravan 6 cyl Front Wheel Drive Automatic 125,00 miles

having problem with my 1999 Dodge Grand Caravan front passenger side window. One week after buying it, the window would only work half the time. Took the motor apart and cleaned the contacts. After that it worked better, but only for a day. I could push on the top of the motor and hit the switch and it i would work for a second at a time. Now its not working at all. Any advice on things I could try would be greatly appreciated. Hoping to save myself from a big repair bill. thanks.
Oct 20, 2017 at 3:18 PM (Merged)
Avatar
BMRFIXIT
  • CERTIFIED EXPERT
  • 19,053 POSTS
hit the switch up or down and check for power and ground at the motor connector and if you have both
motor no good
Oct 20, 2017 at 3:18 PM (Merged)
Avatar
BUDDEJONGE
  • MEMBER
  • 1 POST
we tried to replace the master switch, but it didnt work at all, it will go up and down some times but then it wont work at all
Oct 20, 2017 at 8:35 PM (Merged)
Avatar
KHLOW2008
  • CERTIFIED EXPERT
  • 41,814 POSTS
Are all windows affected?
Oct 20, 2017 at 8:35 PM (Merged)
Avatar
SHARON61
  • MEMBER
  • 1 POST
1998 Dodge Caravan 4 cyl Front Wheel Drive Automatic

power windows do not work
Oct 20, 2017 at 8:35 PM (Merged)
Avatar
BMRFIXIT
  • CERTIFIED EXPERT
  • 19,053 POSTS
check fuses and relays
check BCM module
Oct 20, 2017 at 8:35 PM (Merged)