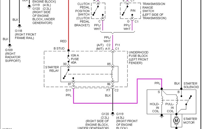
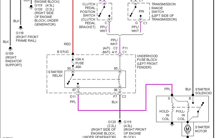
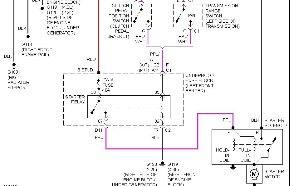
I have a chevy blazer 1999 that will not turn over: starter is good, I can jump the post's on the starter and will turn over and starts the car. when I turn the key to the start postion the lights on the dash goes out, and will go on after I release the key. Could the key switch be bad or is the neutrul switch bad
thanks
thanks
Mar 29, 2011 at 2:18 PM



