Hi,
I attached 3 pics below. Let me know if they help. I hope they do, but if not, here are diagnostics.
For the P0441 and P0446, here is a diagnostic flow chart for determining the cause. The attached pics correlate with the directions.
I am adding these diagnostics (which are excessive) because they relate to both codes you have. If the vacuum schematics I provided (pics 1-3) don't help, I hope this does.
________________________-
1999 Toyota Camry LE Sedan V6-3.0L (1MZ-FE)
Inspection Procedures
Vehicle ALL Diagnostic Trouble Codes ( DTC ) Testing and Inspection P Code Charts P0441 Inspection Procedures
INSPECTION PROCEDURES
DTC P0441 Evaporative Emission Control System Incorrect Purge Flow
pic 4
CIRCUIT DESCRIPTION
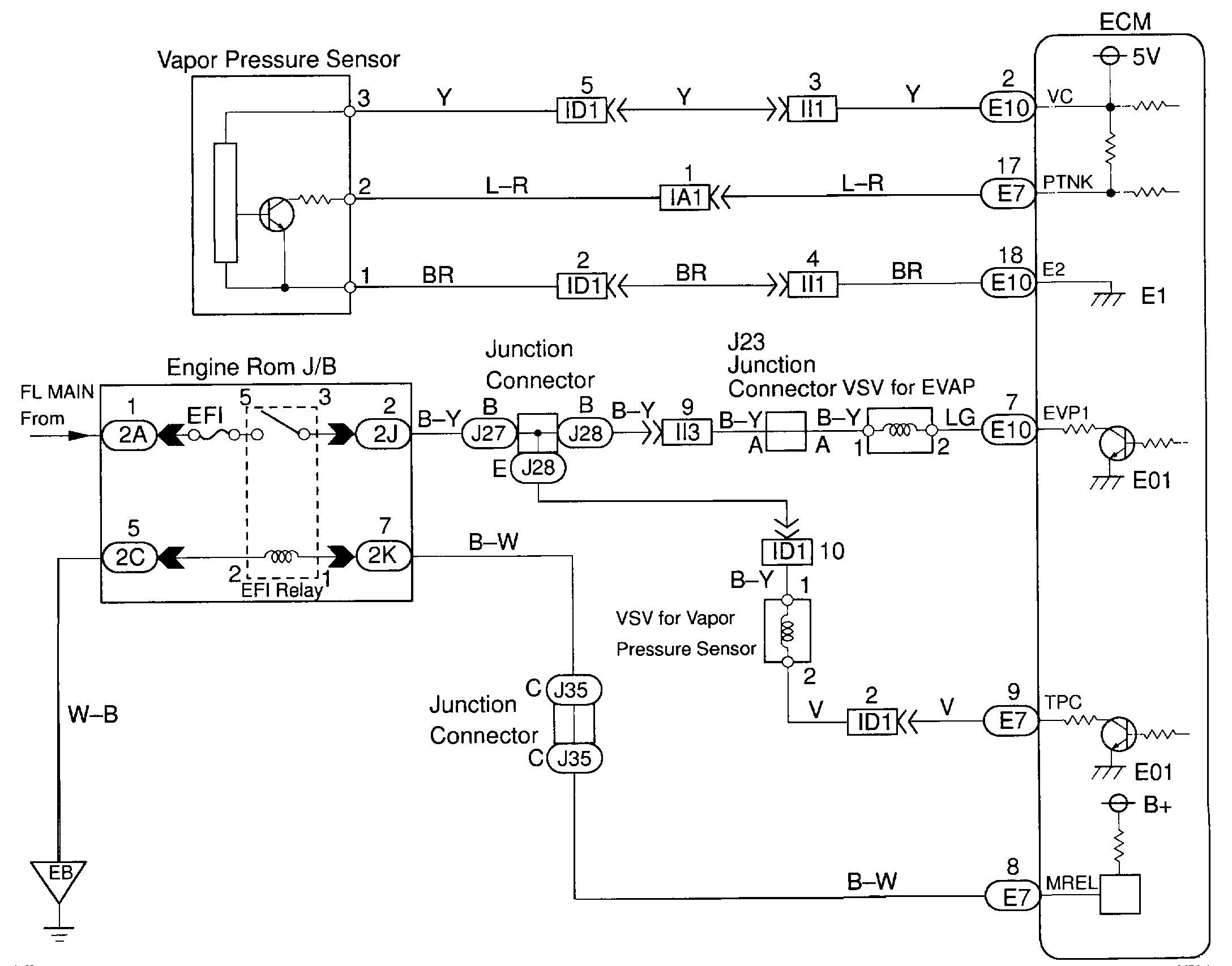
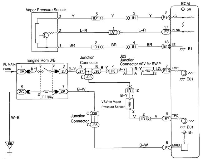
The vapor pressure sensor and VSV for vapor pressure sensor are used to detect abnormalities in the evaporative emission control system.
The ECM decides whether there is an abnormality in the evaporative emission control system based on the vapor pressure sensor signal.
DTCs P0441 and P0446 are recorded by the ECM when evaporative emissions leak from the components within the dotted line in fig, or when there is a malfunction in either the VSV for EVAP, the VSV for vapor pressure sensor, or in the vapor pressure sensor itself.
pic 5
DETECTING CONDITIONS
pic 6
WIRING DIAGRAM
INSPECTION PROCEDURE
HINT:
- If DTCs P0441, P0446, P0450 or P0451 is output after DTC P0440, first troubleshoot DTCs P0441, P0446, P0450 or P0451. If no malfunction is detected, troubleshoot DTC P0440 next.
- Read freeze frame data using TOYOTA hand-held tester or OBD II scan tool. Because freeze frame records the engine conditions when the malfunction is detected, when troubleshooting it is useful for determining whether the vehicle was running or stopped, the engine warmed up or not, the air-fuel ratio lean or rich, etc. at the time of the malfunction.
- When the ENGINE RUN TIME in the freeze frame data is less than 200 seconds, carefully check the VSV for EVAP, charcoal canister and vapor pressure sensor.
Step 1
pic 7
Step 2
pic 8
Step 3
pic 9
Step 4
pic 10
Step 5
pic 11
Step 6
pic 12
Step 7
pic 13
Step 8
pic 14
Step 9
pic 15
Step 10
pic 16
Step 11
pic 17
Step 12
pic 18
Step 13
pic 19
Step 14
pic 20
Step 15
pic 21
Step 16
pic 22
Step 17
pic 23
TOYOTA hand-held Tester
Step 1
pic 24
Step 2
pic 25
Step 3
pic 26
Step 4
pic 27
Step 5
pic 28
Step 6
pic 29
Step 7
pic 30
Step 8
pic 31
Step 9
pic 32
Step 10
pic 33
Step 11
pic 34
Step 12
pic 35
OBD-II scan tool (excluding TOYOTA hand-held tester)
___________________________
Let me know if this helps or if you have other questions.
Take care,
Joe
Images (Click to enlarge)
May 11, 2020 at 8:05 PM