electrical problem

1998 TOYOTA COROLLA
200,000 MILES • 4 CYL • 2WD • AUTOMATIC
Avatar
SANDHU
  • MEMBER
  • 1 POST
rear defogger not woking
Dec 13, 2010 at 1:26 AM
Advertisement
Avatar
KHLOW2008
  • CERTIFIED EXPERT
  • 41,814 POSTS
These are possible causes for the defgger not working.

Blown fuse or poor contact.
Defogger switch defective.
Poor connections.
Broken wire.
Relay defective.

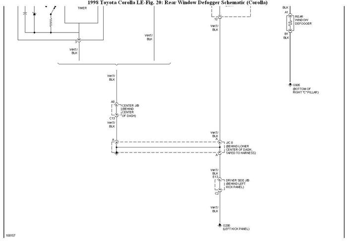
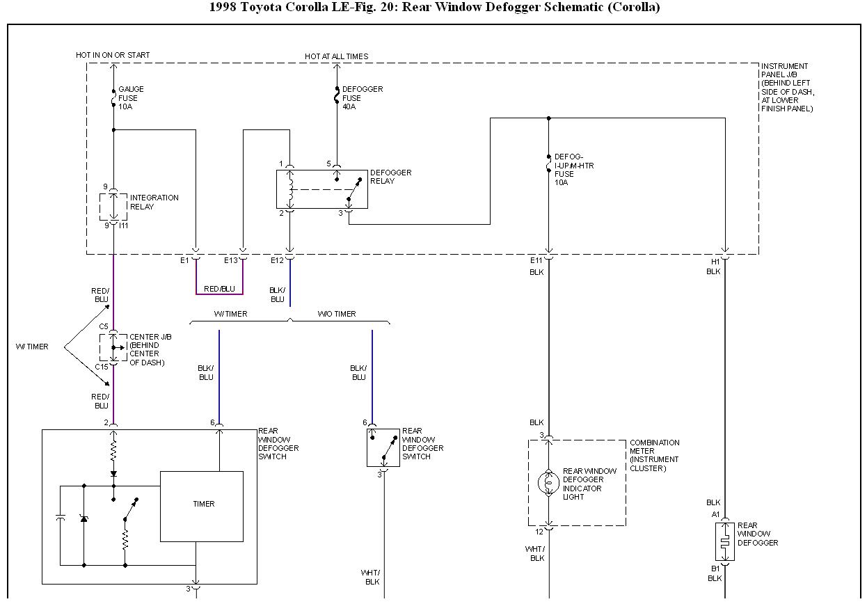
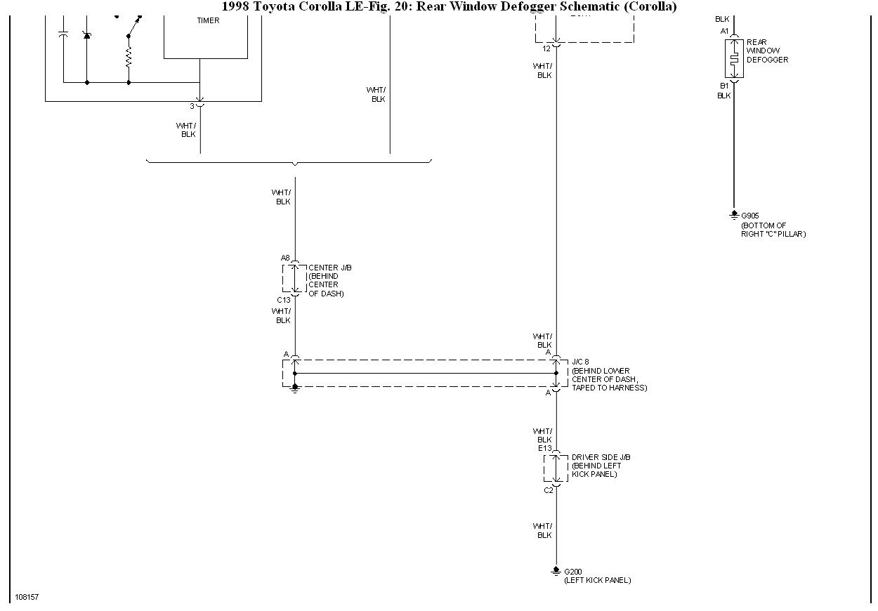
The schematics indicates what fuse to look for.
Does the indicator light in instrument cluster shows when defogger is turned on?



Dec 14, 2010 at 4:21 PM