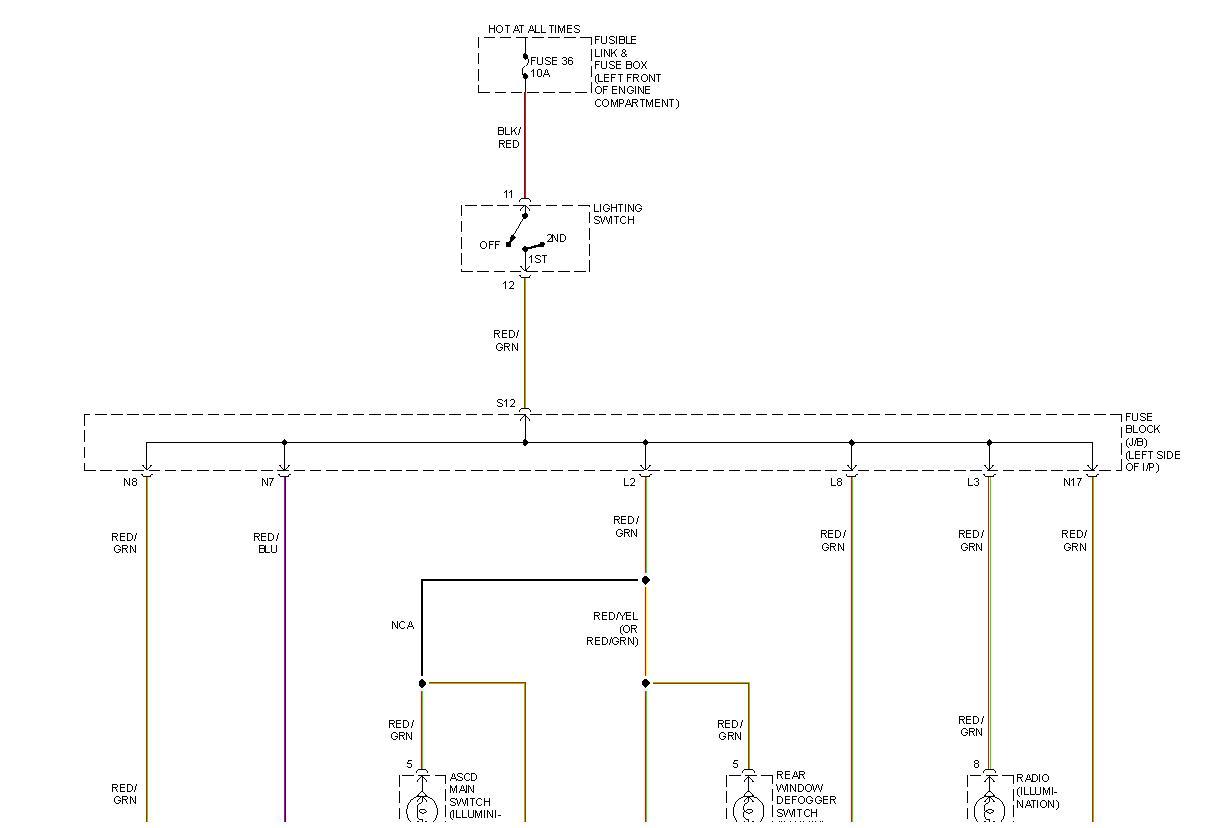
Instrument cluster and dome lights work fine. But the illumination for the door locks, window switches, rear defrost, hazard and automatic gear shifter do not light up. Been looking for diagram to help me see if ground or something (I am only beginner so not a mechanic)
Also possibly unrelated, cruise control doesn't work. cruise button will not light up when turned on and will not show cruise on dash so I know it is not just a bulb. I have replaced the switch twice with used ones and perhaps they are both bad, but the original one still light up but the cruise didn't work then either. I have also replace the cruise control computer to no avail. I checked the vacuum lines the best I could and saw nothing cracked or disconnected. Perhaps it is a combo of bad switch AND something else but I don't know how to test or best place to start first.
Also possibly unrelated, cruise control doesn't work. cruise button will not light up when turned on and will not show cruise on dash so I know it is not just a bulb. I have replaced the switch twice with used ones and perhaps they are both bad, but the original one still light up but the cruise didn't work then either. I have also replace the cruise control computer to no avail. I checked the vacuum lines the best I could and saw nothing cracked or disconnected. Perhaps it is a combo of bad switch AND something else but I don't know how to test or best place to start first.
Jul 21, 2013 at 10:53 AM

