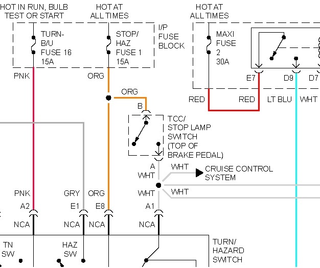
Use a testlite. orange wire at the switch is hot all the time. White wire goes hot when switch is activated, you press brake pedal, switch is activated. If the switch is off the vehicle, you can activate the switch by hand and see if there is continuity between orange wire terminal and white wire terminal. No continuity unless switch is activated. I'm only talking about your brake lites.
Jan 15, 2011 at 7:02 PM