Where is the starter relay located?

1996 CHEVROLET LUMINA
100,000 MILES
Avatar
JUSTJOHN
  • MEMBER
  • 1 POST
It will not turn over. Good starter, no broken wires. All lights, radio and power works. Had the starter tested. All good.
Nov 19, 2011 at 10:10 PM
Advertisement
Avatar
STRAILER
  • CERTIFIED EXPERT
  • 53,854 POSTS
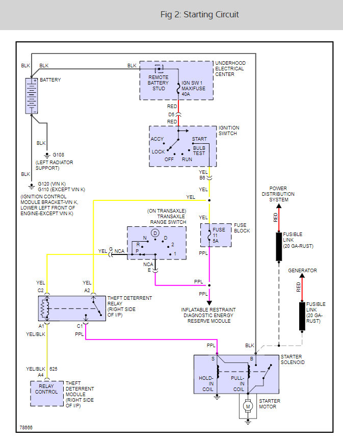
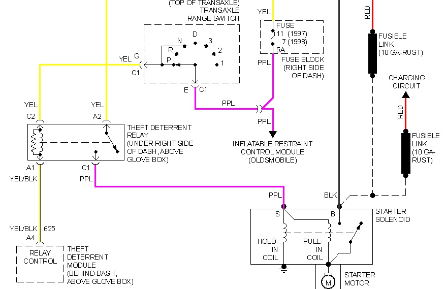
The starter relay is the theft deterrent relay that can stop the starter from working. Here is a wiring diagram and a guide so you can do some testing and get the problem fixed.

Theft Deterrent Relay - Under right side of dash.

Check the system fuses and the relay here are two guides that will help

https://www.2carpros.com/articles/how-to-check-a-car-fuse

and

https://www.2carpros.com/articles/starter-not-working-repair

Please let us know what you find.
Sep 19, 2017 at 12:48 PM
Avatar
JDL
  • CERTIFIED EXPERT
  • 16,098 POSTS
My info shows theft relay. Voltage from the theft relay goes to starter solenoid s terminal.
Sep 19, 2017 at 12:48 PM (Merged)
Advertisement
Avatar
JDL
  • CERTIFIED EXPERT
  • 16,098 POSTS
Sorry about that, it says the theft relay is above glove-box.
Sep 19, 2017 at 12:48 PM (Merged)
Avatar
TIM1960
  • MEMBER
  • 4 POSTS
I just took one off for friend take glove box off on left side is like a 3 inch vent hose pull it off you will see relay on fire wall little hard to get unplugged but one you get it out o Riley's has one for 17.99 good luck
Sep 19, 2017 at 12:48 PM (Merged)
Avatar
NORMKAPU
  • MEMBER
  • 1 POST
Thanks for this post. I have to get a new relay worked like a charm!
Feb 8, 2019 at 6:17 PM